+++ 73 DE DL4CS +++

NF-Verstärker für Funkempfänger und Sprechfunkgeräte

Die vom Demodulator eines Empfängers gelieferte Audio-Signalspannung liegt normalerweise in einer Größenordnung zwischen etwa 100 Millivolt und einem Volt und ist allenfalls in der Lage, Ausgangsstrome von wenigen Milliampere abzugeben. Für einen ausreichend verständlichen Empfang kann in ruhiger Umgebung durchaus eine Ausgangsleistung von weniger als 100 Milliwatt ausreichen. Sobald jedoch in der näheren Umgebung andere Schallquellen vorhanden sind, reicht eine solche Leistung nicht mehr aus. Um einen gut verständlichen Empfang zu erzielen, kann in einem fahrenden Auto von einem Leistungsbedarf von etwa 1 bis 10 Watt ausgegangen werden. Zur Wiedergabe über einen Lautsprecher ist aber bereits zur Erzielung einer Leistung von 100 Milliwatt ein zusätzlicher Niederfrequenzverstärker nötig. Anders als in reinen Funkempfangs-Geräten ist in Sprechfunkgeräten auch ein Verstärker für das vom Mikrofon kommende Signal erforderlich. Bei Funkgeräten, die für Amplituden-Modulation ausgelegt sind, wird beim Senden in der Regel eine ähnliche Niederfrequenz-Leistung benötigt. Hier wird durch eine geeignete Umschalt-Vorrichtung meistens der selbe Verstärker als Modulationsverstärker eingesetzt, der beim Empfangsbetrieb den Lautsprecher antreibt. An dieser Stelle praktisch erprobte Schaltungen und Beschreibungen von Niederfrequenz-Verstärkern, die für solche Zwecke geeignet sind.

Transistor-PP-Verstärker für Empfang und Modulation

Lange Zeit haben sich in der Funktechnik Gegentakt-NF-Verstärker mit Transformatoren halten können. Aus dem Englischen von "push-pull" bezeichnet man Gegentaktverstärker heute oft auch kurz als PP-Verstärker. Bei dieser Art von Gegentaktverstärkern wird die Wiedergabegüte durch die Eigenschaften der Trafos beschränkt. Wenn es wie beim Funkempfänger um die Übertragung von Sprachsignalen geht, ist das nicht unbedingt als Nachteil anzusehen. Die Qualität ist hier in jedem Fall ausreichend und der eingeengte Frequenzumfang kann für die Verständlichkeit sogar von Vorteil sein. Eine weitere positive Eigenschaft ist der besonders gute Wirkungsgrad, was insbesondere bei Batteriebetrieb günstig sein kann.

Mit Silizium-Transistoren bestückter Parallel-Gegentakt-Verstärkers mit Treiber- und Ausgangs-Transformator (Schaltbild)

Die gezeigte Schaltung habe ich so und in leicht abgewandelter Form schon oft in selbstgebauten Geräten verwendet. Geeignete Trafos erhält man u.a. durch Ausschlachten aus alten japanischen Radios oder Funksprechgeräten. Ist der Ausgangstrafo mit einer zusätzlichen Modulationswicklung versehen, kann man die Schaltung durch geeignete Umschaltung in Selbstbau-Funkgeräten beim Senden auch als Modulationsverstärker für AM benutzen. Für den Empfangsbetrieb reicht die Schaltung verstärkungsmäßig für kräftigen Lautsprecherempfang aus, wenn sie eingangsseitig über den Lautstärkeregler direkt mit einem gewöhnlichen AM-Diodendemodulator verbunden wird. Bei anderen Demodulatoren, z.B. für FM oder SSB kann für hinreichend lauten Empang das Zwischenschalten einer Vorstufe notwendig sein.



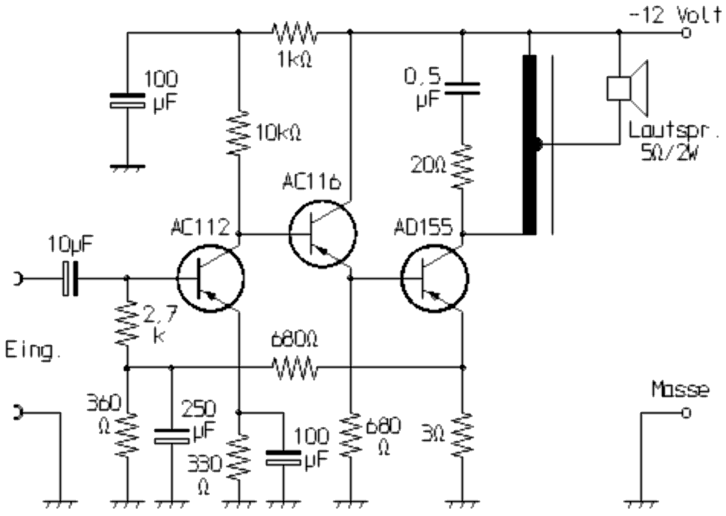
Als Modulator geeigneter Eintakt-Verstärker für Empfang

Dieser ursprünglich von Telefunken angegebene Verstärker eignet sich gut zum Einsatz in Selbstbau-Funkgeräten mit Transistoren bzw. ggf. auch mit Röhren (Betrieb über den Heizkreis). Als Eintaktverstärker ausgeführt, ist die etwas größere Stromaufnahme nachteilig. Beim Kfz-Betrieb ist dies jedoch weniger von Bedeutung. Vor allem steht diesem Nachteil - ohne dass ein IC zum Einsatz kommt - ein ausgesprochen einfacher Nachbau entgegen. Für den Endtransistor ist eine ausreichende Kühlung vonnöten. Trotz der verwendeten Germanium-Transistoren ist die Temperatur-Stabilität des Ruhestroms, der gut 500mA beträgt, sehr gut. Dies hängt damit zusammen, dass er durch eine Gegenkopplung über alle drei Stufen stabilisiert ist.

Galvanisch gekoppelter Eintakt-Leistungsverstärker mit Germanium-Transistoren (Schaltbild)

Der Trafo sollte etwa 280 Wdg. aufweisen, Anzapfung bei ca. 150 Wdg. von Minus aus gesehen. Man verwendet zum Bewickeln Kupferlackdraht mit 0,5mm Durchmesser. Als Kern verwendet man einen EI-42-Typ mit Lufspalt, der zum Beispiel durch Abwickeln eines NF-Ausgangstrafos aus einem Röhrenradio gewonnen werden kann.


Bei AM-Funkgeräten kann der Verstärker im Sendebetrieb auch als Modulationsverstärker verwendet werden, wenn der Ausgangstrafo über eine geeignete Wicklung verfügt. Von dieser Möglichkeit wird bei meinem an anderer Stelle vorgestelleten 10m-AM-Sender Gebrauch gemacht. Der dort eingesetzte Verstärker basiert auf dieser Schaltung, er wurde jedoch für Sillizium-NPN-Transistoren umdimensioniert.

Soll ein Röhrensender moduliert werden, kann ggf. auch ein umgekehrt angeschlossener Ausgangstrafo aus einem Röhrenradio oder -Tonbandgerät verwendet werden, d.h. die eigentliche Primärwicklung ist in die Anodenleitung der Senderstufe einzufügen. Die ursprüngliche Ausgangswicklung liegt dann zwischen Minus und dem Kollektor des Transistors AD155. Beste Ergebnisse werden erzielt, wenn der Ruhstrom dieses Verstärkers den Trafo umgekehrt magnetisiert, wie der Strom des unmodulierten Senders. Bei unbefriedigenden Ergebnissen sollte also zunächst eine der beiden Wicklungen umgepolt werden.



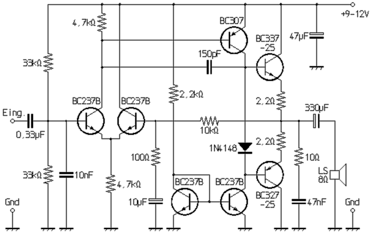
Eisenloser Gegentakt-Verstärker für Funkempfänger

Direkt gekoppelter Verstärker mit Komplementär-Gegentaktendstufe ohne Transformator (Schaltbild)

Dieser universelle Lautsprecher-Verstärker gibt eine NF-Leistung von über einem Watt an einen 8-Ohm-Lautsprecher ab. Der Frequenzgang ist für Sprachwiedergabe ausgelegt, so dass die Schaltung sich gut zum Einsatz in Funkgeräten bzw. Funkempfängern eignet. Mit dem Mute-Anschluß kann die NF-Wiedergabe unterdrückt und damit eine Rauschsperre realisiert werden.


Links ist der Aufbau eines solchen Verstärkers in Handverdrahtung gezeigt. Er ist Teil eines Selbstbau-Funkgerätes. Rechts der Aufbau eines Verstärkers dieser Bauart in Form einer kompakten Baugruppe.


Foto eines frei verdrahteten Aufbaus des Komplementär-Gegentaktverstärkers Foto des Komplementär-Verstärkers als Baugruppe (Platinenaufbau)



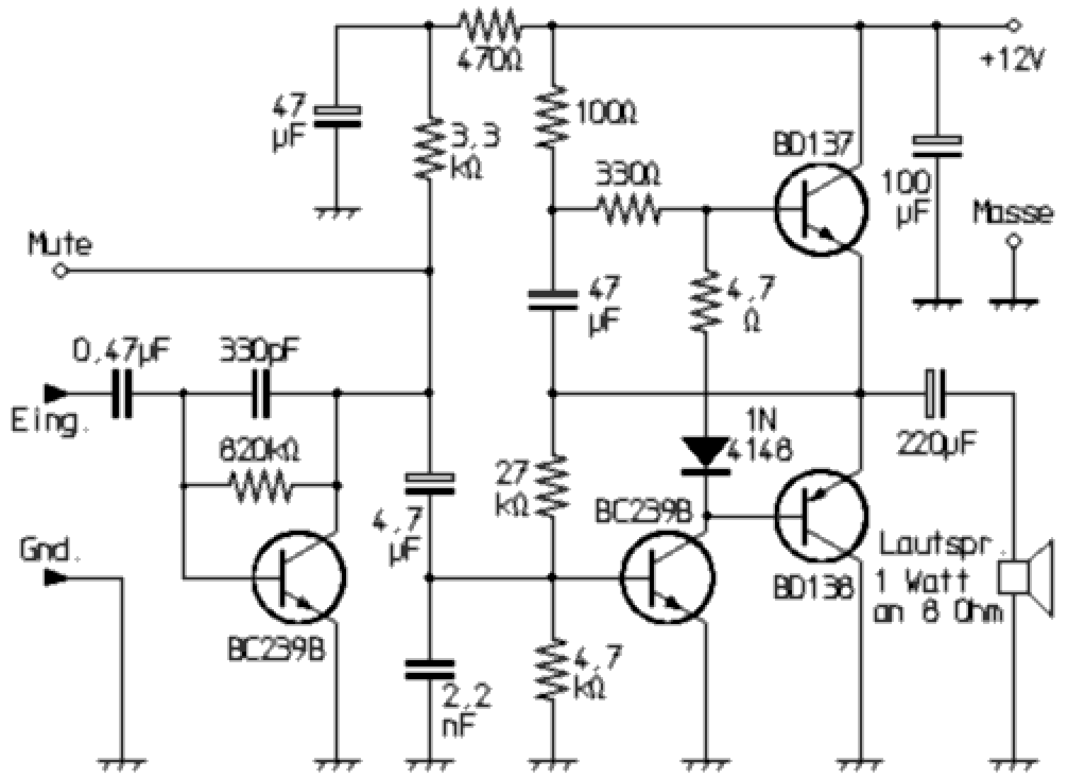
Audioteil für Funkempfänger ohne Endstufen-Ruhestrom

Dieser Transistor-Verstärker leistet bis zu etwa 1 Watt an einem 8-Ohm-Lautsprecher. Er eignet sich damit ebenfalls gut für Funkempfänger. Er zeigt zwar einen etwas größeren Schaltungsaufwand, es handelt sich aber sämtlich um preiswerte Standard-Bauelemente. So sind die Baukosten kaum höher, wie bei anderen Verstärkern dieser Leistungsklasse. Nur ist es eben etwas mehr Arbeit, die Schaltung aufzubauen. Man handelt sich damit aber neben der exzellenten Tonqualität einige weitere Vorteile ein. Der Verstärker arbeitet nämlich ohne Ruhestrom durch die Endtransistoren. Damit ist ein thermisches Hochlaufen sicher vermieden, so dass bei dieser Leistung Kühlkörper für die Endtransistoren nicht unbedingt erforderlich sind. Auch entfällt ein ansonsten gegebenenfalls notwendiger Abgleich des Ruhestroms. Möglich ist das ruhestromlose Arbeiten durch die hohe Leerlaufverstärkung. Erzielt wird sie durch den Differenzverstärker und den darauf folgenden Treiber, der auf einen als Konstantstromquelle dienenden Stromspiegel als Last arbeitet. Damit wird eine sehr wirksame Gegenkopplung möglich, welche die Übernahmeverzerrungen der Endtransistoren weitestgehend eliminiert.

Gegentakt-Komplementär-Verstärker ohne Ruhestrom (Schaltbild)

Die Spannungsvertärkung ist durch das Verhältnis vom 10-kΩ-Gegenkopplungswiderstand zum im Serie zum 10µF-Elko liegenden 100Ω-Widerstand auf 100 vorgegeben. Sie beträgt bei der angegebenen Dimensionierung also 40dB. Wird ein kleinerer Verstärkungsfaktor benötigt, so ist der Wert des 100Ω-Widerstands entsprechend zu vergrößern. Einer Vergrößerung des Verstärkungsfaktors sind hingegen Grenzen gesetzt. Mit Verkleinerung des Widerstandswertes nehmen die Verzerrungen rasch zu und es kommt möglicherweise zu einer Schwingneigung. Irgendwelche Schäden an der Schaltung sind durch solche Experimente, selbst wenn der 100Ω-Widerstand durch eine Drahtbrücke ersetzt wird, jedoch nicht zu befürchten.

Musteraufbau des Gegentakt-Komplementär-Verstärker ohne Ruhestrom (Foto)

Die Mittenspannung am Schaltungsausgang, also an dem Punkt, wo die beiden 2,2Ω-Widerstände zusammengeschaltet sind, ist durch die beiden 33kΩ-Widerstände auf die halbe Speisespannung festgelegt. Damit ist immer, auch bei Speisspannungsschwankungen, eine maximale Aussteuerbarkeit gegeben. Während bei einfacheren Schaltungen infolge von Bauteiletoleranzen die Mittenspannung und auch die Verstärkung mehr oder weniger stark variieren können, so dass entweder Abgleichelemente oder eng tolerierte Bauelemente nötig sind, muss bei dieser Schaltung darauf keine Rücksicht genommen werden.


Ähnlich wie bei Verstärkern mit ICs ist die Schaltung also nach dem Zusammenbau, unter der Veraussetzung, dass alles richtig angeschlossen wurde, sofort betriebsbereit. Trimmpotis zum Abgleich und Kühlkörper kosten in der Regel mehr Platz, wie die wenigen hier zusätzlich benötigten Bauelemente. Die Schaltung kann also tendenziell platzsparender aufgebaut werden, wie manch einfachere Schaltung dieser Leistungsklasse.



NF-Verstärker mit dem TA7368 für Radio- oder Funkgerät

Für Selbstbau-Funkgeräte, -Radios und -Empfängerschaltungen haben Schaltungen mit dem IC LM386 allergrößte Verbreitung. Diese etwas modernere Schaltung eines Empfänger-NF-Teils, die mit dem japanischen IC TA7368 arbeitet, ist eine gut geeignete Alternative. Sie funktioniert im weiten Betriebsspannungsbereich von 2 bis 10 Volt. Durch den geringen äußeren Beschaltungsaufwand und da das IC sich im SIL-Gehäuse (single-in-line) befindet, lässt sich der Verstärker auf ausgesprochen kleinem Raum aufbauen.

Audioverstärker für ein Funkgerät oder einen Funkempfänger mit einem integrierten Schaltkreis TA7368 (Schaltbild)

Bei 6 Volt Betriebsspannung wird mit einem 4Ω-Lautsprecher eine Ausgangsleistung von 720 mW erzielt; bei einem 8Ω-Lautsprecher beträgt sie immerhin noch 450 mW. Mit 40dB (=100-fach) wird eine hohe Spannungsverstärkung erreicht, so dass der Verstärker ohne weitere Vorstufen direkt an Modulatoren mit geringem NF-Ausgangspegel angeschlossen werden kann.




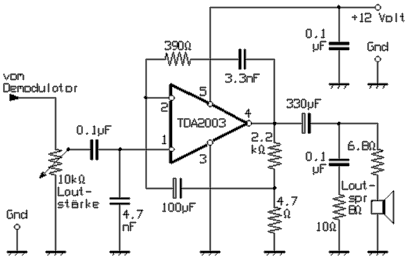
NF-Verstärker und Modulator mit dem TDA2003

Verstärker für Lautsprecher-Betrieb oder Modulation mit einem integrierten Schaltkreis vom Typ TDA2003 (Schaltbild)

Der TDA2003 eignet sich als NF-Teil für Radioempfänger und Stereogeräte. Die erzielbare Ausgangsleistung beträgt 10 Watt. Es wird eine gute Wiedergabequalität erzielt. Man findet den TDA2003 aber auch als NF-Teil in Sprechfunkgeräten. In der gezeigten Anordnung ist die Leistung auf ca. 1 Watt begrenzt. Außerdem ist durch den Wert des Ausgangselkos der Frequenzbereich nach unten reduziert. Für gut verständlichen Sprechfunkempfang müssen die tiefen Frequenzanteile nicht übertragen werden.


 

Beispielaufbau des Verstärkers mit dem IC TDA2003 (Foto)

Eine zu gute Übertragung der Höhen hingegen lässt Rauschanteile beim Empfang in den Vordergrund treten. Aus diesem Grunde und um mit den reduzierten tiefen Frequenzanteilen einen ausgewogenes Klangbild zu erzielen, sollte der angeschlossene Demodulator mit einem Tiefpass versehen sein. Vorteilhaft ist beim TDA2003 das kleine Gehäuse und das mit den nur fünf vorhandenen Pins ausgesprochen einfache Anschluss-Schema.