Nachrüstung von AM-Empfängern für den FM-Empfang
Viele ältere Kurzwellenempfänger gestatten den Empfang von Frequenzen bis zu 30 MHz. Ein BFO und oft sogar auch ein Produktdetektor sind bei derartigen Geräten zumeist vorhanden, so dass der Empfang von SSB- und CW-Sendungen möglich ist (z.B. Kenwood QR-666, Minix MR-73B, Yaesu/Sommerkamp FRG-7 usw.). Solche Geräte verfügen jedoch über keinen speziellen FM-Demodulator. Im oberen Kurzwellenbereich wird diese Betriebsart aber inzwischen recht häufig verwendet, vor allem beim Amateurfunkverkehr im 10m-Band und im CB-Funk. Außerdem ist eine FM-Empfangsmöglichkeit von Vorteil, wenn das Gerät als Nachsetzer für einen Empfangskonverter dienen soll. Diese kann in solche Empfänger ohne größere Probleme nachträglich eingebaut werden. Auch lassen sich in der nachfolgend beschriebenen Weise alte AM-CB-Funkgeräte empfangsmäßig umbauen. Durch zusätzliches Ändern des CB-Bereiches auf den Frequenzbereich über 29,... MHz und Einbau eines FM-Modulators für den Sendebetrieb erhält man so ein 10m-FM-Amateurfunkgerät.

Im Prinzip läßt sich Schmalband-FM auch mit einem AM-Gerät aufnehmen, indem man das Gerät etwas neben die Frequenz verstimmt. Diese sogenannte Flankendemodulation hat jedoch einige Nachteile: Es läßt sich kaum ein verzerrungsarmer Empfang erzielen, die optimale Verstimmung ist von der Signalstärke abhängig und bei schwachen Feldstärken kann man froh sein, wenn überhaupt noch etwas zu verstehen ist. Ein Empfang von Stationen mit starkem Fading oder des Funkverkehrs zweier Stationen sehr unterschiedlicher Stärke wird so nahezu unmöglich.
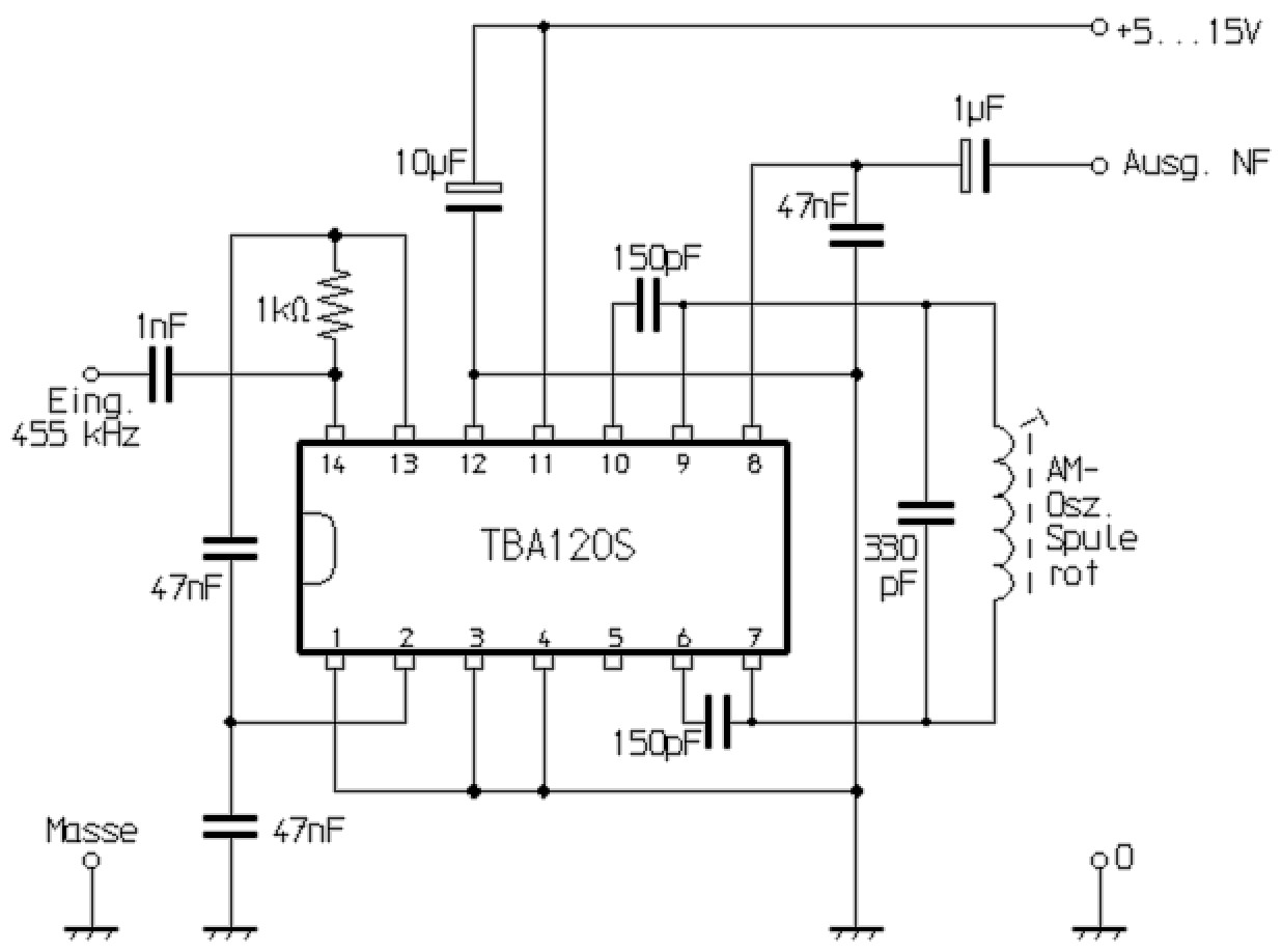
FM-Demodulator mit dem integrierten Schaltkreis TBA120
Um optimalen Empfang von FM-Aussendungen zu erhalten, braucht man also einen speziellen FM-Demodulator. Er läßt sich mit wenigen Bauelementen mühelos selbst herstellen, wozu ich hier eine von mir entwickelte Schaltung vorstelle. Sie wurde bereits in diversen Empfängern erfolgreich in Betrieb genommen.
Voraussetzung für das Funktionieren dieser Erweiterung ist, dass der Empfänger eine Zwischenfrequenz (bei Doppel- und Mehrfachsupern die letzte ZF) in der Gegend um 455 kHz hat. Die ZF-Bandbreite bei AM-Betrieb ist für eine einwandfreie FM-Demodulation in der Regel ausreichend, da auf den Kurzwellen sehr geringe Frequenzhübe von bis zu etwa 2 kHz üblich sind.
Man spricht daher auch oft von Schmalband-Frequenzmodulation oder NFM (=Narrow Band Frequency Modulation). Ist die Bandbreite des ZF-Verstärkers zu schmal, treten Verzerrungen auf. Abhilfe schafft in der Regel das Austauschen (bzw. Umschalten) vorhandener Quarz- oder Keramikfilter durch breitbandigere Ausführungen (z.B. LF-B8 anstatt LF-B6 oder CFU455G anstatt CFU455H).
Der hier gezeigte FM-Demodulator arbeitet mit einem IC des Typs TBA120. Dieser Baustein ist zwar schon ziemlich alt, aber auch heute noch recht gut erhältlich. Er war früher im Ton-ZF-Teil (5,5 MHz) von TV-Geräten sehr verbreitet. Außerdem fand man ihn auch im 10,7 MHz-ZF-Teil vieler UKW-Rundfunkempfänger. Die Ausführung TBA120S ist gleichermaßen verwendbar. Auch der Texas-Typ SN76660 und die Ex-DDR-Typen A220D bzw. R220D sind geeignet. Die Innenschaltung dieser Bausteine enthält im wesentlichen einen mehrstufigen symmetrischen Begrenzerverstärker und einen sogenannten FM-Koinzidenz-Demodulator, der eine gute Klangqualität gewährleistet. Wie aus der Schaltung ersichtlich, werden nur wenig zusätzliche Bauteile benötigt.
Aufbau, Montage und Abgleich des FM-Demodulators
Der Eingang der Schaltung ist direkt mit dem ZF-seitigem Anschluß der AM-Demodulatordiode verbunden. Mit dem Wert des 1nF-Koppelkondensators muß gegebenenfalls etwas herumexperimentiert werden. Zu große Werte können zu Schwingungen im ZF-Teil des Empfängers führen, zu kleine Werte verschlechtern die Begrenzungseigenschaften, was in der Regel an einem zu schwachen Leerrauschen erkennbar ist.
Der NF-Ausgang der Schaltung wird so am Betriebsartenschalter angeschlossen, dass das Signal in FM-Stellung anstelle des AM-Demodulationssignals zum Lautstärkeregler gelangt. Zur Umschaltung kann gegebenenfalls ein im Gerät nicht unbedingt benötigter Schalter benutzt werden oder es wird ein zusätzlicher Kippschalter eingebaut. In meinem FRG-7 habe ich mir sogar die Mühe gemacht, und den ursprünglich vorhandenen vierstufigen Betriebsarten-Umschalter durch eine fünfstufige Ausführung ersetzt.
Um sich die Arbeit des Spulenwickelns zu ersparen, habe ich mit Erfolg immer Spulen verwendet, die sich durch Ausschlachten aus älteren Uhrenradios oder Kofferempfängern fernöstlicher Herkunft beschaffen lassen. Solche Geräte werden auf vielen Flohmärkten für wenige Euro angeboten und enthalten außerdem etliche weitere interessante HF-Bauteile. Geeignet ist hier die für den AM-Empfang (Mittelwelle) verwendete Oszillatorspule. Sie sieht aus wie die bekannten Japan-Filter, der Abgleichkern ist im Gegensatz dazu aber in der Regel rot gefärbt. Wenn man sich nicht ganz sicher ist: diese Spule steht im Gerät direkt mit dem Drehkondensator in Verbindung. Beim Auslöten ist etwas Vorsicht angesagt, eine Entlötpumpe sollte zur Verfügung stehen.
Der Abgleich der vorgestellten Schaltung ist denkbar einfach: Die Spule wird einfach auf niedrigste Verzerrungen beim Empfang einer FM-Station eingestellt, womit sich normalerweise auch die größte Empfangslautstärke ergibt. Gelegentlich ist ein vorsichtiges Nachgleichen des ZF-Verstärkers vorteilhaft, da dieser häufig nur auf maximale Verstärkung auf der Mittenfrequenz als auf eine optimale Durchlaßkurve eingestellt ist, was beim AM-Empfang im Gegensatz zu FM keine nennenswerten Auswirkungen hat.
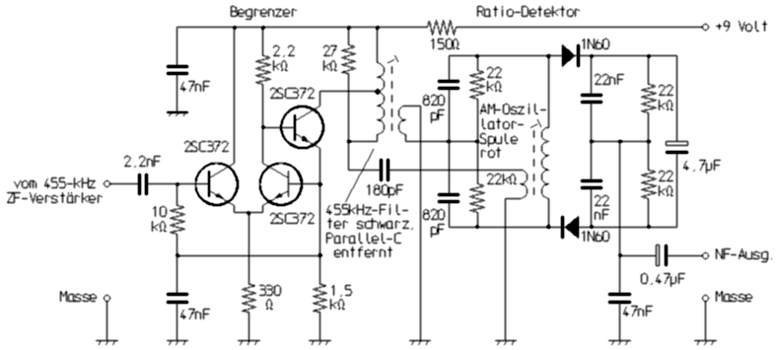
Ratio-Detektor für 455 kHz zur Empfänger Nachrüstung
Mancher hat vieleicht noch einen sehr alten AM Empfänger, den er für den FM-Empfang nachrüsten möchte. Eine Demodulator-Schaltung mit einem IC, wie z.B. dem TBA120, kann dann als Stilbruch empfunden werden. Außerdem ist es immer sehr lehrreich und interessant, auf den Einsatz von ICs zu verzichten und Schaltungen ganz und gar aus Einzelbauelementen aufzubauen. Insofern ist die hier gezeigte FM-Demoutator-Schaltung interessant. Sie hat zwar nicht ganz so gute Eigenschaften wie meine Schaltung mit einem TBA120, sie liefert aber auch sehr brauchbare Ergebnisse. Sie besteht aus einem Begrenzerverstärker mit Silizium-Transistoren und nachgeschaltetem Ratiodetektor, wie er für 10,7 MHz in UKW-Radiogeräten jahrelang große Verbreitung hatte.
Die für 10,7 MHz ausgelgten Spulen aus UKW-Radio-Empfängern lassen sich für 455 kHz schlecht verwenden. Daher wurde nach einem Weg gesucht, andere Fertigspulen zu verwenden. Im Gegensatz zu den üblichen Ratio-Detektoren hat die Detektorspule deshalb keine Mittelanzapfung. Damit das funktioniert, musste eine kapazitive Teilung zur Anwendung kommen. Dadurch werden allerdings zusätzlich zwei Widerstände erforderlich. Nun kann aber auch hier eine AM-Oszillatorspule (Kennfarbe rot) aus dem MW-Teil eines alten japanischen Radios (z.B. Uhrenradio) verwendet werden. Die linke Spule erhält man aus einem 455-kHz-ZF-Filter (Kennfarbe schwarz), wie es in den meisten alten CB-Funkgeräten und in vielen AM-Radios am Ausgang der letzten ZF-Stufe zu finden ist. Hier wird der eingebaute Schwingkreiskondensator an der Unterseite herausgebrochen.
Der Abgleich dieser Schaltung ist etwas komplizierter, als bei IC-Schaltungen mit nur einem Schwingkreis, da hier zwei Spulen eingestellt werden müssen. Die linke Spule wird auf maximales Rauschen ohne Signal, die rechte Spule wieder auf verzerrungsarmen, lauten Empfang eingestellt. Diese Prozedur sollte nach Möglichkeit mehrmals wiederholt werden. Ein Nachgleichen des ZF-Verstärkers kann selbstverständlich auch hier noch Verbesserung bringen. Das nächste Foto zeigt die Baugruppe von der Lötseite.