+++ 73 DE DL4CS +++

Höhere Reichweiten bei AM mit der HAPUG-Modulation

Die trägergesteuerte Amplitudenmodulation wird nach ihren Erfindern Harbich, Pungs und Gehrt auch HAPUG-Modulation genannt. Ziel der HAPUG-Modulation ist es, einen nahezu konstanten und maximalen Modulationsgrad zu erreichen. Um das zu erreichen, wird der Trägerwert an die jeweilige momentane Modulationsstärke angepasst. Hierdurch wird die Energiebilanz des Senders verbessert, erreicht jedoch nicht so gute Werte, wie die der Einseitenbandmodulation. Außerdem lässt sich bei Sprechfunksendern mit der HAPUG-Modulation eine wesentlich durchdringendere Modulation erzielen. Bei der herkömmlichen Amplitudenmodulation regelt der Empfänger die Verstärkung bei leiserer Modulation nahezu genauso weit herunter, wie bei stärkerer Modulation. Der Empfang hört sich leise an, Interferenzen von anderen, auf dem gleichen Kanal arbeitenden Stationen haben aber die gleiche Intensität, wie bei lauter Modulation.

Grafische Darstellung, wie bei der HAPUG-Modulation im Gegensatz zur klassischen AM der Trägerwert schwankt.  

Bei der HAPUG-Modulation wird der Trägerwert (Tw) bei leiser bzw. ohne Modulation reduziert, so dass der Empfänger die Verstärkung hochregelt. Die Zeitkonstante der Empfängerregelung sollte an die HAPUG-Modulation angepasst werden. Es wird für die Regelung eine ähnliche Charakteristik benötigt, wie bei der Einseitenband-Modulation.

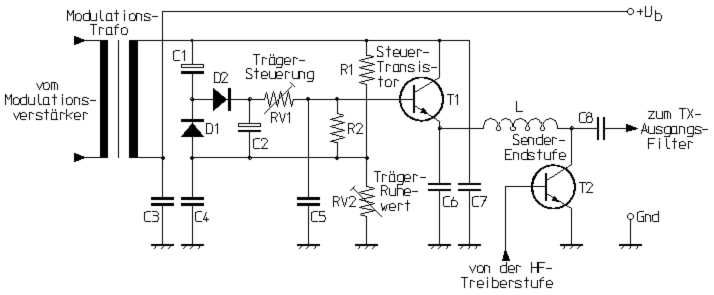
Eine erheblich zu langsam ansprechende Empfängerregelung kann zu starken Übersteuerungserscheinungen im Empfänger führen, welche starke Verzerrungen nach sich ziehen. Auch sonst sind mit der HAPUG-Modulation etwas stärkeren Verzerrungen verbunden, die im Gegensatz zum Rundfunk beim Sprechfunk aber durchaus hinnehmbar sind. Dafür werden HAPUG-modulierte Aussendungen im Gesamteindruck mit deutlich größerer Lautstärke empfangen und hören sich komprimierter an. Das Prinzipschaltbild eines einfachen HAPUG-Modulators mit Steuertransistor zeigt die Abbildung.

Schaltbild eines HAPUG-Modulators, bei dem die Gleichstrom-Aufnahme der Senderendstufe in Abhängigkeit von der Modulationslautstärke mittels eines Lestungstransistors geregelt wird.

Charakteristisch für die HAPUG-Modulation ist ein bei der Modulation nach oben schnellender Zeiger des S-Meters in einer Größenordnung von etwa 2 bis 4 S-Werten und mehr. Die HAPUG-Modulation wurde in den 1970er Jahren von einigen kommerziellen und millitärischen Funkdiensten verwendet. Am häufigsten wurde sie von Geheimdiensten für chiffrierte Aussendungen benutzt, die sich so auch mit normalen Rundfunkempfängern mit KW-Bereich empfangen ließen. Für eine Weile stand die HAPUG-Modulation im kommerziellen Sektor in Konkurrenz zur Einseitenbandmodulation. Vereinzelt gab es auch Versuche von Funkamateuren mit diesem Modulationsverfahren. Außerdem kursierten in Deutschland in den 1970er Jahren unter CB-Funkern Umbauvorschläge, die auf diesem Verfahren basierten. Hier ging es darum, die Effizienz der Sender zu vergrößern. Aufgrund der Bestimmungen war eine maximale Trägerleistung von 500 Milliwatt zulässig. Diese konnte mit der HAPUG-Modulation eingehalten werden, wenn nicht moduliert wurde, obgleich sie mit Modulation bei den damals benutzten Geräten durch solche Umbauten auf bis zum zehnfachen Wert ansteigen konnte. Die sich wohl kaum erfüllende Hoffnung der Benutzer war, mit so frisierten Geräten bei Routinekontrollen nicht aufzufliegen.