+++ 73 DE DL4CS +++

Verschiedene Schaltungen zur Reduzierung von Störungen

Ein CW- bzw. Notchfilter mit Feldeffekt-Transistoren

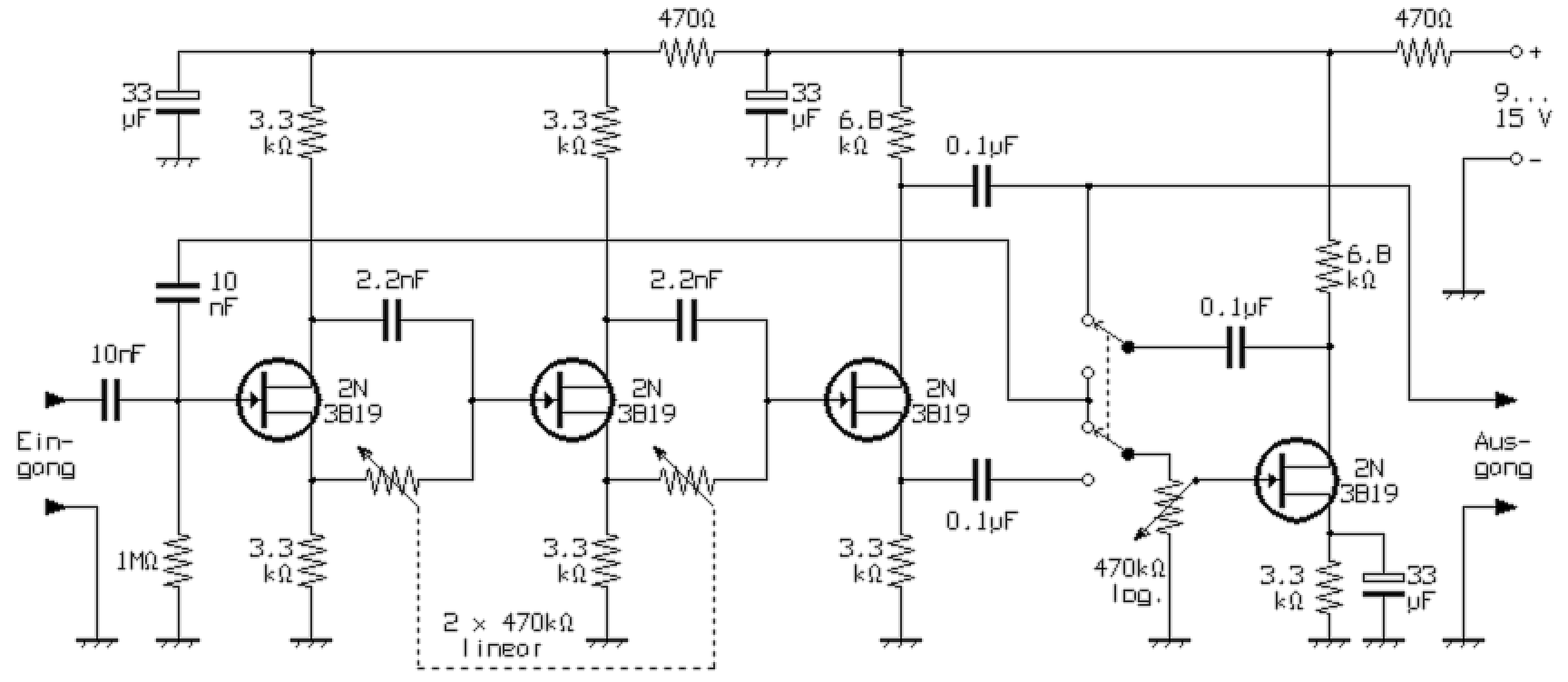
Schaltplan eines umschaltbaren NF-Selektiv- und Kerb- bzw. Notchfilters zur Verbesserung des KW-Empfangs.

Hier ist eine Schaltung, welche sich je nach Schalterstellung als NF-Selektiv-Filter oder als Kerb- bzw. Notchfilter einsetzen lässt. Es handelt sich um die in der Röhrentechnik unter dem Namen „Selectoject“ bekannt gewordene und hier auf FET-Schaltungstechnik übertragende Anordnung. Es lässt sich also wahlweise gezielt eine Frequenz herausfiltern oder ausblenden.

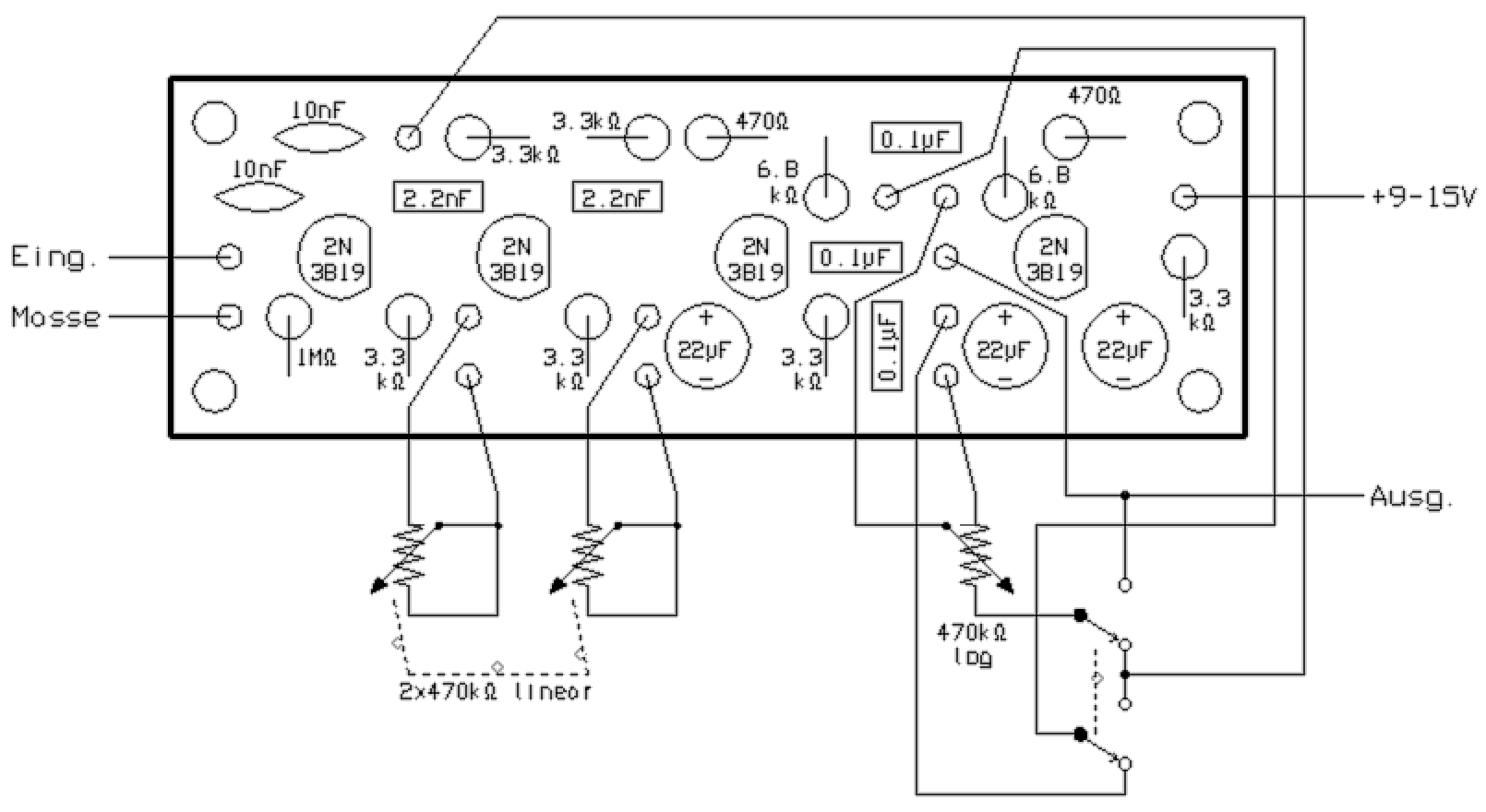
Layout für eine gedruckte Schaltung zum Aufbau des NF-Selektiv- und Kerb- bzw. Notchfilters.

Im ersteren Falle ist also z.B. der ungestörte Empfang der Morsezeichen eines Telegraphie-Senders möglich. In der anderen Stellung kann z.B. ein Stör- bzw. Interferenzton unterdrückt und so dann ein nahezu störungsfreier Empfang erzielt werden. Die im NF-Gebiet liegende abzuhebende bzw. abzusenkende Frequenz wird mit dem Tandem-Potentiometer eingestellt. Mit dem anderen Poti kann die Wirkung auf Optimum justiert werden.

Bestückungs- und Verdrahtungsplan für das NF-Selektiv- und Kerb- bzw. Notchfilter.

Ein 'Noise Blanker' (NB) zur Störsignal-Austastung

Mit einem Noise-Blanker, welcher aufgrund seiner Wirkungsweise mitunter auch als Störaustaster bezeichnet wird, lassen sich Impulsstörungen beim AM- oder SSB-Betrieb beseitigen. Solche können durch Zündanlagen von Kraftfahrzeugen, durch schlecht entstörte Haushaltsgeräte, aber auch durch atmosphärische Einflüsse (z.B. Gewitter) hervorgerufen werden. Nicht selten ist die Lautstärke der dadurch entstehenden Knister- und Prassel-Geräusche erheblich lauter, wie die empfangenen Stationen. Die Anfälligkeit gegenüber solchen Impulsstörungen wird oft als wesentlicher Nachteil von AM angeführt. Aber auch bei SSB können sie ein unerträgliches Maß erreichen.

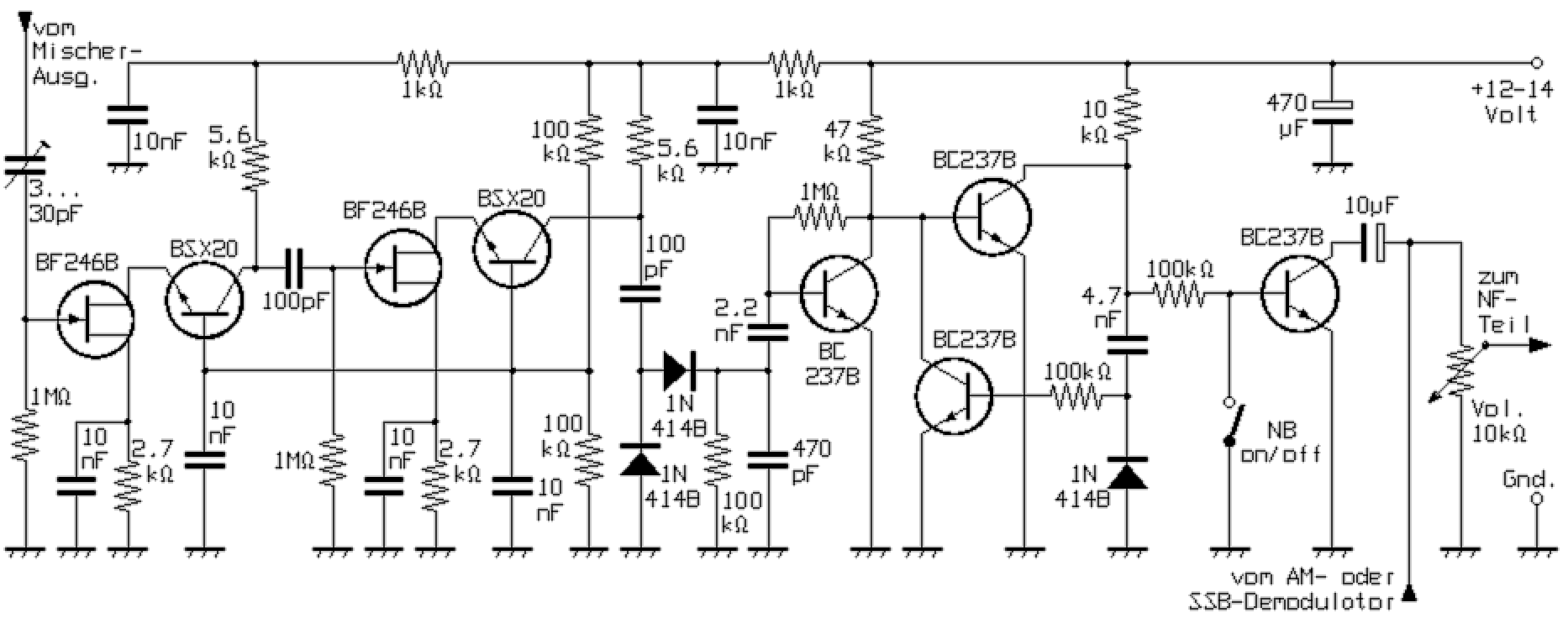
Schaltplan eines zum nachträglichen Einbau geeigneten Noise-Blankers (NB).

Die hier beschriebene Noise-Blanker-Schaltung, lässt sich bei Verwendung billiger Bauelemente relativ einfach nachbauen. Im Gegensatz zu früher oft beschriebenen Schaltungen, die in vielen Fällen nur als Störbegrenzer arbeiteten, handelt es sich dabei um eine echte Noise-Blanker-Schaltung. Sie tastet Störimpulse vollständig aus, indem mit dem Auftreten der Störungen der Empfang kurzzeitig vollständig gesperrt wird. Die infolgedessen zeitlich stark begrenzten Störungen werden von unserem Ohr nunmehr kaum noch vernommen. Die äußerst kurzen Ausschaltphasen sind akustisch kaum feststellbar. Die Schaltung eignet sich zur Nachrüstung einfacher Geräte, in denen eine solche Einrichtung nicht vorhanden ist.

Platinen-Layout für die Nachrüst-Baugruppe des Noise-Blankers.

Der Eingang der Schaltung, die sich für z.B. für Geräte mit einer ZF von 9 MHz oder 10,7 MHz eignet, erhält sein Signal vom Ausgang der (ggf. ersten) Mischstufe des Empfängers. Mit dem Trimmer am Schaltungseingang wird der Noise-Blanker an die vorhandene ZF angeglichen. Er ist auf beste Entstörwirkung einzustellen. Die Schaltung muss im Gerät so platziert werden, dass die Verbindungsleitung vom Mischer möglichst kurz ist. Mit dem Schalter kann der Noise-Blanker abgeschaltet werden. Die Aus-Stellung ergibt sich bei geschlossenem Schalter.

Bestückungs- und Anschlussplan für die Noise-Blanker-Baugruppe.

Modifizierte DNL-Schaltung zur Rauschreduzierung beim Sprechfunk

Die nahezu in jedem Funkgerät vorhandenen Rauschsperre unterdrückt das Rauschen, solange keine Stationen empfangen werden. Im Gegensatz dazu reduziert der Dynamic Noise Limiter (DNL) das Hintergrund-Rauschen beim Empfang schwächerer Stationen. Die ursprünglich für Kassettendecks vorgesehene Schaltung wurde an den schmaleren Frequenzbereich beim Sprechfunk angepasst.

Schaltplan eines für Sprechfunk-Audiofrequenzen geeigneten Dynamic Noise Limiters (DNL).

Die Schaltung kann direkt an den NF-Ausgang gängiger FM-Demodulatoren angekoppelt werden. Gegebenenfalls kann eine Pegelanpassung die Ergebnisse noch etwas verbessern.

Layout für eine Platine, die sich zum Aufbau einer DNL-Schaltung (Dynamic Noise Limiter) eignet.