+++ 73 DE DL4CS +++

Eichbares S-Meter mit LED-Balkenanzeige

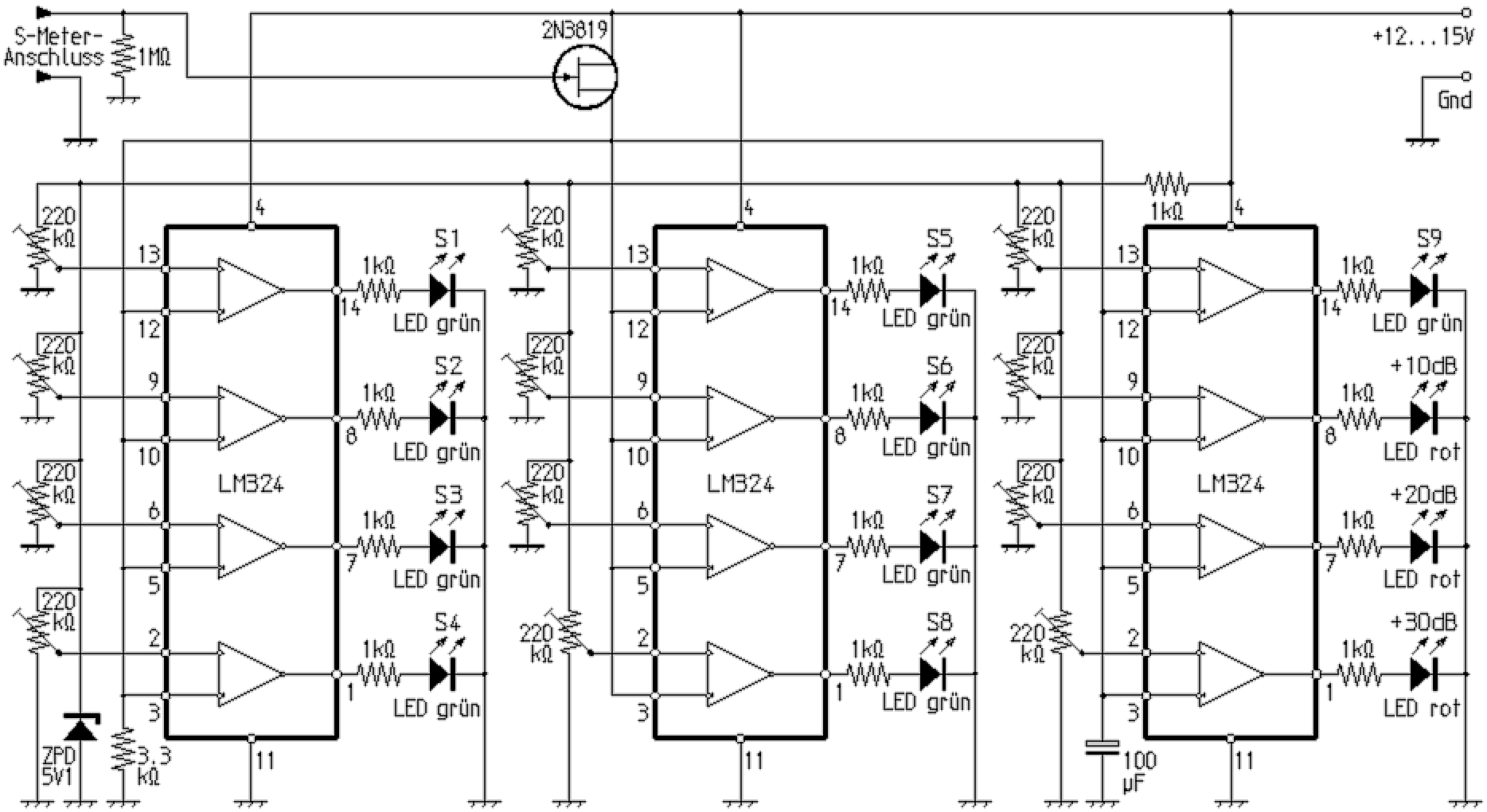
Schaltplan eines eichbaren S-Meters mit LED-Balkenanzeige unter Verwendung von Vierfach-OPs.


Leiterplatten-Vorlage für ein eichbares S-Meters mit LED-Balkenanzeige mit Vierfach-OPs des Typs LM324.

Diese Schaltung eines S-Meters mit LED-Balkenanzeige lässt sich an nahezu jeden Empfänger oder Transceiver anschließen. Die Schwelle des Aufleuchtens lässt für jede Leuchtdiode separat einstellen, so dass sich das S-Meter unabhängig von der Charakteristik der S-Meter-Spannung exakt eichen lässt. Durch einen zusätzlichen Block mit einem weiteren LM324-Quad-OP und vier weitere LEDs wäre der Bereich der Neun-Plus-Werte erweiterbar (z.B. 9+5dB, 9+10dB, 9+15dB, 9+20dB, 9+30dB, 9+40dB und 9+50dB).



Das gezeigte Platinen-Layout ermöglicht den problemlosen Aufbau der gezeigten Schaltung mit 12 LEDs. Mit zwei Platinen kann ein noch feiner abgestuftes S-Meter mit Zwischenwert-Anzeige aufgebaut werden.