Rückkopplungs-Einkreisempfänger verschiedener Hersteller
Bei geringem Schaltungsaufwand lassen sich mit Rückkopplungs-Empfängern bekanntlich erstaunliche Ergebnisse erzielen. Im einfachsten Fall arbeiten solche Empfänger mit einer Verstärkerstufe im Eingang, welche eine Halbwelle des hochfrequenten Antennensignals stärker verstärkt als die andere. Es passiert also genau das, was man im Hi-Fi-Verstärker auf keinen Fall haben möchte: Das Signal wird nichtlinear verstärkt, also verzerrt. Davon ist allerdings vor allem das Hochfrequenz-Signal betroffen. Bei richtiger Dimensionierung bewirkt dieser nichtlineare Betrieb in Verbindung mit einem Kondensator, welcher die Hochfrequenz kurzschließt, eine verzerrungsarme Demodulation amplitudenmodulierter Aussendungen.
Um mit einem einzigen Schwingkreis die gewünschte Empfangsfrequenz herausfiltern zu können, wird zugleich das Hochfrequenzsignal am Ausgang der Verstärkerstufe zum Eingang der Schaltung zurückgeführt. Damit die Schaltung nicht schwingt – weil sie dann ja als Oszillator arbeiten würde – ist diese Rückkopplung einstellbar ausgeführt. Gerade kurz vor dem Schwingungseinsatz eingestellt, erhält man mit einem solchen Empfänger die beste Trennschärfe. Solche Rückkopplungs-Empfänger bezeichnete man wegen des nur einen Schwingkreises oft auch als Einkreisempfänger. Besonders bei Röhrengeräten sprach man oft von Audion-Empfängern. Die Entwicklung der Elektronenröhre stand nämlich geschichtlich mit der Audionschaltung in einem unmittelbaren Zusammenhang.
Mit solchen Geräten lässt sich auch heute noch einiges anfangen. Im Mittel- und Langwellenbereich haben die meisten Sendestationen ihren Betrieb zwar leider eingestellt; man konnte mit solch einfachen Geräten dort früher unzählige Sender hören. Inzwischen lassen sich dort – vor allem in den Abendstunden – nur noch wenige ausländische Stationen empfangen. Auch im Kurzwellenbereich sind viele Rundfunksender abgeschaltet worden. Wegen der größeren Reichweiten können hier aber mit einer guten Antenne noch immer etliche Sender gehört werden.
Eine weitere Besonderheit solcher Empfänger ist jedoch, dass sich damit auch Telegrafie- und Einseitenband-Stationen aufnehmen lassen. Dazu muss die Rückkopplung so weit eingestellt werden, dass sich gerade eben Schwingungen einstellen. Die nichtlineare Kennlinie lässt die Stufe dann als selbstschwingenden Produktdetektor arbeiten, der das Hochfrequenzsignal wie bei einem sogenannten Direktmisch-Empfänger in den Audiobereich transponiert. Folglich sind solche Empfänger auch heute noch von Wert, insbesondere als Lehrobjekt für Amateurfunk-Einsteiger. Somit verwundert die Existenz zahlreicher Bausatz-Angebote für solche Geräte kaum – von damals bis in die heutige Zeit. Einige besonders interessante solcher Konstruktionen werden im Weiteren vorgestellt.
0-V-2-Empfänger Type V von Teva
Nach dem erfolgreichen Aufbau meines 0-V-1-Empfänger mit einer Röhre ECC81 suchte ich nach geeigneten Schaltungsvorlagen, um ein noch besseres Gerät bauen zu können. Fündig wurde ich nicht etwa in einem Buch, sondern im Katalog der damaligen Firma Technik-Versand aus Bremen, die unter dem Label Teva auch eine Reihe von Amateurfunk-Bausätzen herausgebracht hatte, darunter auch den hier vorgestellten Audion-Empfänger. Die Schaltung machte mir einen nachbausicheren Eindruck. Außerdem wurde sie von einem älteren OM ausdrücklich gelobt: Er hatte ein solches Gerät einmal besessen. Ich machte mich also daran, nach dieser Schaltungsvorlage ein Gerät zu bauen, ohne mir jedoch den Bausatz zu besorgen. Die benötigten Teile hatte ich recht bald aus alten Radios zusammen gesucht.
Der zweistufige NF-Teil mit der rechten ECC81 bot genügend Verstärkungsreserve, auch für den Lautsprecher-Empfang schwächerer Stationen. Die linke ECC81 arbeitete als Audion in Kaskodenschaltung. Die Entdämpfung bzw. die Schwingungserzeugung bei angezogener Rückkopplung kam nach Art eines ECO-Oszillators zustande. Die gleichspannungsmäßige Rückkopplungs-Einstellung über eine Arbeitspunktverschiebung des in Gitterbasisschaltung betriebenen Systems der Kaskodestufe hatte nur geringfügige Frequenzverwerfungen zur Folge. Dieses Audion erwies sich bei meinen Versuchen gegenüber einem Pentodenaudion mit einstellbarer Schirmgitter-Spannung als überlegen. Der Rückkopplungseinsatz war angenehm weich, die Empfindlichkeit sehr gut. Durch die drei Antennenanschlüsse konnte die Ankopplung stets gut an die Empfangssituation bzw. an die vorhandene Antenne angepasst werden. Der obere Antennenanschluss eignete sich für längere, der untere für kürzere Antennen besser. Die kleinere Empfangslautstärke bei loserer Ankopplung hatte weniger Verzerrungen durch Synchronisation beim SSB-Empfang zur Folge und ließ sich durch weiter aufgedrehte Lautstärke gut ausgleichen.
Um den Nachbau zu vereinfachen, hier die Wickeldaten für die Steckspulen zum Empfang der klassischen KW-Amateurbänder (Spulen-Durchmesser jeweils etwa 30mm):
- 80m-Band: ca. 29 Wdg Kupferlackdraht 0,3mm, Anzapfung bei 5 Wdg, Parallel-C 33pF
- 40m-Band: ca. 11 Wdg Kupferlackdraht 0,7mm, Anzapfung bei 3 Wdg, Parallel-C 82pF
- 20m-Band: ca. 5 Wdg Kupferlackdraht 0,7mm, Anzapfung bei 2 Wdg, Parallel-C 27pF
- 15m-Band: ca. 3,5 Wdg Kupferlackdraht 0,7mm, Anzapfung bei 1 Wdg, Parallel-C 68pF
- 10m-Band: ca. 2,5 Wdg Kupferlackdraht 0,7mm, Anzapfung bei 1 Wdg, Parallel-C 82pF
'Trabant KM' von Radio RIM
Wie schon bei den Einröhren-Empfängern erwähnt, stellte Heinz Richter in einem seiner Bücher die Schaltung des Trabant KM vor. Es handelte sich um einen transistorisierten KW-Steckspulen-Empfänger, der von Radio-RIM mit Platine und Gehäuse ab Ende der 1960er Jahre als Bausatz vertrieben wurde. Ich baute jene Schaltung nach, aber in Form einer Eigenkonstruktion mit Brettschaltung. Dies war der erste von mir selbst gebaute Rückkopplungs-Empfänger mit Transistoren, der anständig funktionierte. Mit einem Sperrkreis in der Antennenleitung, der auf den bei uns sehr starken Mittelwellen-Ortssender abgestimmt war, ließ sich brauchbarer Empfang ab etwa 2 MHz erreichen. So konnte ich immerhin damit auch im Grenzwellengebiet arbeitende Seefunkstationen (z.B. Norddeich Radio) hören, die seinerzeit noch in AM sendeten. Mittelwellen-Empfang gelang mir jedoch trotz Sperrkreis aufgrund meiner geringen Entfernung zum MW-Ortssender nicht, da dieser unter 2 MHz überall durchschlug. Dafür ließen sich auf sämtlichen KW-Rundfunk-Bändern seinerzeit nahezu unzählige Radio-Stationen empfangen. Die Rückkopplung setzte sanft ein und veränderte die Abstimmung nur wenig, so dass sich die Schaltung mühelos auf große Empfindlichkeit justieren ließ.
Die damaligen guten Erfahrungen mit dieser Schaltung bewogen mich kürzlich, ein solches Gerät noch einmal zu bauen. Dabei wollte ich mich weitgehend am Vorbild orientieren, um das Gerät aus heutiger Perspektive beurteilen zu können. Bewusst verzichtete ich daher wie beim Original auf einen Feintrieb oder auf eine Kurzwellenlupe für die Abstimmung. Nachdem ich alles zusammen gebaut und verdrahtet hatte, funktionierte das unten gezeigte Gerät auf Anhieb und brachte sogleich das Programm von "Radio China International" mit guter Lautstärke hervor.
Etwas über den Schwingungseinsatz gestellt, kann der Empfänger prinzipiell auch für den Empfang von Telegrafie-Stationen und sogar für SSB-Empfang benutzt werden. Ohne Feintrieb oder Bandspreizung gelingt eine saubere Einstellung selbst mit viel Fingerspitzengefühl jedoch kaum. Die Bedämpfung des Schwingkreises ist größer, wie bei Schaltungen mit Röhren oder Feldeffekt-Transistoren und die erzielbare Trennschärfe folglich nicht ganz so gut. Immerhin lassen sich mehrere Radiostationen, die innerhalb eines KW-Rundfunkbandes senden, meistens gut voneinander trennen. Die Trennschärfe ist dabei so gut, dass selbst bei AM-Stationen die exakte Abstimmung viel Fingerspitzengefühl verlangt. Mitunter werden einzelne Radiosender infolge der Ausbreitunsbedingungen so stark, dass sie sich von benachbarten Stationen nicht mehr trennen lassen. Das Problem mit dem durchschlagenden Mittelwellen-Ortssender entfällt dagegen heute, da diese ja ihren Betrieb vor einer Weile eingestellt haben.
Da die Originalschaltung für einen hochohmigen Funk-Kopfhörer ausgelegt ist, wie man ihn heute kaum noch bekommt, habe ich einen Anpasstrafo eingebaut. Es handelt sich um einen kleinen Gegentakt-Treibertrafo aus einem alten Uhrenradio, bei dem die eine Wicklungshälfte, die eigentlich zur Ansteuerung eines der beiden Endtransistoren gedacht war, mit der Kopfhörerbuchse verbunden ist. Jene ist so geschaltet, dass ein moderner, niederohmiger Stereokopfhörer angeschlossen werden kann. Die in dieser Weise erzielte Lautstärke ist so groß, dass bei starken Stationen der Lautstärkeregler deutlich zurück gedreht werden muss.
Die Steckspulen sind auf 6-mm-Kunststoffstäbe gewickelt, wie sie z.B. beim Kürzen von Potiachsen übrig bleiben. Als Stecker dienen Lautsprecher-DIN-Stecker, in die die Stäbe hinengesteckt und mit Klebstoff fixiert werden. Mit der gezeigten Spule mit 30 Windungen wird mit dem von mir verwendeten 200pF-Drehko etwa der Bereich von 7 bis 12 MHz erfasst.
Früher hatte ich Schaltung und Konstruktion des Vorbilds in verschiedenerlei Weise verbessert. So verwendete ich einen UKW-Drehko, dessen Plattenpakete ich parallel schaltete. Damit erzielte ich eine gute Bandspreizung. Infolge des im Drehko enthaltenen 1:3-Feintriebs ließen sich so etwa bis in das 20m-Gebiet hinein auch SSB-Stationen noch hinreichend exakt einstellen. Brauchbarer AM-Empfang war sogar bis über 30 MHz hinaus möglich. CB-Funker, sowie Funkamateure, die bei 28,5 MHz zumeist mit umgebauten 27-MHz-Geräten AM-Betrieb machten, konnte ich daher mit einem so geschalteten Gerät in prima Qualität empfangen. Zusätzlich ergänzte ich das Gerät mit einem Endverstärker, so dass auch Lautsprecherempfang möglich wurde. In dieser Weise entstand ein komplettes, in ein Holzgehäuse eingebautes Gerät, das mir als Schüler viel Spaß bereitete.
Dadurch ermutigt, entstand seinerzeit rund um eine solche Schaltung ein weiteres Gerät. Jenes konzipierte ich als Monoband-Empfänger für das 80m-Band und versah es mit einer HF-Vorstufe. Dadurch verbesserten sich die Frequenzstabilität und die Wiederkehrgenauigkeit ganz erheblich. Außerdem schaltete ich zwischen Empfangsteil und Lautsprecherverstärker einen Vorverstärker, der vor allem nur die Sprachfrequenzteile etwa im Bereich von 300 bis 3000 Hz verstärkte. Benachbarte SSB- und CW-Stationen konnten bei genügend weit angezogener Rückkopplung dadurch gut unterdrückt werden. Man kann den zur SSB-Demodulation in den schwingenden Zustand versetzten Rückkopplungs-Empfänger ja auch als Direktmisch-Empfänger mit selbst schwingender Mischstufe betrachten. Direktmisch-Empfänger erreichen ihre Selektion ja nur durch die NF-Filterung. Folglich erreicht man für SSB und CW mit dem Rückkopplungs-Empfänger recht ähnliche Ergebnisse. Gleichermaßen wird also das unerwünschte Seitenband beim Empfang auch nicht unterdrückt. Im Gegensatz zum Direktmischer mit getrenntem Oszillator neigt die Schaltung des transistorisierten Rückkopplungs-Empfängers bei größeren Signalstärken sehr dazu, auf die Eingangssignale zu synchronisieren, was zu Verzerrungen führt. Nachdem eine Veränderung des Arbeitspunktes der Vorstufe zu starken Frequenzänderungen führte, fügte ich als HF-Regler ein 5kΩ-Poti in die Antennenleitung ein. So ließ sich das Empfangssignal gut dosieren, um Synchronisations-Verzerrungen weitgehend vermeiden zu können.
In den Sommerurlaub nach Norddänemark mitgenommen, hörte ich mit dem so gebauten und ebenfalls in einen Holzkasten eingebauten Gerät diversen SSB-Runden zu. Ein besonderes Erlebnis war, als ich damit dort eine QRP-Station aus Holland gut lesbar empfangen konnte. Sie befand sich an Bord einer Segelyacht und sendete mit nur einem Watt in SSB.
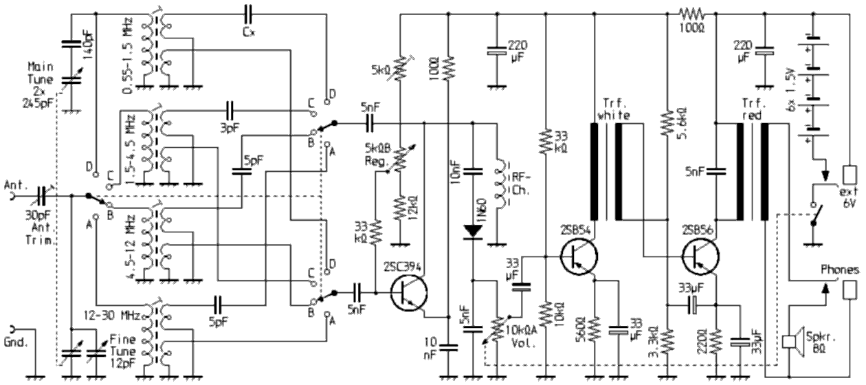
Science Fair Globe Patrol
Bei diesem Gerät handelt es sich um einen Rückkopplungs-Empfänger japanischer Produktion, der über das US-amerikanische Elektronik-Handelsunternehmen Radio Shack (Tandy) Anfang der 1970er Jahre als Bausatz vertrieben wurde. In Europa folglich weitgehend unbekannt geblieben, konnte damit zu einem Preis von ca. 20 Dollar, welcher somit den Taschengeld-Etat eines Schülers nicht allzusehr belastete, ein brauchbarer Rückkopplungs-Empfänger zum Empfang von Kurz- und Mittelwellen erworben werden. Das Gerät deckt einen lückenlosen Empfangsbereich von 550 kHz bis 30 MHz über vier schaltbare Wellenbereiche ab. Mit kurz vor dem Schwingungseinsatz eingestellter Rückkopplung lassen sich bei brauchbarer Trennschärfe AM-Stationen empfangen. Wird die Rückkopplung so eingestellt, dass die Schaltung zu schwingen beginnt, arbeitet das Gerät - wie alle Rückkopplungs-Empfänger - gewissermaßen als selbstschwingender Direktmischempfänger. Da das Gerät mit Haupt- und Feinabstimmung ausgestattet und ein mechanischer Feintrieb vorhanden ist, gelingt insbesondere auf den niedrigeren Kurzwellen eine durchaus brauchbare Einstellung von SSB- und Telegrafiestationen.
Werbe-Announcen zu diesem Gerät lasen sich sinngemäß etwa so:
Schaffen Sie sich durch Selbstbau eine Welt voller Spannung! Hören Sie ausländische Radiosender, Funkamateure, CB-Funker, Luftfahrt- und Seefunk-Aussendungen sowie gewöhnliche Mittelwellen-Rundfunkstationen. Mit dem batteriebetriebenen Science-Fair-Bausatz hören sie alles! Ausgestattet mit Bandspreizung, eingebautem Lautsprecher und Kopfhöreranschluss. Einschließlich Anleitung inklusive Wellenplan. Erhältlich in unserem Geschäft in Ihrer Nähe. Oder per Bestellung."
Die Schaltung hatte zum Erscheinungszeitpunkt - wie seinerzeit viele japanische Produkte - ein eher konservatives Design. So fallen insbesondere die Germanium-Transistoren im NF-Teil auf. Die transformatorische Kopplung ermöglicht beste Leistungs-Anpassung zwischen den Stufen und an den Lautsprecher. Mit der nur zweistufigen Verstärker-Anordnung ist daher dennoch brauchbarer Lautsprecher-Empfang möglich. Die Demodulation bzw. Mischung erfolgt mit einer Germanium-Diode. Eine Oszillator-Schaltung mit Rückkopplung nach Meißner dient der Entdämpfung bzw. der Überlagerung. Im Mittelwellenbereich ist im Originalschaltbild kein Rückkopplungskondensator eingezeichnet. Da der Entdämpfungsregler aber auch hier funktioniert, muss dieser letztlich vorhanden sein. Ich nehme an, die Rückkopplung erfolgt hier über die Schaltkapazität der zum Wellenschalter verlegten Leitungen. Die unbekannte Kapazität ist hier als Cx bezeichnet.
Die Konzeption macht das Gerät leider für den Nachbau ohne den Bausatz eher ungeeignet, da der konstruktive Aufbau sowie die Beschaffenheit der Spulen mitsamt ihrer Koppelwicklungen für die Rückkopplung und die Anpassung an den Transistoreingang entscheidenden Einfluss auf die Funktion haben. Dennoch ist die Beschäftigung mit dieser gemessen am Ergebnis überaus einfachen Schaltung nicht uninteressant. Mit einem Trimmer kann eingangsseitig die Kopplung an die Antenne eingestellt werden. Für beste Trennschärfe bzw. stabilen SSB-CW-Empfang sollte die Kopplung so lose gewählt werden, dass gerade eben die benötigten Empfangslautstärken erreicht werden.
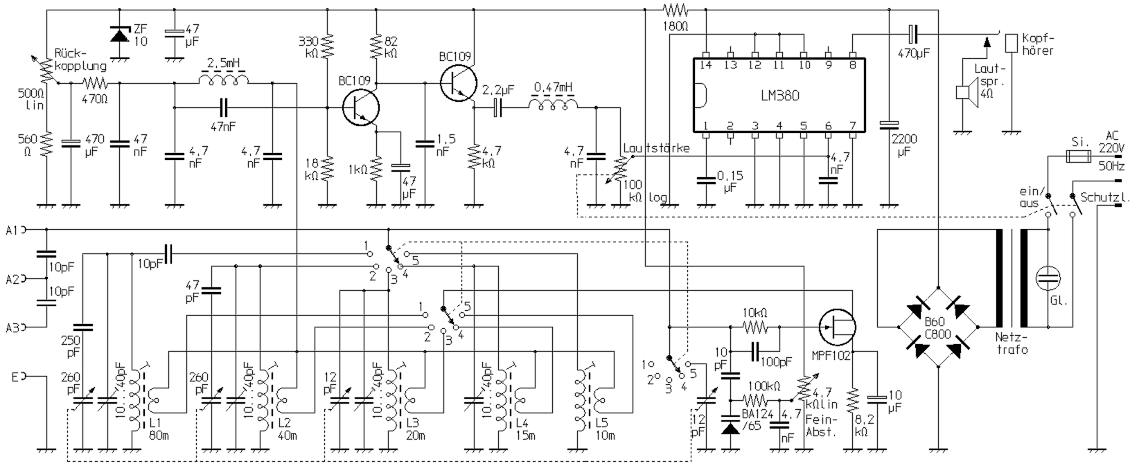
TEVA 5001 FET-Audion für 80-10m
Auch der hiermit vorgestellte Rückkopplungs-Empfänger wurde in den 1970er Jahren von der Firma Technik-Versand in Bremen als Bausatz angeboten. Er war als Einsteigergerät gedacht und erlaubte den Empfang der fünf KW-Amateurbänder im 80m-, 40m-, 20m-, 15m- und 10m-Bereich. Der Schaltplan gliedert sich in ein rückgekoppeltes Audion mit einem Feldeffekt-Transistor, einen zweistufigen transistorisierten NF-Vorverstärker, die NF-Endstufe mit einem IC sowie den Netzteil. Der Bereichswechsel erfolgt bei diesem Gerät durch einen Bandumschalter. Wie man sieht, nimmt die Bereichs-Umschaltung im Schaltplan den größten Raum ein.
Der Aufbau der gesamten Schaltung, einschließlich des HF-Spulensatzes und des Netzteils, erfolgte auf einer gedruckten Leiterplatte, was die Verdrahtung und somit auch den gesamten Aufbau erheblich vereinfachte. Die komplett bestückte und im Gerät montierte Platine ist auf dem als nächstes abgebildeten Foto zu erkennen. Auch hier zeigt sich, dass die umschaltbaren Spulen für die umschaltbaren fünf Wellenbereiche einen großen Anteil des Platzes benötigen.
Am schwierigsten und am zeitraubensten war beim Aufbau die Arbeit des Spulenwickelns. Auf dem sogleich gezeigten Foto von der Platinen-Unterseite ist der Schalter für die Bandumschaltung mitsamt seiner Verdrahtung und der Abstimm-Drehkondensator zu erkennen. Bei letzterem handelt es sich um eine Ausführung, wie sie früher in transistorisierten AM-FM-Kofferradios gebräuchlich war. Dort waren die 12pF-Segmente für die UKW-Abstimmung gedacht. Die 260pF-Segmente dienten hingegen der Frequenzabstimmung auf der Mittelwelle. Sofern vorhanden, wurden sie natürlich auch zur Abstimmung auf Kurz- und Langwellen benutzt. Der Dreko ist mit dem frontseitigem Bedienungsknopf über ein Planetengetriebe verbunden. Hierdurch ist eine hinreichend feinfühlige Einstellung von SSB- und CW-Stationen möglich.
Das Gerät eignet sich prinzipiell gut für den Nachbau, zumal kaum spezielle Teile benötigt werden. Dabei ist auch ein Aufbau auf Lochraster-Platine möglich. Anstelle des LM380 würde man heute sicher eher einen LM386 verwenden. Wichtig ist beim Nachbau bzw. bei eigenen Experimenten mit einer solchen Schaltung die richtige Polung der Rückkopplungs-Wicklungen, da sonst keine Rückkopplung zustande kommen kann. Leider liegen keine Spulendaten vor, so dass diese experimentell ermittelt werden müssen. Erfahrungsgemäß sollten die Rückkopplungs-Wicklungen etwa 20 bis 25% der Windungszahl von den Kreisspulen haben.
Unten ist das, wie ich finde, sehr ansprechende Äußere eines Originalgerätes gezeigt. Vielen Dank an Joachim Jarling für die Zurverfügungstellung der Fotos!
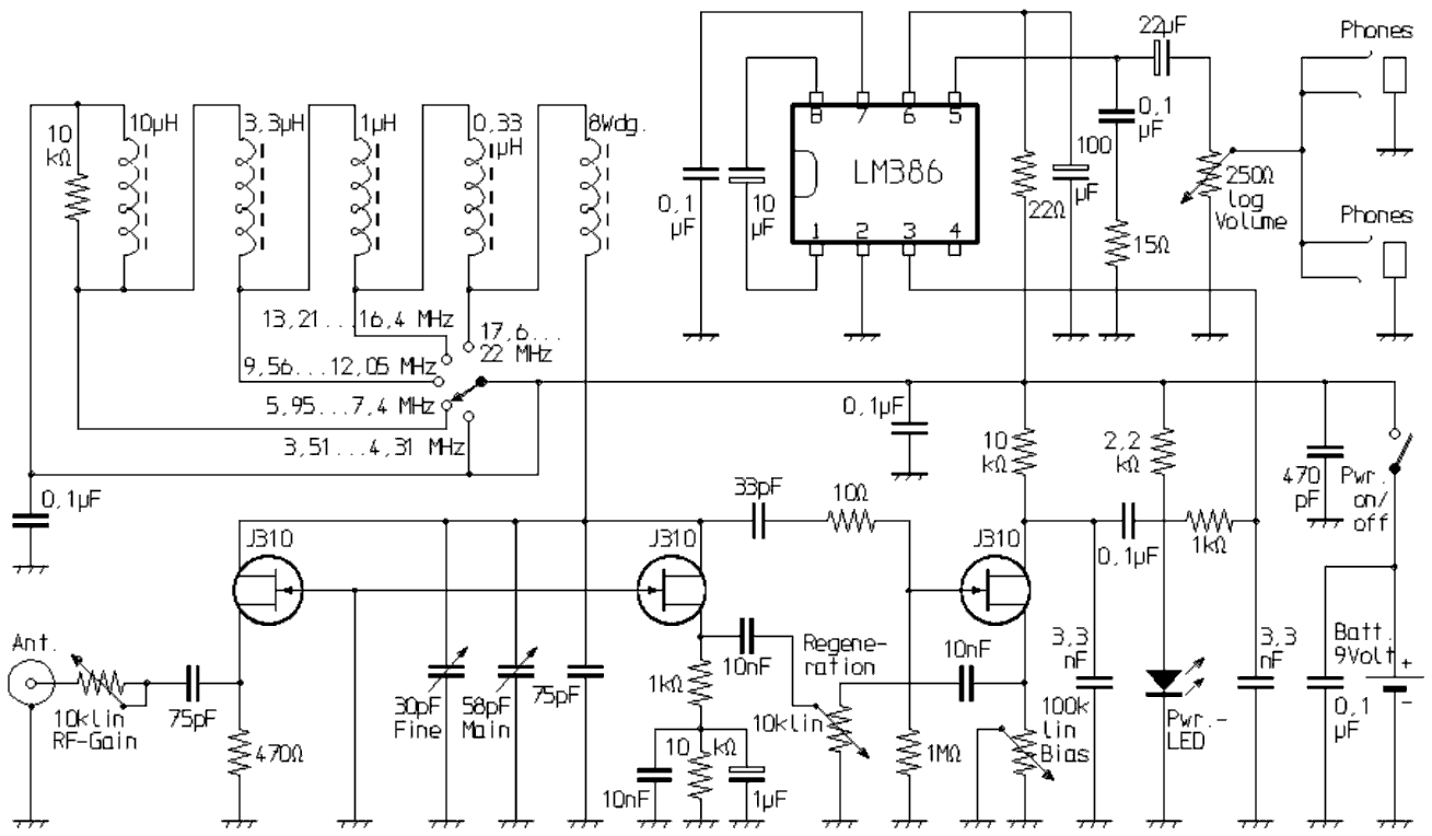
Rückkopplungs-Empfänger MFJ-8100
Hier der Schaltplan des gut funktionierenden Geradeaus-Empfängers MFJ-8100 von MFJ Enterprises. Die Schaltung bietet viele Anregungen für eigene Experimente. Der HF-Teil arbeitet mit drei Feldeffekt-Transistoren (FET) des Typs J310, der NF-Teil mit dem sehr verbreiteten integrierten Schaltkreis LM386. Sehr nachbaufreundlich ist die Verwendung von Fertigspulen für die unteren vier Frequenzbereiche. Nur für den obersten Bereich muss eine kleine Rinkernspule mit 8 Windungen gewickelt werden.
Es handelt sich prinzipiell um einen rückgekoppelten Empfänger nach Art eines Audions. Im Eingang befindet sich ein HF-Vorverstärker mit einem FET in Gateschaltung. Jener macht die Abstimmung weitestgehend antennenunabhängig. Der zweite FET arbeitet ebenfalls in Gateschaltung. Er dient lediglich der Spannungsverstärkung im Rückkopplungszweig. Der dritte FET arbeitet als eine Art Audion-Demodulator in Source-Schaltung. Für die Rückkopplung arbeitet er zugleich als HF-Verstärker in Drain-Schaltung. Bei dieser Grundschaltung bleibt die Spannungsverstärkung immer kleiner wie eins, was für die Entdämpfung des Schwingkreises nicht genügen würde. Durch die Anordnung mit dem zweiten FET als Spannungsverstärker erreicht man eine phasenrichtige Rückkopplung mit ausreichender Schleifenverstärkung. Dadurch kommt man mit einem einfachen Schwingkreis ohne Anzapfungen oder Koppelwicklungen aus, was die Verdrahtung des Wellenschalters erheblich vereinfacht und den Aufbau des HF-Teils insgesamt sehr unkritisch macht.
Die Rückkopplung wird in ungewöhnlicher Weise durch ein Potentiometer im Signalzweig eingestellt. Das macht zwar ein für HF-Anwendungen hinreichend geeignetes Potentiometer erforderlich, hat aber den Vorteil eines weichen Schwingungseinsatzes sowie geringer Frequenzverwerfungen. Das Poti in der Sourceleitung vom dritten FET dient der Arbeitspunkt-Einstellung und wird auf den besten Kompromiss aus guter Verstärkung und klarer Wiedergabe justiert.
Die Rückkopplung einmal kurz vor den Schwingseinsatz eingestellt, gelingt mit dem Gerät ein sauberer Empfang von AM-Rundfunkstationen, ohne ständig das Rückkopplungspoti nachjustieren zu müssen. Im Vergleich zu billigen bzw. älteren Weltempfängern macht sich das Geradeaus-Empfängern eigene Fehlen jeglicher Spiegelfrequenzen sehr positiv bemerkbar. Auch für den SSB- und Telegrafie-Empfang eignet sich das Gerät recht gut. Dazu muss der Rückkopplungs-Einsteller nur wenig über den Schwingungseinsatz hinaus gedreht werden. Die Schaltung arbeitet dann quasi als sehr empfindlicher Direktmischempfänger. Eine Seitenband-Unterdrückung findet daher allerdings nicht statt. Im Gegensatz zu vielen anderen Rückkopplungs-Empfängern neigt die Schaltung recht wenig zur Synchronisation, so dass sich auch der SSB-Empfang sehr sauber anhört.