+++ 73 DE DL4CS +++

Von Funkamateuren entwickelte Empfängerbausätze für Einsteiger

Vielerorts wurden in DARC-Ortsverbänden für den Nachbau geeignete Empfänger entwickelt, um Neueinsteigern für wenig Geld das Hereinhören beim Amateurfunk zu ermöglichen. Für solche Geräte wurden Leiterplatten und Bauteilesätze angeboten. So konnte man sich die benötigten Bauteile gegebenenfalls auch selbst zusammensuchen. Beispiele für solche Bauvorschläge sind hier vorgestellt.

Audion-Super 'Göttinger Baby II'

Bei Röhrengeräten bestand ein beliebtes Konzept für Selbstbau-Amateurempfänger darin, einen Audion-Empfänger durch einen abstimmbaren Konverter zu ergänzen. Der Audion-Empfänger arbeitete dann auf einer festen Zwischenfrequenz, so dass die Rückkopplung bei der Suche nach empfangswürdigen Stationen nicht ständig nachreguliert werden musste. Man konnte so die beim Selbstbau von Geradeaus-Empfängern gemachten Erfahrungen in die Konstruktion eines Superhet-Empfängers größtenteils mit einfließen lassen. Gegebenenfalls ließ sich sogar ein vorhandener 0-V-2-Empfänger in dieser Weise zum Superhet erweitern. Ein als Audionsuper arbeitender Empfänger, der schon mit Transistoren bestückt war, wurde im DARC-Ortsverband Göttingen ab Ende der 1960er Jahre als Mustergerät für den Nachbau entwickelt. Es handelte sich um ein kleines und tragbares Gerät für das 80m-Amateurband, das auch als Peilempfänger für Fuchsjagden einsetzbar war. Man dachte dabei vor allem an den Amateurfunk-Nachwuchs und gab dem Gerät den Namen Göttinger Baby. Die erste Version war nur für Kopfhörer-Empfang ausgelegt und weniger empfindlich. Auch war die Frequenzstabilität nicht so gut, wie beim hier vorgestellten Göttinger Baby II, dessen Schaltung hier nun etwas genauer besprochen werden soll. Auf eine HF-Stufe mit dem als Kaskode-Verstärker betriebenen IC CA3028 von RCA folgt eine Mischstufe mit einem HF-Transistor vom Typ BF224. Als Oszillator dient ein weiterer Transistor diesen Typs. Um die Kaskode-Schaltung besser zu erkennen, ist der integrierte Schaltkeis mitsamt Innenschaltung dargestellt. Die zusätzlich zur Ferrit-Antenne zuschalt- und -regelbare Stabantenne ermöglicht eine eindeutige Richtungs-Bestimmung beim Einsatz als Peilempfänger. Der Mischstufe schließt sich direkt das auf 470 kHz arbeitende ZF-Audion an. Dahinter begrenzt ein Tiefpass die NF-Bandbreite, was vor allem für den SSB- und CW-Empfang wichtig ist. Alle weiteren Stufen dienen der NF-Verstärkung. Beim Vergleich des ZF-Audions und der beiden darauf folgenden NF-Stufen erkennt man deutlich, dass beim Trabant KM von Radio RIM "abgekupfert" wurde.

Ich hatte das Glück, in meiner SWL-Zeit ein solches Gerät ausgiebig testen zu können; es wurde mir freundlicherweise von einem OM leihweise zur Verfügung gestellt. Die Empfindlichkeit war sehr gut. In den frühen Abendstunden ließen sich schon mit der eingebauten Ferritantenne zahlreiche Amateur-Stationen empfangen. Schloss man anstelle der Stabantenne eine Langdraht-Antenne an, war auch der Empfang schwächerer Stationen bzw. DX-Empfang kein größeres Problem. Nachteilig war allerdings, dass bei CW kein Einzeichen-Empfang möglich war bzw. in Bezug auf SSB das unerwünschte Seitenband nicht unterdrückt wurde. Dies ist aber ein genereller Nachteil des Audion-Supers. Speziell beim beschriebenen Gerät kam noch hinzu, dass das ZF-Audion sehr zum Synchronisieren neigte, so dass stärkere SSB-Stationen ziemlich verzerrt empfangen wurden, wenn man die HF-Verstärkung nicht zurückregelte. Eine automatische Regelung bot das Gerät ja nicht. Dies machte das Zuhören von SSB-Runden recht anstrengend. Weiterhin wirkte sich die fast ohne Ruhestrom arbeitende Gegentakt-Endstufe nachteilig auf die Tonqualität aus, da es bei kleiner eingestellter Lautstärke zu recht erheblichen Übernahme-Verzerrungen der Endtransistoren kam. Die als Lautsprecher dienende Telefon-Hörkapsel trug beim SSB- und CW-Empfang durch ihre kleine Wiedergabe-Bandbreite zwar positiv zur Nahselektion des Gerätes bei, der Klang war so zusammengenommen aber nicht gerade ein Genuss. Am Aufwand gemessen wirklich gut war bei diesem Empfänger jedoch die Trennschärfe beim Empfang von AM-Stationen, die seinerzeit noch gelegentlich im 80m-Band zu hören waren. Obwohl die Schaltung viele interessante Anregungen für Selbstbaugeräte liefern kann, sah ich wegen der beschriebenen Nachteile vom Nachbau eines solchen Gerätes ab.



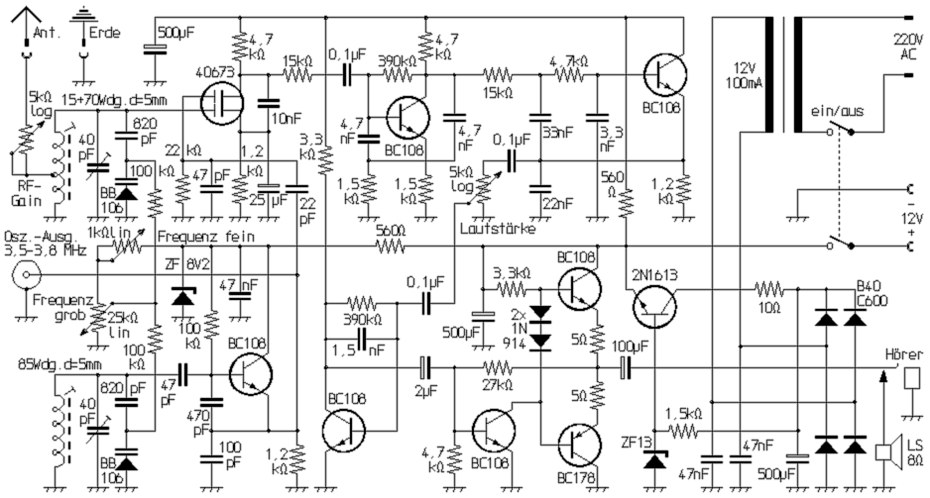
DL0VV-Direktmisch-Empfänger

Im Aprilheft 1972 der Zeitschrift Elektor erschien die Bauanleitung für einen einfachen Empfänger für das 80m-Band. Er war als Bastel-Projekt für Amateurfunk-Einsteiger gedacht und wurde von DK2GBX und DJ9RW von der Clubstation DL0VV entwickelt. Es handelte sich um einen sehr brauchbaren Direktmisch-Empfänger.

In der Oktoberausgabe erschien ein Erfahrungsbericht, der einige Fehlerkorrekturen enthielt. In diesem Schaltbild sind jene berücksichtigt. Der Oszillator-Ausgang eignet sich für den Anschluss eines Frequenzzählers. Es kann dort auch ein HF-Leistungs-Verstärker angeschlossen werden und die Schaltung so zu einem CW-Transceiver erweitert werden.

Ich baute einen solchen Empfänger in freier Verdrahtung auf. Abgesehen von der fehlenden Seitenband-Unterdrückung lieferte er sehr zufriedenstellende Ergebnisse. Die Bilder vermitteln Eindrücke von der Frontansicht und dem Innenaufbau eines solchen, aber auf Platinen aufgebauten Empfängers.