+++ 73 DE DL4CS +++

Mehrbereichs-Super Unica UR-400

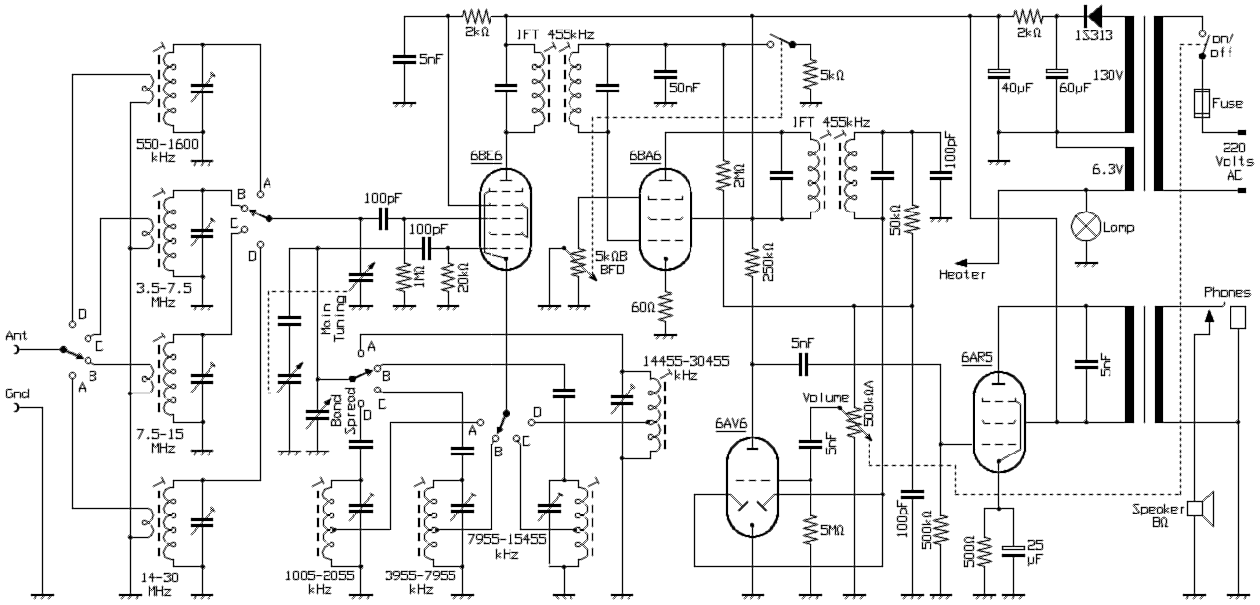
Es handelt sich beim hier vorgestellten Gerät um einen Superhet mit Mittelwellen- und drei Kurzwellenbereichen. Da die Schaltung sehr einfach gehalten ist, eignet sie sich gut als Muster für den Nachbau. Der Empfänger wurde in den 1960er Jahren in Japan hergestellt und als Unica UR-400 auf den Markt gebracht.

Schaltungstechnisch ähnelt das Gerät sehr dem GR-64 von Heathkit, der als Bausatz angeboten wurde und bei dem sich die Schaltung im wesentlichen auf einer Platine befindet. Im Gegensatz dazu ist der UR-400 in freier Verdrahtungstechnik auf einem Metallchassis aufgebaut. Während der GR-64 einen durchgehenden Frequenzbereich von 550 kHz bis 30 MHz hat, fangen die KW-Bänder beim UR-400 jeweils an den Bandanfängen des 80m-, 40m- und 20m- Bandes an. Das hat den Vorteil einer etwas besseren Bandspreizung, jedoch ergibt sich dadurch im empfangbaren Frequenzbereich eine Lücke von 1,6 bis 3,5 MHz.

Der Empfänger arbeitet im Eingang mit einem selbstschwingenden Mischer mit einer speziellen Mischröhre vom Typ 6BE6. Darauf folgt ein einstufiger ZF-Verstärker, der auf einer Frequenz von 455 kHz arbeitet. Der ZF-Verstärker lässt sich entdämpfen, indem das Bremsgitter über ein Potentiometer mit Masse verbunden ist. Je größer der eingestellte Widerstand ist, desto größer wird die normalerweise eigentlich unerwünschte Rückwirkung. Hierdurch können aber Verstärkung und Trennschärfe gesteigert werden. Ab einem gewissen Punkt beginnt der ZF-Verstärker zu schwingen. Infolge der Überlagerung der Eigenschwingung mit dem Empfangssignal lassen sich dann Telegrafie- und Einseitenband-Aussendungen aufnehmen. Der sich anschließende Gleichrichter und der zweistufige NF-Verstärker sind in üblicher Weise, also wie auch bei einfachen AM-Radios mit Röhren geschaltet.

Die Chassis-Unterseite offenbart einen überaus einfachen Aufbau und lädt zum Nachbau ein. So konstruierte ich einen Empänger mit ähnlicher Schaltung, wobei ich eingangsseitig Versuche sowohl mit einer der 6BE6 äquivalenten EK90 als auch mit einer ECH81 machte. Mit der EK90 war der Empfang im oberen Frequenzbereich bis hin zu 30 MHz besser in den Griff zu bekommen. Allerdings wurde dort der Abgleich sehr "fummelig", weil sich die Einstellung des Eingangskreises stark auf die Oszillatorfrequenz auswirkte. Mit der ECH81, bei der das Triodensystem üblicherweise als getrennter Oszillator geschaltet wird, war dieses Problem kleiner. Dafür wurde die Schaltung mit höher werdender Frequenz und demzuflge kleiner werdenden Drehko-Kapazitäten immer instabiler, so dass sich oberhalb 20 MHz eine parasitäre Schwingneigung einstellte. Man hätte das Problem sicherlich mit kleineren Induktivitäten und einem fünften Wellenbereich ab 20 MHz in den Griff bekommen können, was sich aber konstruktiv nachträglich nicht mehr umsetzen ließ. Ich hatte die Schaltung nämlich in das Gehäuse eines alten, ursprünglich mit Transistoren aufgebauten Heimempfängers eingebaut. Dazu entfernte ich die Platine mit der Transistorschaltung und ersetzte die Platine durch ein Alublech, auf dem die Schaltung ähnlich wie beim UR-400 in freier Verdrahtungstechnik aufgebaut werden konnte. Die Drucktasten für die im Originalzustand vorhandenen Wellenbereiche LW, MW, KW und UKW dienten zur Umschaltung des MW- und der drei KW-Bereiche. Letzlich entschied ich mich abweichend von der hier gezeigten Schaltung für die Variante mit der ECH81 und begrenzte den Empfangsbereich auf etwa 20 MHz.

Fotos von meinem damaligen Selbstbaugerät habe ich leider nicht mehr. Daher an dieser Stelle noch ein Foto von der Chassis-Oberseite des Unica UR-400.