Festfrequenz-Röhrenempfänger für den Sprechfunk-Empfang
Quarzgesteuerter AM-Empfänger für den 10/11m-Bereich
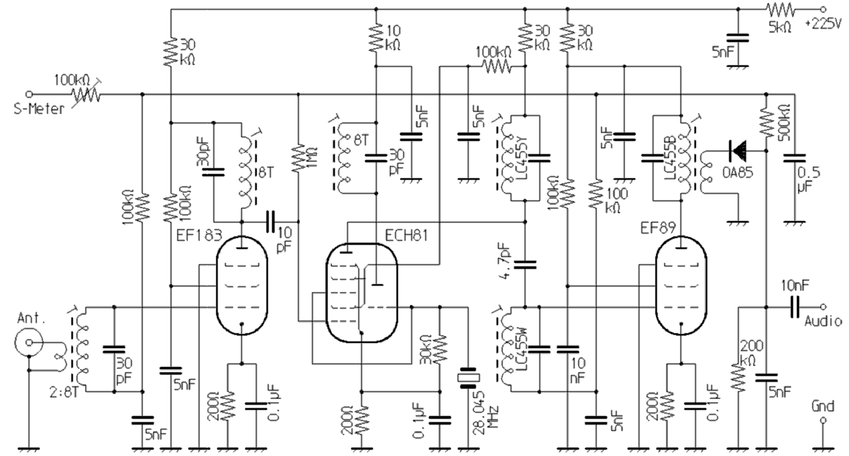
Vor vielen Jahren baute ich mit gewöhnlichen Radio- bzw. Fernsehröhren einen quarzgesteuerten Superhet-Empfänger für das 10m-Band. Er war für die Betriebsart AM ausgelegt. In dieser Betriebsart konnte man im Bereich von 28,5 bis etwa 28,7 MHz seinerzeit oft Stationen hören, die mit umgetrimmten 27-MHz-Funkgeräten arbeiteten. Je nach den Ausbreitungsbedingungen waren hier Nahverkehrs-Runden, Europa-QSOs und mitunter sogar weltweite Funkgespräche zu hören. Durch Einsatz von CB-Quarzen eignete sich der Empfänger nach entsprechendem Abgleich selbstverständlich auch zum Abhören der bei uns in Deutschland damals zugelassenen zwölf CB-Funk-Kanäle.
Vom verwendeten quarzgesteuerten Oszillator in Pierce-Schaltung abgesehen, war der Empfänger war wie ein gewöhnlicher Vorstufen-Super für Kurzwelle aufgebaut: Auf eine Vorstufen-Pentode vom Typ EF183, die im Bild-ZF-Teil alter Schwarz-Weiß-Fernseher üblich war, folgte die im AM-Teil damaliger Radios übliche Mischer-Schaltung mit der kombinierten Mischheptode/Oszillatortriode ECH81. Daran schloss sich ein ZF-Verstärker mit einer EF89 an, der ebenfalls kaum Besonderheiten aufwies. Um den Aufwand klein zu halten, erfolgte die Demodulation mit einer Germanium-Diode.
Nach im wesentlichen gar nicht erfolglosen Versuchen mit selbstgewickelten ZF-Spulen kam ich auf die Idee, fertige japanische ZF-Spulen aus Transistor-Empfängern zu verwenden. Meine Befürchtung, dass beim Demodulatorkreis die Spannungsfestigkeit nicht ausreichen würde, bestätigte sich nicht. Der Aufbau ließ sich damit vor allem in mechanischer Hinsicht erheblich vereinfachen. Die Spulen für Vor-, Zwischen- und Oszillatorkreis wickelte ich auf Spulenkörper aus alten Radiogeräten. Es eigneten sich dazu jene sehr gut, die in Nordmende-Röhrenradios in den 10,7-MHz-Kreisen der ZF-Filter eingebaut waren.
Für den damals extrem stark belegten CB-Bereich war die mit reiner LC-Filterung realisierte ZF-Selektion nicht immer ausreichend. Abhilfe schaffte ein Keramikfilter vom Typ LF-B6, das an den Koppelwicklungen der beiden ZF-Kreise zwischen Mischer und Oszillator angeschlossen war. Nun waren allerdings teils recht große Abweichungen der Schwingfrequenz der in Parallelresonanz wirkenden Pierce-Schaltung deutlich zu bemerken, denn in CB-Geräten arbeiteten die Quarze ja gewöhnlich in Serienresonanz. Weil die CB-Quarze nicht nach einheitlichen Vorgaben hergestellt wurden, musste die damit einhergehende, infolge der besseren Selektivität deutlich zu bemerkende Abweichung der Empfangsfrequenz bei einigen Quarzen mittels Serien-Kondensator und bei anderen Quarzen mit einer in Serie geschalteten Spule auf die genaue Frequenz gezogen werden. Verstärkung und Empfindlichkeit des Empfängers konnten sich durchaus mit Empfangsteilen aus käuflichen 27-MHz-Funkgeräten messen. An den Anschluss für die Abstimm-Anzeige konnte als S-Meter ein empfindliches Drehspul-Instrument angeschlossen werden.
- HF-Spulen: Auf 8mm-Spulenkörper gewickelter 0,8mm-Kupferlackdraht
- LC455Y: ZF-Filter, Kernfarbe gelb, 455 kHz, 7,5x7,5mm
- LC455W: ZF-Filter, Kernfarbe weiß, 455 kHz, 7,5x7,5mm
- LC455B: ZF-Filter, Kernfarbe schwarz, 455 kHz, 7,5x7,5mm
Quarzgesteuerter FM-Empfänger für das 2m-Band
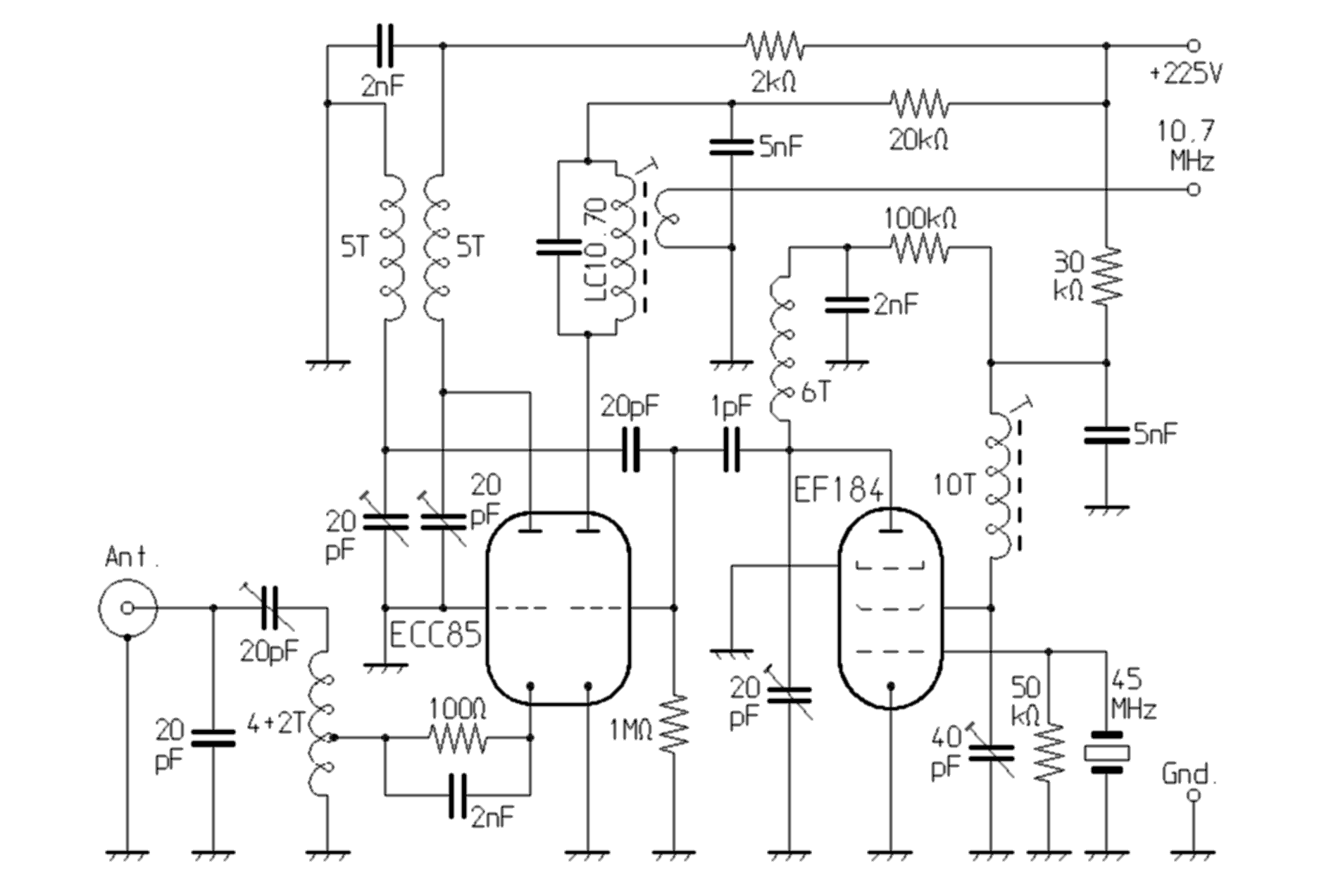
Auf den Erfahrungen meines 10m-Röhrensupers basierend, baute ich später ebenfalls in Röhrentechnik einen quarzgesteuerten Doppelsuperhet-Empfänger für das 2m-Band. Für den Eingangsteil verwendete ich die im UKW-Teil von Röhrenradios überwiegend anzutreffende ECC85. Das eine System arbeitete als HF-Vorstufe in Gitterbasis-Schaltung, während das andere System als additiver Mischer in Kathodenbasis-Schaltung fungierte. Die Verwendung der Eingangsschaltung vom 10m-Empfänger schied aus, da sie im 2m-Gebiet zu großes Rauschen produziert hätte. Mit der ECC85 konnte eine brauchbare Empfindlichkeit erreicht werden. Das an meinem damaligen Standort gut 10 km entfernte Stadtrelais ließ sich mit einer einfachen Lambda-Viertel-Antenne nahezu rauschfrei empfangen.
Der Quarzoszillator arbeitete mit einer EF184, die ebenfalls im Bild-ZF-Teil alter TV-Geräte gebräuchlich war. Im Gegensatz zur EF183 handelt es sich nicht um eine Röhre mit ausgeprägten Regel-Eigenschaften, was an dieser Stelle ja auch nicht benötigt wurde. Das Schirmgitter der EF184 wirkte als Hilfsanode, mit welcher auch diese Schaltung als Pierce-Oszillator schwang. Der Schirmgitterkreis war dazu auf etwa 45 MHz abgestimmt, so dass entsprechende Oberton-Quarze verwendet werden konnten. Solche waren seinerzeit sehr gebräuchlich, man benötigte sie unter anderem für das seinerzeit weit verbreitete 2m-Portabelgerät Trio TR2200. Der Andodenkreis der EF184 war auf die dreifache Frequenz, also etwa 135 MHz abgestimmt, welche der Mischstufe zugeführt wurde. In dieser Weise konnte die EF184 also zugleich als Verdreifacher für das Oszillatorsignal verwendet werden.
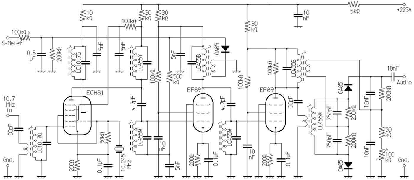
Im sich an die Eingangschaltung anschließenden Doppelsuper-ZF-Teil bewerkstelligte ich die Ummischung von der ersten ZF von 10,7 MHz auf die zweite ZF von 455 kHz in der schon von meinem 10m-Superhet bekannten Weise mit der ECH81. Die darauf folgende erste ZF-Stufe meines 2m-Doppelsupers war ebenfalls gleichartig aufgebaut, wie bei meinem 10m-Empfänger. Daran fügte sich eine weitere ZF-Stufe an, welche die für FM-Demodulation benötigte hohe Leerlaufwerstärkung ermöglichen sollte. Sie steuerte meine erste Version eines mit jeweils einem japanischen ZF- und Oszillatorkreis realisierten FM-Demodulators an, der zu diesem Zeitpunkt noch als Phasendetektor ausgeführt war. Ähnliche Schaltungen übernahm ich später auch für meine selbst konstruierten Transistor-Empfänger bzw. für den Umbau von vorhandenen AM-Empfängern für FM. Die Verstärkung dieses FM-ZF-Teils war ausreichend, um bei nicht vorhandenem Signal das Eingangsrauschen NF-seitig zu einem lautstarken Leerrauschen werden zu lassen, welches je nach Signalstärke bei vorhandenem Träger mehr oder weniger verschwand. Zu einem Röhrengerät passend, schloss ich an den ZF-Verstärker-Anschluss für die Abstimmanzeige bei meinem 2m-Empfänger ein magisches Band vom Typ EM84 an.
- HF-Spulen: Luftspulen mit 8mm Durchmesser aus versilbertem 1mm-Kupferdraht
- 45MHz-Oszillatorspule: auf 8mm-Spulenkörper gewickelter 0,8mm-Kupferlackdraht
- LC10.7O: ZF-Filter, Kernfarbe orange, 10,7 MHz, 7,5x7,5mm
- LC10.7G: ZF-Filter, Kernfarbe grün, 10,7 MHz, 7,5x7,5mm
- LC455Y: ZF-Filter, Kernfarbe gelb, 455 kHz, 7,5x7,5mm
- LC455W: ZF-Filter, Kernfarbe weiß, 455 kHz, 7,5x7,5mm
- LC455B: ZF-Filter, Kernfarbe schwarz, 455 kHz, 7,5x7,5mm
- LC455R: AM-Oszillatorspule, Kernfarbe rot, 7,5x7,5mm
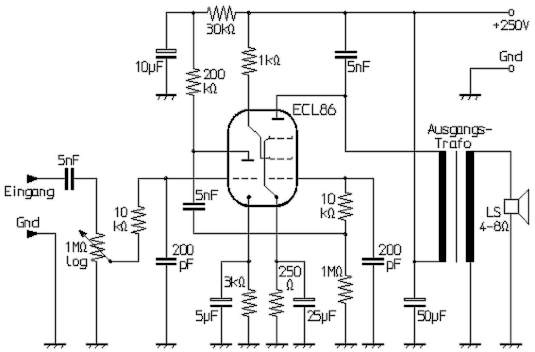
Zu den vorgestellten Empfängern passender NF-Verstärker
Als NF-Teil verwendete ich für meine Empfänger jeweils einen Verstärker mit einer ECL86 in Standard-Beschaltung. Passende Ausgangstrafos stammten aus Grundig-Tonbandgeräten der Serien TK14 bzw. TK17. Es handelte sich dabei um getränkte Ausführungen, so dass sie vom Rostfraß verschont blieben. Ich habe diese Anordnung für viele der von mir erprobte Röhrenempfänger-Schaltungen mit gutem Erfolg verwendet. Mit der verwendeten Röhre vom Typ ECL86 kann je nach benutztem Ausgangstrafo eine NF-Leistung von bis zu etwa 4 Watt erzielt werden. Das reicht für kräftigen Lautsprecherempfang auch in lärmerfüllter Umgebung.
Es können anstelle der inzwischen rar gewordenen ECL86 mit gutem Erfolg auch andere Röhrentypen verwendet werden, wobei dann aber einige Bauteilewerte angepasst werden müssen. So kann zum Beispiel auch die inzwischen sehr günstig erhältliche russische Röhre 6F5P eingesetzt werden. Bei dieser Type empfielt es sich im Interesse einer langen Lebensdauer, mit der Anodenspannung nicht wesentlich über 200 Volt Anodenspannung hinauszugehen. Der Kathodenwiderstand der Pentode sollte außerdem auf 330Ω und der Schirmgitterwiderstand auf 10 kΩ vergrößert sowie der Gitterableitwiderstand auf 470 kΩ verkleinert werden.
Soll der Verstärker in einem AM-Funksprechgerät verwendet werden, kann er beim Sendebetrieb selbstverständlich als AM-Modulator benutzt werden. Beste Ergebnisse erzielt man bei Röhrensendern mit einem speziellen Modulations-Transformator mit zusätzlicher hochohmiger Ausgangswicklung. Man kann dann eine Anoden- bzw. kombinierte Anoden-Schirmgitter-Modulation verwenden. Mit etwas geringerer Effizienz lässt sich aber auch ein normaler NF-Ausgangstrafo einsetzen, wenn von der sogenannten Heising-Modulation Gebrauch gemacht wird. In diesem Fall dient der Ausgangstrafo beim Senden lediglich als NF-Drossel und die Modulationleistung wird über eine RC-Parallelkombination direkt an der Anode der NF-Endröhre abgegriffen. Bei kleineren Sendern ist so ohne weiteres eine Anodenmodulation möglich. Bei kräftigeren Sendern mit Leistungen bis über 50 Watt lässt sich in solcher Weise mit einer NF-Leistung von 4 Watt immerhin das Schirmgitter der HF-Endröhre modulieren. Der Modulationsgrad kann bei der Schirmgitter-Modulation deutlich gesteigert werden, wenn zusätzlich auch am Steuergitter oder an der Kathode moduliert wird.