Quarzgesteuerte 10m-Empfänger mit integrierten Schaltkreisen
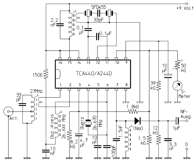
AM-Empfänger für 29 MHz mit dem TCA440
Bekanntermaßen eignet sich der integrierte Schaltkreis TCA440 nicht nur für AM-Rundfunkempfänger für Mittel- und Langwellen, sondern auch für Empfängerschaltungen für Frequenzen bis oberhalb des Kurzwellen-Gebietes. Außerdem kann der Oszillatorteil mit geringem Aufwand für quarzgesteuerten Betrieb beschaltet werden. Für den Einsatz in Empfängern für die Modellfernsteuerung wurden daher vielfach Schaltungen veröffentlicht, für die hier ein Beispiel gezeigt ist.

Für die Fersteuerung von Modellen kommt es auf keine großen Reichweiten an, so dass das Signal des Senders beim Empfänger immer mit recht großer Feldstärke eintrifft. Es sind daher geringere Ansprüche bezüglich Empfindlichkeit und Selektion zu erfüllen. Die im 27-MHz-Gebiet für Fernsteuerzwecke verwendeten Frequenzen liegen üblicherweise in einem Abstand von 50 kHz. Um etwa bei einem Wettbewerb mehrere Modelle gleichzeitig betreiben zu können, müssen daher auch bezüglich der Nahselektion keine allzu großen Erwartungen erfüllt werden. Eine solche Schaltung führt für derartige Anwendungen also zu sehr brauchbaren Ergebnissen.
Eine völlig andere Situation ergibt sich, wenn der Empfänger in einem Sprechfunkgerät verwendet werden soll. Hier muss folgendes bedacht werden:
- Es sollte eine gute Unterdrückung von Spiegelfrequenzen gewährleistet sein
- Es wird eine bessere Eingangs-Empfindlichkeit benötigt
- Der Empfänger wird auf umschaltbaren Kanälen betrieben
- Es sollte eine gute Nachbarkanal-Unterdrückung erzielt werden
- Der Empfänger sollte möglichst wenig Eigenrauschen produzieren
- Es sollte sich eine Rauschsperren-Schaltung anschließen lassen
Ich habe die gezeigte Schaltung daher in dieser Hinsicht an verschiedenen Stellen in der nachfolgend beschriebenen Weise optimiert.
Verbesserung der Spiegelselektion
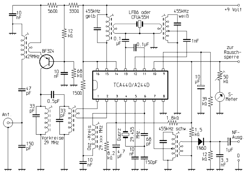
Um mit einem Einfachsuperhet mit einer niedrigen ZF von 455 kHz oberhalb von 20 MHz eine einigermaßen brauchbare Spiegelselektion zu erzielen, reicht ein Einzelkreis für die Filterung im Empfängereingang keinesfalls aus. Bei entsprechend konzipierten AM-Funksprechgeräten konnten früher bei guten Ausbreitungsbedingungen Störungen durch starke Sender aus dem 11m-Rundfunkbereich beobachtet werden. Manch einer nahm an, es handele sich um mutwillige Störungen von ausländischen Sprechfunkstationen. Tatsächlich war hier aber der Spiegelfrequenz-Empfang das Problem. Aufgrund der deutlich reduzierten Anzahl von AM-Rundfunkstationen ist hiermit heute eher weniger zu rechnen. Soll aber ein solcher Empfanger im 10m-Amateurband betrieben werden, darf dieses Problem nicht unterschätzt werden. Zum Empfang der heute üblicherweise für AM verwendeten Frequenzen bei 29 MHz fallen die Spiegelfrequenzen mit den gewöhnlich unterhalb der Empfangsfrequenz schwingenden Quarzen in einen Bereich bei etwas über 28 MHz. Gerade hier gibt es bei guten Bedingungen viel Aktivität (CW, Digimodes). Es gibt aber die Möglichkeit, den Oszillator oberhalb der Empfangsfrequenz schwingen zu lassen, womit die Spiegelfrequenzen auf knapp 30 MHz verlagert werden. Doch hunderprozentig kann man auch hier nicht vor Störungen sicher sein. Außerdem ist es die bessere Lösung, den Empfang von Spiegelfrequenzen durch schaltungstechnische Maßnahmen von vornherein zu unterbinden. Hierzu wird mindestens ein zweikreisiges Bandfilter hoher Güte benötigt, welches im verbesserten Empfänger zu finden ist. Würde man das Antennensignal diesem Filter jedoch z.B. über eine Koppelwicklung direkt zuführen, so würde sich bei Anpassung und Abgleich auf beste Empfindlichkeit des Empfängers die Filtergüte infolge der Bedämpfung durch die Antenne deutlich verschlechtern.
Optimierung durch HF-Vorstufe
Die Bedämfung durch die Antenne lässt sich durch eine HF-Vorstufe reduzieren. Sofern ein hinreichend rauscharmes Verstärkerelement verwendet wird, steigert sie außerdem die Eingangsempfindlichkeit des Empfängers. Dies wird durch eine in Basisschaltung betriebene Vorstufe mit einem für UKW-Tunerschaltungen entwickelten Transistor erreicht. Die Vorstufe sollte nicht zu viel Verstärkung aufweisen, da sonst die guten Großsignal-Eigenschaften des Gegentaktmischers im TCA440 verloren gingen. Der eingangsseitige Kreis ist breitbandig ausgelegt. Er wird nicht auf maximale Signalspannung eingestellt, sondern ist auf optimale Rauschanpassung an die Antenne abzugleichen. Der hochohmige Kollektorkreis der Vorstufe bedämpft das darauf folgende Zweikreis-Bandfilter nur wenig. Infolgedessen können mit dem Bandfilter auf der Spiegelfrequenz auftretende Signale wirkungsvoll unterdrückt werden.

Der modifizierte Quarz-Oszillator
Beim TCA440 wird der Quarz-Oszillator in einer für normale Obertonquarze eigentlich nicht vorgesehenen Weise betrieben. Mit verschiedenen CB-Quarzen zeigte sich, dass die Schaltung mit sehr unterschiedlicher Amplitude schwingt. Oft ist für verschiedene Quarze ein vollkommen anderer Abgleich der Oszillator-Spule nötig. Für einen Empfänger, der für mehrere Kanäle umgeschaltet werden soll, führt das zu Problemen. Außerdem schwangen manche Quarze in dieser Schaltung sogar gar nicht an. Durch eine kleine Schaltungs-Modifikation, bei welcher der Quarz über einen kapazitiven Spannungsteiler (68pF, 150pF) an den Oszillatorkreis gekoppelt ist, ließ sich die beschriebene Schwierigkeit weitgehend aus dem Weg räumen. Die Königslösung wäre sicher ein externer Oszillator, welcher aber den Schaltungsaufwand nochmals vergrößern würde.
Umgestaltung der ZF-Filterung
Man könnte meinen, dass das für Rundfunkzwecke vorgesehene Keramik-Filter vom Typ SFD-455 für Sprechfunk eine ausreichende Selektivität aufweist. Schließlich wird beim LW- und MW-Rundfunk ein Frequenzraster von 9 kHz verwendet, auf Kurzwellen beträgt der Kanalabstand sogar nur 5 kHz. Trotz dem beim AM-Sprechfunk im 10m- und 11m-Band benutzten etwas größeren Kanalabstand von 10 kHz trifft das aber nicht zu. Zwar ist das SFD-455 hinreichend schmalbandig, es weist aber eine ungenügende Nachbarkanal-Dämpfung auf. Bei Radiogeräten sind die diesbezüglichen Qualitätsansprüche eben niedriger. Man sollte daher mindestens die für AM-Sprechfunkgeräte gedachten Filter des Typs CFU455HT oder LF-B6 verwenden. Das ansonsten hervorragend funktionierende CB-Stationsgerät ASH-2012F von Fieldmaster verwendete tatsächlich im Empfänger ein SFD-455. Als Folge davon sind stärkere Stationen, die ein oder zwei Kanäle oberhalb bzw. unterhalb der Betriebsfrequenz arbeiten, zwar mit vermindertem S-Wert, aber dennoch klar und deutlich zu hören. Unter den gleichen Bedingungen erzeugen solche Stationen bei Verwendung eines CFU455HT oder eines LF-B6 allenfalls Splatter, bringen aber keinen S-Meter-Ausschlag und sind nicht mehr verständlich zu hören. Jene Filter weisen eben eine deutlich bessere Flankensteilheit auf.
Bei der Umgestaltung der ZF-Filterung konnte zugleich auch das bekanntermaßen recht starke Eigenrauschen des ZF-Verstärkers vom TCA440 reduziert werden. Solange kein Empfangssignal vorhanden ist und die AGC folglich nicht herunterregelt, führt zwar die hohe Verstärkung des TCA440 zwangsläufig zu einem recht satten Leerrauschen. Dieses sollte jedoch idealerweise nicht vom ZF-Verstärker selbst kommen. Durch Einfügen eines zusätzlichen ZF-Filters zwischen Keramik-Filter und dem Eingang des ZF-Verstärkers verbessert sich einerseits nochmals die Selektivität, andererseits wird so an seinem Eingang weniger Eigenrauschen produziert. Außerdem konnte damit ein Problem gelöst werden, das selbst bei vielen käuflichen, mit dem TCA440 arbeitenden Geräten beobachtet werden kann: oft zeigt das S-Meter schon ohne Signal einen Zeigerausschlag. Nach genauerer Untersuchung zeigte sich, dass dies nicht mit den Gleichstrom-Arbeitspunkten des AGC-Verstärkers zu tun hat. Vielmehr strahlt in vielen Schaltungen das Oszillatorsignal unmmittelbar in den Eingang des ZF-Verstärkers ein, so dass die AGC bereits ohne vorhandenes Signal zu arbeiten beginnt. Man kann sich selbst davon überzeugen, wenn man die selbe Schaltung mit zwei TCA440 aufbaut, von denen man bei dem einen nur die Eingangsschaltung und von dem anderen nur den ZF-Teil verwendet. Dieses Problem ist sonst nur durch einen geeigneten Aufbau, idealerweise mit einer Platine mit durchgehender Massefläche auf der Oberseite, in den Griff zu bekommen. Durch die bessere Anpassung des Keramikfilters über Koppelwicklung und Anzapfung des zusätzlichen LC-Filters konnte dieser Effekt nun auch ohne solche Maßnahmen beseitigt werden. Eine entsprechende Anordnung am Ausgang des ZF-Verstärkers reduziert nochmals das breitbandige Rausschspektrum, welches der ZF-Verstärkerausgang dem Demodulator sonst liefert. Außerdem kann nun auch für die Empfängerschaltung mit dem TCA440 der früher in vielen Radio- und Funkgeräten übliche und aus den Toko-LC-Filtern mit den Kernfarben gelb, weiß und schwarz bestehende Standardfiltersatz eingesetzt werden. Der Empfänger verlor durch diese Maßnahmen in keiner Weise an Empfindlichkeit. Die Änderungen wirkten sich insgesamt positiv auf die Eigenschaften der Empfängerschaltung aus.
Allgemeine Hinweise
Wie im Schaltbild ersichtlich, lässt sich zur Ansteuerung einer Rauschsperre das an Pin 10 anliegende Signal verwenden, an dem auch das S-Meter angeschlossen ist. Anstelle des TCA 440 lässt sich auch der mitunter noch erhältliche A244D verwenden, welcher in der DDR bzw. in Osteuropa gefertigt wurde. Nicht von Siemens hergestellte Exemplare waren mit diesem häufig identisch und wurden für den westeuropäischen Markt lediglich als TCA440 gestempelt. Auch das russische IC K174XA2 kann anstelle des TCA440 verwendet werden.
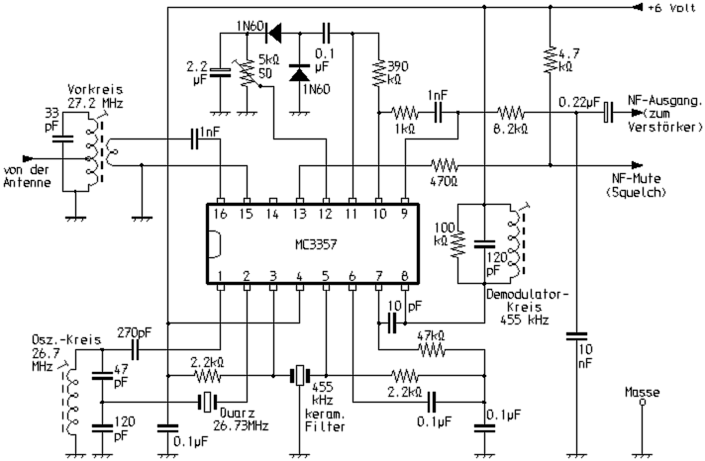
Einfacher Superhet für Schmalband-FM mit dem MC3357
Der integrierte Schaltkreis MC3357 wurde vor allem für den Einsatz in Doppelsuperhet-Empfängern für FM-Sprechfunkanwendungen entwickelt. Er beinhaltet alle ZF-seitig erforderlichen Stufen vom Mischer über Oszillator, ZF-Verstärker und Begrenzer bis hin zum Koinzidenz-Demodulator. Außerdem ist eine Rauschsperren-Schaltung vorgesehen, welche durch das Rauschsignal gesteuert wird. Für alles ist nur wenig externe Beschaltung erforderlich. In der herstellerseitig vorgeschlagenen Standardanwendung wird ein ZF-Eingangssgnal von 10,7 MHz dem Eingang über ein Quarz- oder Keramikfilter zugeführt. Im Mischer wird dieses Signal mit Hilfe des eingebauten und mit einem 10,245-MHz-Quarz betriebenen Oszillators auf die zweite Zwischenfrequenz von 455 kHz umgesetzt. Lediglich für den FM-Demodulator wird ein LC-Kreis und somit eine Spule benötigt.
In einer nur leicht von der Original-Applikation abweichenden Anordnung lässt sich das IC auch gut als Einfachsuper für den oberen Kurzwellenbereich betreiben. So können dann, ohne dass weitere Stufen benötigt werden, Empfänger für CB-Kanäle im 27-MHz-Bereich und natürlich auch für das 10m-Amateufunkband realisiert werden. Im Gegensatz zu entsprechenden Anordnungen mit dem TCA440, welche ohne zusätzlichen Demodulator nur für die AM-Demodulation geeignet sind, gelangt man so mit nur einem IC zu einem vollständigen Empfänger für Schmalband-FM. Um gewöhnliche Oberton-Quarze verwenden zu können, müssen diese in Serien-Resonanz betrieben werden. Dazu wird ein zusätzlicher Schwingkreis benötigt. Der Quarz liegt nun im Rückkopplungs-Zweig von Pin 2 zum kapazitiven Spannungsteiler des auf die Obertonfrequenz abgestimmten Schwingkreises.

Für den CB-Funkbereich sind geeignete Quarze auch heute noch recht gut erhältlich. Sie schwingen in der Regel um die ZF niedriger wie die gewünschte Empfangsfrequenz. Zum Empfang von CB-Kanal 19 (27,185 MHz) wird also beispielsweise ein Quarz mit der Frequenz 26,730 MHz benötigt. Für den Empfang von Frequenzen im 10m-Band ist die Beschaffung hingegen nicht so einfach. Prinzipiell könnte der Oszillator auch 455 kHz über der Empfangsfrequenz arbeiten. Um etwa die Relaisfrequenz von 29,690 MHz empfangen zu können, bekommt man aber geeignete Quarze sowohl für 29,235 MHz als auch für 30,145 MHz allenfalls als kostspielige Sonder-Anfertigung. Um normale CB-Quarze verwenden zu können, benutzte ich daher die hier an anderer Stelle vorgestellte Anordnung, bei der die mit einem CB-Quarz erzeugte Frequenz mit einem frei schwingenden Oszillator im Gebiet von etwa 2 bis 3 MHz gemischt wird. Mittels Kapazitätsdioden-Abstimmung ließen sich die gewünschten Kanalfrequenzen per Spindeltrimmer justieren. Somit einfielen nun der Schwingkreis mit kapazitiven Spannungsteiler und der am MC3357 angeschlossene Quarz. Das Injektionssignal wurde dem IC über den 270-pF-Kondensator extern zugeführt. Ist der Pegel des extern zugeführten Signals zu klein, kann Pin 2 mit einem Kondensator (z.B. 10nF) gegen Masse abgeblockt werden.
Die mit diesem 10m-Empfänger erzielbare Eingangsempfindlichkeit ist bereits ohne zusätzliche HF-Vorstufe recht gut. Um eine brauchbare Spiegelfrequenz-Unterdrückung zu erzielen, sollte sich aber zumindestens ein zweikreisiges Bandfilter im Empfängereingang befinden. Mit einer HF-Vorstufe lässt sich ohne Empfindlichkeitseinbuße mit loserer Kopplung arbeiten und somit eine bessere Filterung erzielen. Ferner wird die Filteranordnung dann nicht mehr durch die Antenne bedämpft. Eine zusätzliche HF-Vorstufe bewirkt also in der Regel kaum eine signifikante Empfindlichkeitssteigerung, wohl aber eine merkliche Verbesserung der Spiegelfrequenz-Unterdrückung.
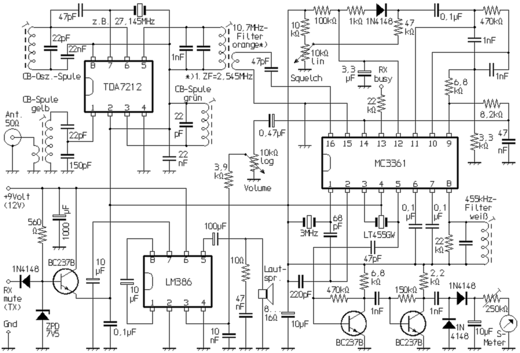
FM-Doppelsuperhet mit dem MC3361 und dem TDA7212
Beim nun vorgestellten FM-Empfänger können CB- oder Fernsteuerquarze, wie sie bei älteren AM-Geräten gebräuchlich waren, direkt als Kanalquarze verwendet werden. Es lassen sich damit unter anderem die 10m-FM-Relaisfrequenzen empfangen, also zum Beispiel 29,690 MHz. Hier sendet etwa der südlich von Hamburg auf dem Funkturm in Rosengarten installierte 10m-Sender der Relaisstation DF0HHH. Anstelle des beim zuvor gezeigten Empfänger verwendeten MC3357 kommt bei dieser Schaltung der etwas modernere Schaltkreis MC3361 zum Einsatz. Da es sich bei diesem Empfänger außerdem um einen Doppelsuper handelt, ist ein Frontend mit dem TDA7212 vorgeschaltet. Jener Schaltkreis wurde für Drahtlostelefone, Personenrufanlagen, Fernsteuerempfänger und dergleichen entwickelt. Im Gegensatz zum weit verbreiteten NE602 enthält dieses IC außer der Misch- und Oszillator-Schaltung auch eine HF-Vorstufe. Der Schaltkreis kann daher mit getrennter HF-Vorselektion und einem HF-Zwischenkreis betrieben werden, was neben der höheren ersten ZF die Spiegelselektion nochmals verbessert. Es wird mit der gezeigten Schaltung eine ausgezeichnete Eingangs-Empfindlichkeit und eine sehr brauchbare Großsignalfestigkeit erreicht.

Das verwendete LC-Einzelkreisfilter für die erste Zwischenfrequenz ist eigentlich für 10,7 MHz gedacht. Es wird durch den Parallelkondensator (1nF) auf eine niedrigere Frequenz gebracht. Zur Ummischung auf die zweite ZF von 455 kHz kommt ein einfach beschaffbarer 3-MHz-Quarz zum Einsatz. So beträgt die erste ZF 2,545 MHz. Mit diesem Wert können nun übliche 27-MHz-Obertonquarze (3. OT) als Kanalquarze verwendet werden. Für den Empfang auf 29,690 MHz wird ein Sendequarz für 27,145 MHz benötigt, wie er für Funkfernsteuerzwecke erhältlich ist. Zum Empfang der Relaiseingabe (29,590 MHz) würde sich ein Fernsteuerquarz für 27,045 MHz eignen. Mit Sendequarzen aus alten AM-CB-Funkgeräten lassen sich verschiedene andere 10m-Frequenzen empfangen, z.B. 29,620 MHz mit einem Quarz für 27,075 MHz. Die Spulen für Vorkreis, Zwischenkreis und Oszillator stammen aus alten CB-Funkgeräten. Man findet sie unter anderem in folgenden Geräten: Stabo Stratofon P3, P6, M12 und F12, Lehnert MS120, HS120, HS220, Topfunk bzw. Universum CBR2000 sowie Waltham WT512S. Ebenfalls kann der Demodulatorkreis (455 kHz weiß) diesen Geräten entnommen werden. Das passende 10,7-MHz-Filter mit orangenem Abgleichkern findet man unter anderem in den Grundig-Geräten CBM100 und CBH1000 sowie in vielen alten japanischen UKW/MW-Radios (z.B. Radiowecker). Auch in diesen Geräten befindet sich der benötigte Demodulatorkreis. Zum Auslöten solcher Filter bedarf es etwas Übung und einer guten Entlötpumpe. Man umgeht aber damit das sonst erforderliche Wickeln von Spulen.

Der Empfänger ist für Lautsprecherbetrieb geeignet und mit Rauschspannungs-gesteuerter Squelch-Schaltung (Rauschsperre) sowie S-Meter ausgestattet. Außerdem gibt es einen RX-Busy-Ausgang (logisch H bei geöffneter Rauschsperre) und einen RX-Mute-Eingang. Wird jener mit Masse verbunden, so wird der Empfänger abgeschaltet. Durch einen 10m-Sender ergänzt, lässt sich der Empfänger so in einfacher Weise zu einem kompletten Transceiver ausbauen. Die weitestgehend nach Datenblatt bzw. Applikationsschaltung aufgebaute Rauschsperre schaltet zwar geräuschfrei und weist eine praxisgerechte Hysterese auf, sie hat jedoch den Nachteil, dass das Leerrauschen nicht ganz und gar unterdrückt wird. Grund ist der im IC enthaltene Schalt-Transistor, der im durchgesteuerten Zustand einen Widerstand von etwa 10Ω aufweist. Ein leises Leerrauschen, das in dieser Intensität aber normalerweise hinnehmbar ist, bleibt also hörbar. Eine vollständige Unterdrückung ließe sich unter anderem erreichen, indem über den RX-Busy-Ausgang zusätzlich ein im NF-Signalzweig liegender FET geschaltet wird. Auch der Einsatz eines CMOS-Analogschalters ist hier denkbar. Eine weitere Möglichkeit besteht darin, mit einer Relaisschaltstufe einfach den Lautsprecher abzuschalten. In diesem Fall wird sogar das Eigenrauschen des NF-Verstärkers bei geschlossener Rauschsperre unterdrückt.

Mit Absicht habe ich das Konzept dieses Empfängers so einfach wie möglich gehalten. Daraus ergibt sich der Nachteil einer nicht allen Ansprüchen genügenden Spiegelfrequenz-Unterdrückung. Im Vergleich zu alten CB-Funkgeräten mit Einfachsuper, wie ich sie oben als Teilespender aufgeführt habe, ist sie aber immerhin noch bei weitem besser. Die auf die erste ZF bezogene Spiegelfrequenz führt zu einer Fehlempfangsstelle auf der nur wenig benutzten Frequenz von 24,6 MHz (29,690MHz-2x2,545MHz). Diese kann aufgrund des recht großen Frequenzabstands zum Empfangskanal mit dem jeweils vorhandenen einen Vor- und Zwischenkreis schon recht gut unterdrückt werden. Verbesserung würde ein Bandfilter im Emfängereingang bringen, welches mit zwei kapazitiv gekoppelten Einzelkreisen des angegebenen Typs realisiert werden kann. Der Spiegel der zweiten Mischstufe bewirkt eine Fehlempfangsstelle bei der von Funkdiensten ebenfalls kaum benutzen Frequenz von 30,6 MHz (455kHz+3MHz+27,145MHz). Der nur eine ZF-Einzelkreis in der 1. ZF bewirkt eine immerhin noch brauchbare Unterdrückung, da die falsch gebildete ZF von 3,455 MHz weit vom korrekten Wert von 2,545 MHz entfernt ist. Eine zusätzliche Unterdrückung bewirken Vor- und Zwischenkreis, die ja aus Einfach-Superhets stammen und damit die dort ebenfalls nur 910 kHz entfernte Spiegelfrequenz abschwächen sollen. Eine auch unter erschwerten Bedingungen ausreichende Unterdrückung der 30,6-MHz-Fehlempfangsstelle würde man mit zwei über einen 22pF-Kondensator gekoppelten ZF-Einzelkreisen für die erste ZF erzielen.

Der gezeigte Musteraufbau erfolgte auf einer Lochrasterplatte mit 5,08mm Rastermaß. Nicht passende Bauelemete, wie ICs und Filter, werden über Drähte bzw. durch Zwischenplatten mit 2,54mm Rastermaß adaptiert. Die Verdrahtung habe ich an allen Punkten verlötet, da sonst erfahrungsgemäß Störungen auftreten können, die sich als lästiges Knistern bemerkbar machen. Nicht benuzte Rasterpunkte sind zur Vermeidung von Oxidation verzinnt. Der Empfänger-Abgleich ist denkbar einfach: Der Oszillatorkreis wird so eingestellt, dass der Oszillator sicher anschwingt. Dies lässt sich mit einem auf 27,145 MHz eingestellten Empfänger kontrollieren. Der HF-Zwischenkreis (CB-Spule grün) und der ZF-Kreis (10,7-MHz-Filter orange) sind auf maximalen Zeigerausschlag des S-Meters bei vorhandenem, schwachen Eingangssignal abzugleichen. Der Demodulatorkreis (455-kHz-Filter weiß) ist auf beste NF-Lautstärke zu trimmen. In diesem Fall sollte die Demodulation zugleich die kleinsten Verzerrungen aufweisen. Der Vorkreis wird auf geringstes Rauschen bei schwachem Eingangssignal justiert. Eine Anpassung des S-Meters für Zeigerinstrumente aus alten CB-Funkgeräten, wo der untere Anzeigebereich wegen der für AM erforderlichen AGC zumeist gestreckt ist, lässt sich mit einer parallel zum Instrument in Flussrichtung geschalteten Diode 1N4148 erreichen. Wird in Serie dazu ein Trimmer (z.B. 50kΩ) geschaltet, ist zusätzlich zur Anzeigeempfindlichkeit auch ein Abgleich der Anzeigecharakteristik möglich.