+++ 73 DE DL4CS +++

Mittelwellen-Radio als Funkgerät

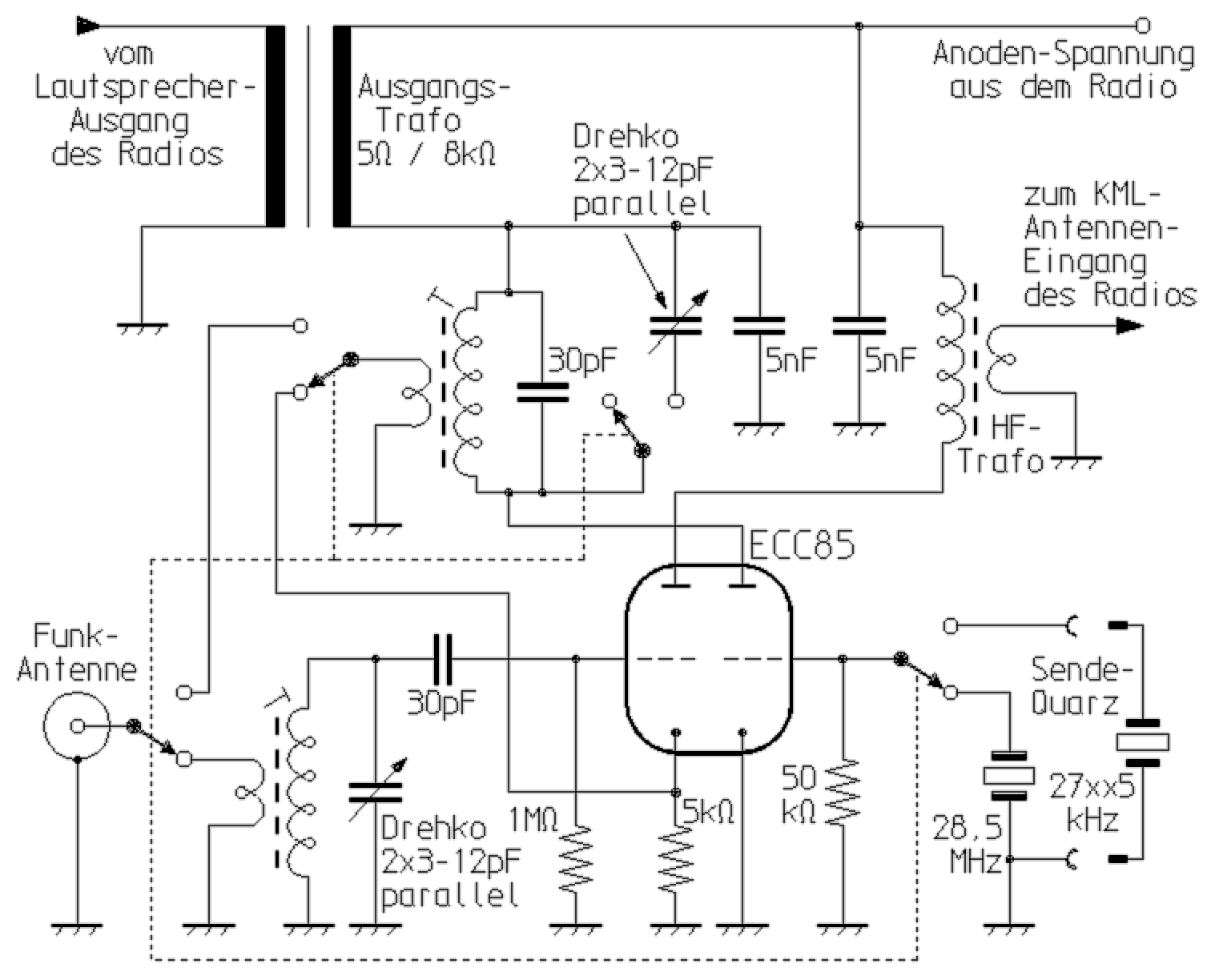
Hier ist die Schaltung eines Transverters gezeigt, mit dem man ein altes Röhrenradio als CB-Funkgerät verwenden konnte. In den Radios mit großem Holzgehäuse ließ sich die Schaltung mühelos zusätzlich unterbringen. Für den zusätzlichen Strombedarf reichte der Stromversorgungsteil solcher Radios normalerweise aus. Es ließ sich eine Sendeleistung von ca. 500 mW erzielen, wie sie damals postalisch zulässig war.

Selbstverständlich war die Verwendung solcher Geräte aber damals unzulässig – und ist es auch noch heute! Inhaber eines Amateurfunkzeugnisses dürfen im 10m-Band damit aber selbstverständlich Versuche anstellen.

Mit dem Oszillatorsignal von 28,5 MHz konnte bei einem Mittelwellenbereich von 515…1620 kHz der CB-Empfangsbereich von 26,880 bis 27,985 MHz abgestimmt werden. Mit einem 30-MHz-Standard-Quarz ließe sich zum Beispiel der Bereich von 28,380 bis 29,485 MHz abstimmen. Zur gegebenenfalls notwendigen Unterdrückung eines vom Mittelwellenbereich durchschlagenden Ortssenders war am Transverter-Eingang gegebenenfalls ein entsprechend abgestimmter Sperrkreis einzufügen (z.B. 972 kHz für den damaligen MW-Sender in Hamburg). Dieses Problem existiert nach Abschaltung unserer Mittelwellensender aktuell ja nicht mehr. Der Drehko am Eingang war auf maximale Empfangslautstärke auf der jeweils abgestimmten CB-Frequenz einzustellen. Mit einer in der Anodenleitung des linken Triodensystems eingefügten Drahtschleife, die dem Eingangskreis angenähert wurde, konnte die Eingangsempfindlichkeit erheblich gesteigert werden. Dazu war es gar nicht nötig, die so hervorgerufene Rückkopplung bis kurz vor den Schwingungseinsatz zu bringen.

Der Sender konnte durch Einstecken eines passenden Sendequarzes auf beliebigen Frequenzen in diesem Bereich betrieben werden. Mit dem beim Senden zugeschalteten Drehko war maximale Leistung bzw. sicheres Anschwingen des Oszillators einzustellen. Zum Modulieren konnte der im Radio eingebaute Verstärker (z.B. mit EL84- oder ECL86-Endstufe) durch Einbau einer entsprechenden Umschaltvorrichtung verwendet werden. Da das Signal eines dynamischen Mikrofons nicht ausreichte, den TA-Eingang des Verstärkerteils auszusteuern, musste ein Kohlemikrofon aus einem Telefonhörer (Sprechkapsel) verwendet werden, sofern zusätzlicher Schaltungs-Aufwand vermieden werden sollte. Über einen NF-Trafo wurde diesem die Spannung einer 9-Volt-Batterie zugeführt. Bei hinreichendem Transformations-Verhältnis (z.B. 1:10) konnte der Sender in dieser Weise laut durchmoduliert werden.