+++ 73 DE DL4CS +++

Selbstbau-Handfunkgeräte (Walkie-Talkies) für 10m-AM

Im weiteren beschreibe ich zwei von mir selbst gebaute AM-Handfunkgeräte. Durch die verwendeten Pendelempfänger wurden kaum Spezialbauelemente benötigt. Um eine Abstrahlung der Pendelfrequenz über die Antenne zu vermeiden, wurden die Empfänger jeweils mit einer HF-Vorstufe versehen. Die Gehäuse wurden auf kupferbeschichteten Epoxydharz-Platten hergestellt, wie sie sonst zur Platinenherstellung dienen. Um ein ansprechendes Äußeres zu erzielen, wurden die Gehäuse mit Emaillelack angestrichen, der - in erster Linie für Modellbauzwecke - vor allem unter den Marken Humbrol und Revell angeboten wird.

Das Innere zwei gleichartiger Selbstbau-Handfunkgeräte mit den Platinen für Sender und Empfänger

Nachdem seit Jahren und bis heute Billigst-Handfunkgeräte mit Pendelempfängern hergestellt werden, wollte ich im vergleichsweise ruhigen 29-MHz-Bereich die Grenzen dieser Technik ausreizen. Auch millitärische Funkgeräte aus den 1930er Jahren im Bereich oberhalb von 20 MHz arbeiteten nicht selten nach diesem Prinzip, die ersten 27-MHz-Funkgeräte aus den USA ebenfalls. Selbstverständlich waren solche Geräte noch mit Röhren bestückt.

In ein Selbstbau-Handfunkgerät eingebauter Superregenerativ-Empfangsteil

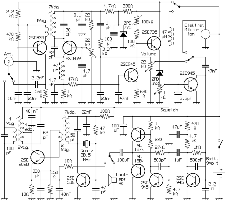
Meist wird die Reichweite bei Billigst-Handfunkgeräten neben der ohnehin schon kleinen Sendeleistung der üblichen einstufigen Sender durch einen bei dieser Technik zwangsläufig erheblich zu kleinen Modulationsgrad zusätzlich begrenzt. Dies führt selbst bei guten Feldstärken im Nahbereich zu einem hohen Störpegel. Deshalb verwendete ich zweistufige Sender. Die von Harry Koch in seinem Buch Transistorsender beschriebene Emittermodulation erwies sich bei kleinem Aufwand als sehr brauchbar.

Schaltplan eines Selbstbau-Funkgerätes mit Pendelempfänger und zweistufigem Sender

Eine Besonderheit im Vergleich zu anderen Geräten dieser Art ist das Vorhandensein einer Rauschspannungs-gesteuerten Squelch-Schaltung, was solche Geräte im praktischen Betrieb sehr aufwertet. Durch die HF-Vorstufe ließ sich die Empfänger-Empfindlichkeit etwas verbessern. Vor allem aber konnte so - wie Eingangs schon erwähnt - beim Empfangsbetrieb die störende Rauschspannung des Pendlers von der Antenne ferngehalten werden.

Zwei fertig aufgebaut Selbstbau-Handfunksprechgeräte nebeneinander

Trotz guter Empfänger-Empfindlichkeit von besser als 5µV erwies sich die zu große Bandbreite der Pendler selbst im wenig belegten 29-MHz-Gebiet als problematisch. Immerhin ließen sich unter günstigen Bedingungen Distanzen von etlichen Kilometern überbrücken.

Blick auf die Bedienungspanles an der Oberseite von zwei Selbstbau-Handfunksprechgeräten

Durch die modulare Bauweise war es kein Problem, die Handfunkgeräte später mit besseren Empfängern zu versehen. Die Schaltung der von mir an dieser Stelle später verwendeten Superregenerativ-Empfänger ist auf meiner Webseite an anderer Stelle zu finden.

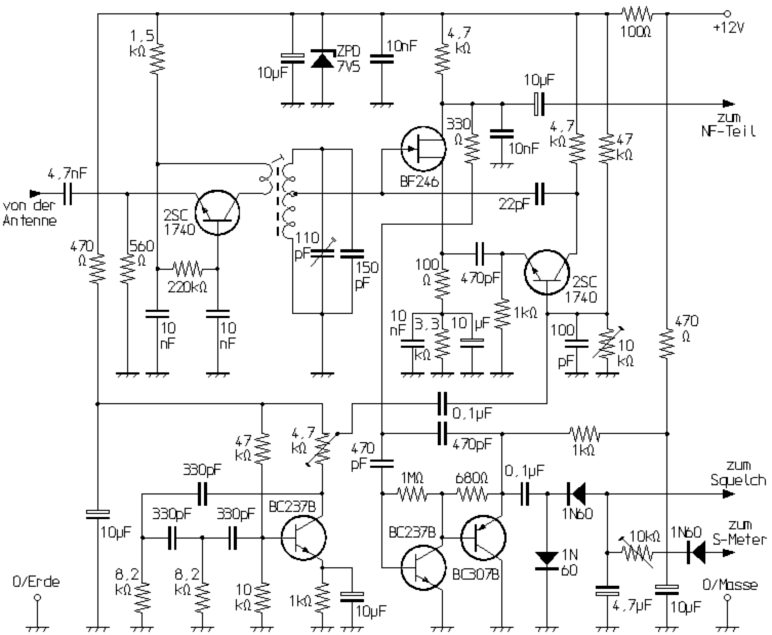
Besserer 10m-Superregenerativ-Empfänger

Ohne weiteres lässt sich mit einem Eintransistor-Pendelempfänger eine gute Empfindlichkeit erzielen. Solche Schaltungen waren früher in einfachen Walkie-Talkies und RC-Modellen sehr verbreitet. Zuweilen findet man sie dort auch noch heute. Ohne großen Aufwand lassen sich mit solchen Anordnungen Empfindlichkeits-Werte von 5µV und besser erzielen. Problematisch ist aber die zu große Bandbreite und dementsprechend schlechte Selektivität solcher Schaltungen. Einzelne Funkkanäle lassen sich keinesfalls voneinander trennen. Selbst im wenig belegten 29-MHz-Gebiet muss daher mit Störungen von anderen Frequenzen gerechnet werden.

Von den Ausführungen von Heinz Richter in seinem „Das große Fernsteuerbuch“ inspiriert, experimentierte ich daher mit Pendler- bzw. Superregenerativ-Schaltungen, bei der die einzelen Funktionen Pendel-Frequenzerzeugung, Rückkopplung und Demodulation auf verschiedene Stufen verteilt waren. So ließ sich eine nach diesem Prinzip arbeitende Schaltung optimal justieren. Trennschärfe und auch die Empfindlichkeit konnten so deutlich gesteigert werden.

Schaltplan eines verbessserten Superregenerativ- bzw. Pendelempfängers mit Rauschsperre

Wurde die gezeigte Schaltung auf CB-Frequenzen eingestellt, konnten immerhin auf unterschiedlichen Kanälen arbeitende Stationen deutlich voneinander getrennt werden, solange die Kanäle nicht zu dicht beieinander lagen. Bereits im Abstand von 20 kHz von der eingestellten Frequenz zeigte ein angeschlossenes Oszilloskop bei optimalem Abgleich von Rückkopplung und Pendelfrequenzamplitude eine Absenkung von fast 12dB, während mehrere genauer untersuchte Eintransistor-Pendelempfänger mindestens etwa 200 kHz breite Bereiche ohne erkennbare Absenkung gleichzeitig aufnahmen.

Wie schon beim einfachen Pendelempfänger, den ich zunächst in meinen Selbstbau-Handfunkgeräten verwendete, sah ich auch bei diesem dort später eingesetzten Empfänger wieder eine Squelch-Schaltung vor. Wie im Schaltbild ersichtlich, konnte aus der Rauschspannung auch eine Gleichspannung zur Feldstärke-Anzeige generiert werden. Der Schönheitsfehler, dass kleinster Zeigerausschlag dadurch maximaler Feldstärke entspricht, kann durch eine entsprechend umgekehrte Skalenbeschriftung ausgeglichen werden. Eine andere Möglichkeit besteht darin, dass das Meßwerk anstatt mit Masse mit einer dem von der Diode gelieferten Maximalwert entsprechenden, justierbaren Gleichspannung verbunden wird.

Zwar lässt sich durch integrierte Schaltkreise heute mit deutlich kleinerem Aufwand ein nach dem Superhet-Prinzip arbeitender Empfänger aufbauen, der noch merklich bessere Eigenschaften aufweisen kann. Der Aufbau eines solchen Superregenerativ-Empfängers stellt aber immerhin ein interessantes Experiment dar. Außerdem lässt sich wohl sonst kaum ein Empfänger mit vergleichbaren Eigenschaften aufbauen, bei dem ein einziger Schwingkreis als Selektionsmittel dient.

Angenehm sind beim Superregenerativ-Empfänger die systembedingten Regeleigenschaften. Schwächere Stationen werden kaum leiser empfangen, im wesentlichen vergrößert sich - ähnlich wie sonst nur bei FM - der Rauschanteil.