+++ 73 DE DL4CS +++

Ein SWR- und Leistungs-Messgerät für 26-30 MHz

Damit eine Funkanlage optimal genutzt werden kann, muss die vom Sender gelieferte HF-Leistung von der Antenne möglichst gut abgestrahlt werden. Dazu muss die Antenne in Resonanz sein. Wenn das nicht der Fall ist, wirkt die Antenne mehr oder weniger als kapazitiver oder induktiver Blindwiderstand. Die Folge ist, das ein Teil der Leistung in Form von stehenden Wellen in Richtung Sender reflektiert wird. Außerdem müssen für beste Anpassung Sender, Speiseleitung und Antenne in Bezug auf den Wellenwiderstand zueinander passen. Um sich ein Bild davon zu machen, wie gut die Leistung von der Antenne abgestrahlt wird, benötigt man ein Stehwellen-Messgerät, früher oft auch Reflektometer genannt. Dieses ermöglicht es, die Intensität der fortschreitenden mit den reflektierten Wellen zu vergleichen. Dazu wird zunächst der Vorwärtswert auf Vollauschlag des verwendeten Anzeigeinstrumentes kalibriert, um anschließend den Rückwärtswert ablesen zu können.

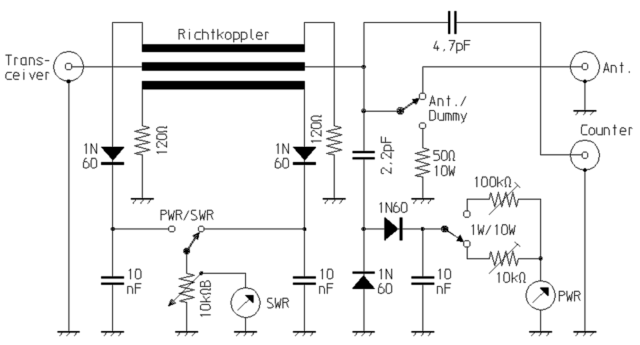
Unter Funkbastlern besteht oft eine gewisse Scheu vor dem Selbstbau eines Stehwellen-Anzeigegerätes. Für niedrigere Frequenzen bis etwa 30 MHz wird eher das Stromwandler-Prinzip verwendet. Dieses hat den Vorteil einer geringeren Frequenzabhängigkeit der Anzeigeempfindlichkeit. Bei höheren Frequenzen greift man hingegen eher zum Richtkoppler. Je nach Aufbau kann mit ihm ab etwa 15 MHz eine auch für QRP-Geräte ausreichende Anzeigeempfindlichkeit erzielt werden. Bei größeren Sendeleistungen kann er mit Erfolg auch bei niedrigeren Frequenzen verwendet werden. Nun können weder Stromwandler noch Richtkoppler als fertiges Einzelteil bezogen werden. Für höhere Frequenzen besteht der Richtkoppler oft aus einem U-förmigen Metallprofil, in dem sich drei isoliert montierte Metallstäbe befinden. Einer dient dabei als Leiter für das Sendesignal, die anderen beiden jeweils zum Auskoppeln der Signale für die fortschreitenden und reflektierten Wellen. Der Nachbau solcher Konstruktionen ist in Bezug auf die Abmessungen und die verwendeten Materialien nicht ganz unkritisch und setzt eine gut ausgerüstete mechanische Werkstatt voraus. Mit der gezeigten Vorlage kann man aber einen Richtkoppler auch problemlos mit einer geätzten Platine mit Abmessungen von etwa 8 x 5,2 cm nachbauen. Auf dieser finden zugleich die für ein Stehwellen-Anzeigegerät benötigten elektronischen Bauelemente Platz.

Für die Stehwellenanzeige muss die Platine mit nur zwei Dioden, zwei Widerständen und zwei Keramik-Kondensatoren bestückt werden. Die 50Ω-Koaxbuchsen für Ein- und Ausgang sollten mit geringstmöglichen Leitungslängen mit den entsprechenden Anschlüssen auf der Platine verbunden werden. Bei zweckmäßigem Aufbau eignet sich die so aufgebaute Stehwellenanzeige für Frequenzen bis etwa 50 MHz. Prinzipiell werden höhere Frequenzen auch verarbeitet, doch durch die sich bei einem solchen Aufbau nicht mehr zu vernachlässigenden Blindanteile verschlechtert dann der Richtkoppler selbst das Stehwellenverhältnis und verfälscht folglich die angezeigten Werte.


Zum Kalibrieren des Vorwärtswertes auf 100% Zeigerausschlag ist der im nachfolgend gezeigten Bestückungs- und Verdrahtungsplan gezeigte Schalter in jene Stellung zu bringen, welche grundsätzlich zum höheren Anzeigewert führt. In der anderen Schaltstellung kann das Stehwellenverhältnis dann direkt abgelesen werden. Das Umschalten kann entfallen, wenn zwei Drehspulinstrumente und ein Tandem-Potentiometer mit 2x 10kΩlin verwendet werden. Beim hier vorgestellten Gerät dient ein zweites Instrument aber einem anderen Zweck, doch dazu später. Um auch bei kleineren Sendeleistungen auf 100% kalibrieren zu können, sollte das an dieser Stelle verwendete Instrument eine Empfindlichkeit von mindestens 300µA für Vollausschlag aufweisen. Kleinere Werte (z.B. 100µA) verbessern natürlich die Anzeigeempfindlichkeit. Für die Dioden sollten wegen der größeren Schwellenspannung keine gewöhnlichen Silizium-Dioden verwendet werden, denn auch dies reduziert die Anzeigeempfindlichkeit. Besser eignen sich hier die angegebenenen Germanium-Dioden vom Typ 1N60. Eine brauchbare Alternative zu normalen Silizium-Dioden wären auch Kleinsignal-Schottkydioden (z.B. BAT41).

Von einem Stehwellen-Anzeigegerät wird meistens auch erwartet, daß sich die Ausgangsleistung des Funkgerätes überprüfen läßt. Es geht hier weniger um genaue Messungen, sondern um die Möglichkeit der Überprüfung, ob die volle Leistung des Senders abgegeben wird. Dazu ist im Schaltbild ein über einen 2,2 pF-Kondensator lose angekoppelter Anzeigegleichrichter zu erkennen, über den ein zweites Instrument angesteuert wird. Auch hier werden wieder Germanium-Dioden verwendet. Überprüfungen der Sendeleistung, die wie hier durch Messung der Spannung am Senderausgang erfolgen, sind nur bei exakt angepaßter Antenne sinnvoll. Anderenfalls erhält man keine aussagekräftigen Anzeigewerte. Im Gerät ist daher auch ein "künstlicher" 50Ω-Lastwiderstand enthalten. Mit einer solchen Dummyload können nun Überprüfungen des Sender-Outputs auch ohne oder mit fehlerhafter Antenne vorgenommen werden. Die zwischen zwei Werten umschaltbare Anzeigeempfindlichkeit lässt sich mit Trimmpotis justieren (z.B. 1 Watt / 10 Watt). Für einen möglichst feinfühligen Abgleich verwendet man am besten Spindeltrimmer. Infolge der kapazitven Ankopplung steigt die Anzeige-Empfindlichkeit mit zunehmender Frequenz an. Die justierten Werten stimmen also nur für ein recht schmales Frequenzgebiet. Im Bereich von 26 bis 30 MHz bleibt die Abweichung aber hinnehmbar klein. Da ein geeichtes und breitbandiges HF-Leistungsmessgerät größeren Aufwand erfordert, ist dies übrigens bei vielen käuflichen Geräten dieser Art ebenso der Fall.

Der als Dummyload verwendete 50Ω-Widerstand muss die vorgesehende Leistung aufnehmen bzw. in Wärme umsetzen können, also eine entsprechende Belastbarkeit aufweisen. Für Messungen an einem Sender mit 10 Watt Ausgangsleistung muss er dementsprechend auch mindestens diese Belastbarkeit haben. Außerdem muss es sich um eine induktionsarme Ausführung handeln. Bei älteren Bauformen von Hochlastwiderständen handelt es sich zumeist um gewickelte Drahtwiderstände, die trotz gegensinniger Wicklung im HF-Gebiet immer noch eine nicht unerhebliche Eigeninduktion aufweisen. Sie sind für solche Zwecke also ungeeignet. Da 50 Ohm für Widerstände zudem kein gebräuchlicher Normwert ist, empfiehlt sich eine Zusammenschaltung aus mehreren Widerständen. So kann dieser Wert z.B. durch Parallelschaltung von zwei 100Ω-Widerständen erzielt werden. Bei einer Belastbarkeit von jeweils 5 Watt kommt man dann auch auf insgesamt 10 Watt. Besser ist aber noch die Zusammenschaltung einer größeren Anzahl von Einzelwiderständen. Werden diese möglichst kurz sternförmig mit einer Massefläche verbunden, reduziert sich infolge der Parallelschaltung die Gesamtinduktivität. So kann z.B. mit zwanzig 1kΩ-Schicht- oder Metallfilm-Widerständen mit jeweils 0,5 Watt Belastbarkeit prima eine geignete Dummyload für 10 Watt zusammengeschaltet werden. Vorteilhaft ist dabei auch die durch die einzelnen Widerstände verteilt abgegebene Wärme.

Ferner ist im vorgestellten Gerät eine Ausgangsbuchse vorhanden, die ebenfalls recht lose an den Ausgang gekoppelt ist. Mit dem angegebenen Koppelkondensator von 4,7 pF harmoniert die Anordnung hervorragend mit einem vorhandenen Frequenzzähler, der daran angeschlossen werden kann. Hat der Zähler einen hohen Eingangswiderstand bzw. eine kleine Eingangskapazität, so kann der Kondensator größer gewählt werden. Zu beachten ist dabei ggf. auch die Kabelkapazität. Die zusätzlichen Bauelemente für die Leistungsanzeige und den Zählerausgang sind in freier Verdrahtung mit der Platine, den Schaltern und Buchsen verbunden.

Abschließend noch ein paar Hinweise zum richtigen Gebrauch des Gerätes. Zunächst sei die Berkung erlaubt, dass die Bedeutung des Stehwellen-Verhältnisses in Bezug auf die abgestrahlte Leistung allgemein meist erheblich überbewertet wird. Bei einem Stehwellenverhältnis von 3, also dort, wo auf der Skala gewöhnlich der rote Bereich beginnt, werden jeweils die Hälfte der Spannung und des Stromes reflektiert. Da die Leistung das Produkt aus Strom und Spannung ist, gelangt also ein Viertel der Sendeleistung in diesem Fall nicht an die Antenne. Es werden somit nun theoretisch noch 75% der Leistung abgestrahlt. Da eine S-Stufe allgemein mit 6dB veranschlagt wird, müsste für einen Abfall der Empfangs-Feldstärke um einen S-Wert die abgestrahlte Leistung aber auf ein Viertel der Senderleistung herabfallen und somit 75% der Leistung reflektiert werden. So betrachtet wirkt sich ein Stehwellenverhältnis von 3 am Empfangsort allenfalls um eine Zeigerbreite auf den angezeigten S-Wert aus. Tatsächlich würde das aber nur zutreffen, wenn das Stehwellen-Anzeigegerät unmittelbar am Antennenfußpunkt eingefügt ist. In der Praxis fügt man ein solches Gerät aber in der Station zwischen Transceiver und Antenenkabel ein. Dies ist auch sinnvoll, weil viele Funkgeräte eine Schutzschaltung haben, die bei einem hohen SWR die Sendeleistung herunterregeln oder den Sender abschalten. Bei einfachen oder älteren Geräten besteht sogar die Gefahr einer Überlastung bzw. Beschädigung der Senderenstufe. Weil dies der Hauptgrund ist, weshalb man das Stehwellenverhältnis zumindestens von Zeit zu Zeit überprüfen sollte, erfüllt diese Anordnung auch ihren Zweck. Das an dieser Stelle eingefügte Stehwellen-Anzeigegerät misst aber das aus Kabel und Antenne bestehende Gesamtgebilde, ohne dass daraus abgeleitet werden kann, ob wie vorgesehen der eigentliche Antennenstrahler die Leistung tatsächlich abgibt. Folglich kann der Abfall des S-Wertes bei einem SWR von 3 in der Praxis höher ausfallen.

Im allgemeinen sollte ein möglichst gutes SWR vor allem deshalb angestrebt werden, da ansonsten die Abstrahlung von HF-Energie über die Speiseleitung benachbarte Geräte stören und gegebenenfalls sogar in den Mikrofoneingang des eigenen Senders einstrahlen kann. Bei FM führt das oft zu einer verzerrten und leiseren Modulation, bei AM kann es außerdem zu niederfrequenten Schwingungen („Quietschen“) kommen. Bei SSB-Geräten können ebenfalls ähnliche Störungen die Folge sein, die hier aber schlechter lokalisierbar sind. Sofern die Antenne in Resonanz ist, muss aber keinesfalls immer ein SWR ohne Zeigerausschlag erzielt werden. Mit einigen Antennentypen ist dies ohnehin gar nicht erreichbar.

Um tatsächlich am Antennenfußpunkt messen zu können, kann die Richtkoppler-Platine in einer abgesetzten Box untergebracht werden. Da hier nur Gleichstrom fließt, können die beiden über den Schalter und das Potentiometer zum Anzeigeinstrument führenden Leitungen nahezu beliebig lang gemacht werden. In der Station steht dann nur noch das reine Anzeigegerät. In der professionellen Funktechnik sind in solcher Art abgesetzte SWR-Messadapter übrigens gar keine Seltenheit.

Zur Leistungsanzeige sei gesagt, dass sie kaum für den Abgleich von Sendern geeignet ist. Dies betrifft insbesondere das Oberwellenfilter am Senderausgang. Werden hier Kerne herausgedreht oder Spulen auseinandergebogen, kann es infolge der mit der Frequenz zunehmenden Empfindlichkeit zu irreführenden Anzeigeergebnissen kommen, die eine höhere Leistung annehmen lassen. Der größere Zeigerausschlag heißt nicht, dass sich dadurch die Sendeleistung erhöht hat und dies erst recht nicht auf der Nutzfrequenz. Durch diese Manipulationen wird lediglich der Oberwellenanteil des Sendesignals vergrößert, während sich die Leistung auf der Nutzfrequenz infolge von dadurch herbeigeführten Fehlanpassungen im allgemeinen sogar verringert. Solche Abgleicharbeiten sollten mit einer frequenzselektiven Mess-Anordnung oder idealerweise unter Zuhilfenahme eines Spektrumsanalysators vorgenommen werden.