+++ 73 DE DL4CS +++

Unterdrückung von Subaudio-Signalen mit dem CTCSS-Blocker

Im analogen Sprechfunk ist die Aussendung von Squelch-Subtönen nach dem CTCSS-Verfahren (Continuous Tone Coded Subaudio Squelch) weit verbreitet. Hier wird dem Modulationssignal unterhalb des NF-Übertragungsbereiches, beim Sprechfunk üblicherweise ja ca. 300...3000 Hz, ein sinusförmiges Tonsignal unterhalb dieses Bereiches hinzugemischt. Während für den Squelch bzw. die Rauschsperre sonst entweder die Signalstärke oder das Rauschsignal ausgewertet und das Audiosignal unter- bzw. oberhalb der Schwelle für empfangswürdige Signale abgeschaltet wird, geschieht dies beim CTCSS-Verfahren, wenn beim Empfänger der CTCSS-Ton nicht ausgewertet werden kann. Hier wird das Audiosignal also abgeschaltet, wenn kein oder nicht der richtige Ton vorhanden ist oder dieser mit zu kleinem Signal-Rauschabstand ankommt. Wäre dieser Subton nicht sinusförmig, würden die Obertöne ins Übertragungsband fallen und beim Empfang stören.

Bei diesem Verfahren wird also nicht nur das Rauschen unterdrückt, sondern auch andere Störsignale, welche geeignet sind, die Rauschsperre zu öffnen. Im Gegensatz zur herkömmlichen Rauschsperre lassen sich somit auch Aussendungen anderer Stationen unterdrücken, die entweder einen anderen oder gar keinen Subton aussenden. Gebräuchlich sind beim CTCSS-Verfahren die nachfolgend aufgelisteten Subtöne:

  1. 67,0 Hz
  2. 71,9 Hz
  3. 74,4 Hz
  4. 77,0 Hz
  5. 79,7 Hz
  6. 82,5 Hz
  7. 85,4 Hz
  8. 88,5 Hz
   
  1. 91,5 Hz
  2. 94,8 Hz
  3. 97,4 Hz
  4. 100,0 Hz
  5. 103,5 Hz
  6. 107,2 Hz
  7. 110,9 Hz
  8. 114,8 Hz
   
  1. 118,8 Hz
  2. 123,0 Hz
  3. 127,3 Hz
  4. 131,8 Hz
  5. 136,5 Hz
  6. 141,3 Hz
  7. 146,2 Hz
  8. 151,4 Hz
   
  1. 156,7 Hz
  2. 162,2 Hz
  3. 167,9 Hz
  4. 173,8 Hz
  5. 179,9 Hz
  6. 186,2 Hz
  7. 192,8 Hz
  8. 203,5 Hz
   
  1. 210,7 Hz
  2. 218,1 Hz
  3. 225,7 Hz
  4. 233,6 Hz
  5. 241,8 Hz
  6. 250,3 Hz

Weil sowohl der Übertragungsbereich des NF-Verstärkers als auch der Lautsprecher in Funkgeräten Frequenzen unterhalb von 300 Hz benachteiligt, ist von diesen Tönen beim Empfang normalerweise nichts zu hören. Wenn der Empfänger aber mit einem externen Lautsprecher mit größerem Frequenzumfang betrieben wird, können diese Töne störend sein. Noch schwieriger wird es, wenn das Signal zur Weiterverarbeitung direkt am Demodulator abgegriffen wird, da der mit ausgesendete CTCSS-Ton hier praktisch ungeschwächt in Erscheinung tritt. Besonders große Probleme kann dies bei Relaisfunkstellen verursachen, weil der Modulations-Begrenzer des Senders bzw. auch eine dort etwa vorhandene ALC- oder Kompressor-Schaltung den Dynamikumfang verkleinert. Selbst wenn der Modulations-Verstärker die niedrigeren Töne benachteiligt, können solche Subtöne nun mit fast gleicher Lautstärke in Erscheinung treten, wie das zu übertragende Sprachsignal. In der Regel schließt sich der Schaltung zur Modulations-Begrenzung nämlich nur noch ein Tiefpass an, während die Absenkung der tiefen Frequenzanteile bereits vor der Begrenzerschaltung vorgenommen wird.

Zur Unterdrückung eines CTCSS-Subtones mit bekannter Frequenz eignet sich ein fest darauf abgestimmtes Notch- bzw. Kerbfilter. Verwendbar ist hier zum Beispiel eine Schaltung, mit einem Doppel-T-RC-Glied. Die Güte kann durch eine Rück- bzw. Mitkopplung gesteigert werden.

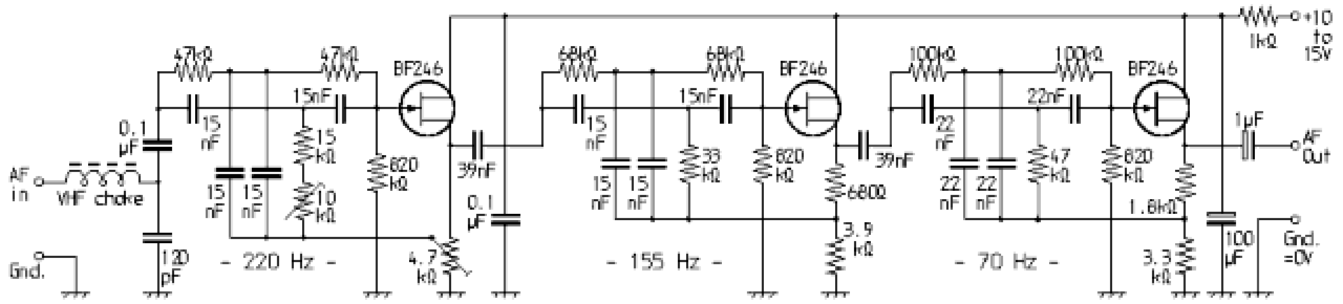
Schwieriger wird es hingegen, wenn die CTCSS-Töne generell unterdrückt werden sollen. Man wird zunächst annehmen, dass ein Hochpass dann die geignete Variante ist. Mit einem Hochpass, der um eine aktive Stufe mit z.B. einem Transistor oder einem Operationsverstärker aufgebaut ist, erzielt man im allgemeinen eine Steilheit von etwa 12dB/Oktave bzw. 40dB/Dekade. Das reicht keinesfalls aus: eine Unterdrückung des Subtones von 250,3 Hz mit ca. 12 dB würde demzufolge ja die zu übertragenden Sprachsignale bis über 500 Hz schwächen und somit den Klang deutlich verschlechtern. Gerade für den zuletzt genannten Fall der Weiterverarbeitung zur Wiederaussendung ist aber eine Unterdrückung von 12 dB noch viel zu wenig. Rechnerisch ergibt sich hieraus zunächst, dass eine Filtergruppe mit vier Stufen (48 dB/Oktave) gerade ausreichen könnte, das Sprachsignal bei ausreichender Unterdrückung der Subtöne kaum zu verfälschen. Da aber die Unterdrückung dieser Gruppe nicht sofort bei 300 Hz mit der angegebenen Steilheit einsetzt, ist auch das nicht der Fall. Wie auch praktische Versuche bestätigten, lässt sich kaum eine Dimensionierung finden, bei der ein guter Kompromiss aus guter Unterdrückung des CTCSS-Tones und minimaler Verfälschung des Sprachsignals gegeben ist. Der Abstand von 250 Hz zu 300 Hz ist einfach zu gering! Basierend auf diesen Vorüberlegungen und entsprechenden Versuchen entstand die nachfolgend gezeigte Schaltung.

Hier kommen drei Notchfilter verschiedener Güte und Frequenz zum Einsatz. Das erste Filter wird auf ca. 220 Hz und eine passende Gute abgeglichen, so dass das Sprachsignal minimal beeinflusst und der CTCSS-Ton von 250,3 Hz hinreichend unterdrückt wird. Diese Anordnung hatte ich zunächst in Verbindung mit einem mehrstufigen Hochpass getestet, um hierdurch eine ausreichende Flankensteilheit im Übergangsbereich zu erzielen. Es zeigte sich aber, dass sich bei kleinerem Aufwand insgesamt die bessere Wirkung mit zwei weiteren Notchfiltern (155 Hz und 70 Hz) mit gestaffelt kleinerer Güte erzielen lässt. Die Güte ist ja der Kehrwert der relativen Bandbreite, so dass diese Filter von Stufe zu jeweils ein breiteres Spektrum absenken. Die kleinere Absenkung infolge der geringeren Güte wird durch die Dimensionierung der Koppel-Kondensatoren kompensiert. Sie wirken demzufolge in Verbindung mit den Eingangsimpedanzen der Filterstufen als zusätzliche Hochpässe. Es lässt sich so über den gesamten Bereich der CTCSS-Töne eine ausreichende Unterdrückung bei einem steilen Einsatz unter 300 Hz und minimaler Beeinflussung des Sprachsignals erzielen.

Ich habe die Schaltung in der bei mir für Transistorschaltungen beliebten Aufbautechnik auf einer 5,08mm-Lötpunkt-Lochrasterplatte realisiert. Dieser Aufbau ist auf den Fotos oben und unten zu sehen. Die Baugruppe ist beim Amateurfunkrelais DB0XH im Westen Hamburgs erfolgreich im Einsatz.