+++ 73 DE DL4CS +++

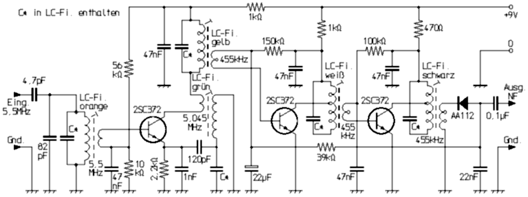
Doppelsuper-ZF-Baugruppe mit AM-Demodulator

Bei ungenügender Filterung vor dem ersten Mischer kommt es bei Funkempfängern leicht zu einem störenden Spiegelfrequenz-Empfang. Bei Einfach-Superhets mit einer niedrigen ZF von z.B. 455 kHz ist schon im oberen KW-Bereich eine Vorselektion mit zwei auf die Eingangsfrequenz abgestimmten HF-Kreisen völlig unzureichend. Noch ungünstiger liegen die Verhältnisse z.B. bei UKW-Empfängern für das 2m-Band. Andererseits ist auf einer ZF von 455 kHz schon mit einfachen LC-Kreise eine recht brauchbare ZF-Selektion erzielbar, so dass sich damit Empfänger mit guter Trennschärfe bauen lassen. Ferner gibt es für Zwischenfrequenzen um 455 kHz billige Keramikfilter mit noch besseren Selektionseigenschaften. Infolgedessen kann die Verwendung des Prinzips der Doppelüberlagerung vorteilhaft sein.

Bei billigeren bzw. vielen älteren Empfängern findet man oft das Doppelsuper-Prinzip mit einer ersten ZF im Bereich um 10,7 MHz. Mit einer niedrigeren ZF bei z.B. 5,5 MHz lässt ohne Einsatz eines Quarzoszillators zur Ummischung von der ersten auf die zweite ZF eine für AM und FM völlig ausreichende Stabilität erzielen. Bei sorgfältigem Aufbau mit Temperatur-Kompensation und stabilisierter Versorgungsspannung erhält man mit einer solchen ersten ZF auch für SSB und CW eher brauchbare Ergebnisse, als bei 10,7 MHz. Dieses Prinzip fand man früher auch bei den ersten Geräten und Baugruppen der Marke Semcoset. Die hier gezeigte Schaltung arbeitet in dieser Weise. Sie ist auf minimalen Aufwand reduziert und eignet sich gut für Experimente mit dem Doppelsuper-Prinzip:

Eine ähnliche selbstschwingende Mischstufe, wie sie früher in den AM-Bereichen der meisten transistorisierten Rundfunkempfänger zu finden war, setzt hier das 5,5-MHz-Eingangssignal auf die zweite Zwischenfrequenz von 455 kHz um. Dort wird das Signal in zwei Stufen verstärkt und anschließend demoduliert. Mit einem passenden Tuner und einem nachgeschalteten NF-Verstärker erhält man einem AM-Empfänger, der etwa zum Empfang des Flugfunks ausgelegt sein kann. Hierzu würde sich z.B. der Eingangsteil von meinem Doppelsuper für 144-146 MHz eignen, wenn die Vorkreise im Bereich von 118 bis 136 MHz mittels eines Dreifach-Drehkos synchron mit dem Oszillator (123,5…141,5 MHz) abgestimmt werden und die ZF durch einen Parallel-Kondensator (ca. 100pF) zum 10,7-MHz-Kreis auf 5,5 MHz umdimensioniert wird.

Ebenso ist der Einsatz in einem 10m-Amateurfunk-Empfänger denkbar. In diesem Bereich arbeiten, zumeist in den USA, auch heute noch gelegentlich Stationen in der Betriebsart AM. Bei guten Ausbreitungsbedingungen können sie in Europa mit guten Feldstärken und folglich auch mit einfachen Empfangsgeräten gehört werden. Für FM-Empfang könnte ein geeigneter Demodulator nachgeschaltet werden. Wie das gemacht wird, findet man auf meiner Seite an anderer Stelle. So könnte die hier vorgestellte Schaltung auch in einem 2m-FM-Emfänger verwendet werden.