+++ 73 DE DL4CS +++

Nogoton-Einbausuper (2m-Band)

Nach dem 2. Weltkrieg wurde in Deutschland der UKW-Rundfunk eingeführt. Viele Radios waren zunächst noch nur für die AM-Rundfunkbereiche (MW, LW und KW) ausgelegt. Es kamen daher gegen Ende der 1940er Jahre sogenannte Vorsatzgeräte auf den Markt, mit denen solche Radios um den UKW-Bereich erweitert werden konnten. Diese waren als komplette Empfangsteile ausgelegt, so dass am Ausgang bereits das NF-Signal anlag. Dieses konnte dann mit dem bei den meisten Rundfunkempfängern vorhandenen TA-Eingang verbunden werden, der eigentlich zum Anschluss eines Plattenspielers gedacht war. Der Einfachheit halber arbeiteten diese Geräte zumeist als Pendel- bzw. Superregenerativ-Empfänger. Somit waren es eigentlich AM-Empfänger, so dass die von Beginn an frequenzmodulierten UKW-Rundfunksender auf der Flanke demoduliert werden mussten. Dies führte zwar zu einer minderwertigen Klangqualität, doch man konnte so zum recht erschwinglichen Preis auch die zunehmende Anzahl von UKW-Sendern empfangen. Das Interesse war groß, da hier immer mehr Programme ausgesendet wurden, die in den AM-Bereichen nicht zu hören waren und die ein großes Musikangebot hatten.

Für versierte Rundfunkbastler wurden solche Empfänger auch in Form von Einbau-Modulen angeboten. In den üblichen großen Holzgehäusen der Rundfunkempfänger konnten solche UKW-Module zum Beispiel von innen an eine Gehäuseseitenwand geschraubt und außen mit einem Abstimmknopf versehen werden. Mit einem daneben angebrachten Schalter konnte das UKW-Modul ein- und ausgeschaltet und zugleich die NF-Leitung von dem TA-Anschluss mit dem NF-Ausgang des UKW-Teils verbunden werden. Da diese Empfangsteile zumeist mit nur zwei Röhren arbeiteten, reichten die Netzteilreserven der Radiogeräte in der Regel zur Stromversorgung dieser Module aus.

Bald stiegen die Ansprüche bezüglich der Klangqualität beim UKW-Empfang. In den 1950er Jahren nahm der Anteil von Rundfunkgeräten mit eingebautem UKW-Teil sprunghaft zu und es setzte sich auch hier das Superhet-Prinzip durch. Mit einem richtigen FM-Demodulator, für den der Ratio-Detektor zunehmend Verbreitung fand, konnte eine Qualität erzielt werden, die sich deutlich vom AM-Empfang abhob. So verwundert es nicht, dass sich auch für die zu dieser Zeit zwar immer seltener werdenden, aber dennoch weiterhin produzierten UKW-Vorsatzgeräte, ebenfalls höhere Qualitätsmaßstäbe galten und sich folglich auch hier der Super durchsetzte. Hier machte sich in Deutschland vor allem die Firma Nogoton aus Delmenhorst einen Namen.

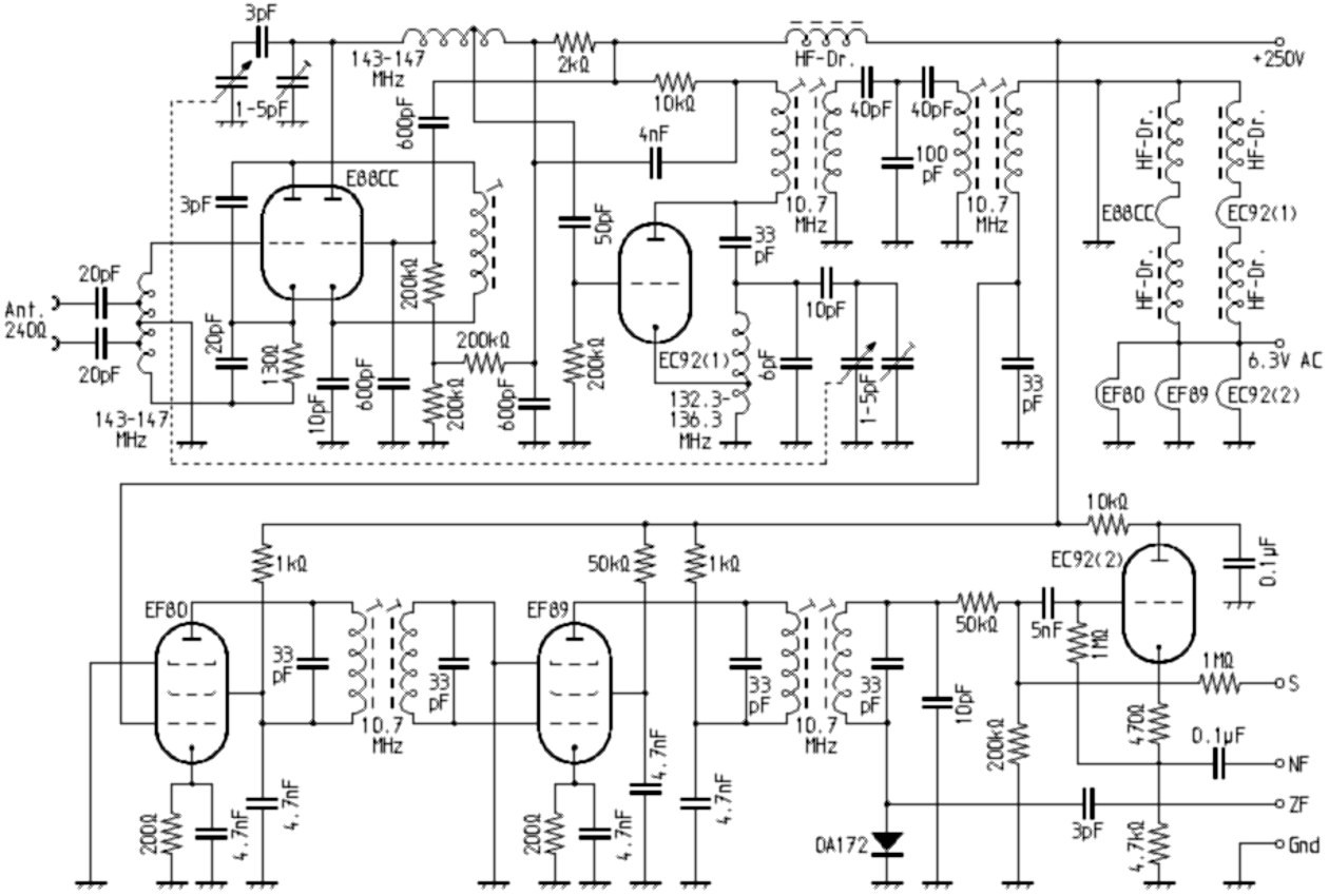
Einen zunächst produzierten Rundfunksuper gab es, da der UKW-Bereich in Deutschland seinerzeit nur bis 100 MHz reichte, für den Frequenzbereich von 86 bis 100 MHz, sowie als Exportversion für den Bereich von 88 bis 108 MHz. Die Empfänger waren auf einem länglichen Blechchassis und mit recht hochwertigen Komponenten aufgebaut. Im Eingang befand sich eine eigentlich für professionelle VHF-Funkempfänger sowie zum Einsatz in Gemeinschafts-Antennenanlagen produzierte Doppeltriode vom Typ E88CC, die hier als HF-Vorstufe in Kaskode-Schaltung und mit einer eingangsseitigen Zwischenbasis-Anordnung geschaltet war. Dies ermöglichte eine für damalige Verhältnisse exzellente Eingangs-Empfindlichkeit. Darauf folgte eine selbstschwingende Mischstufe mit einer Triode vom Typ EC92. Abweichend von den sonst üblichen röhrenbestückten UKW-Teilen, arbeitete diese nicht mit einer Meißner-Rückkopplung, sondern nach Art eines einstufigen Butler-Oszillators mit Rückkopplung von der Anode zur Kathode. Diese Art der Rückkopplung bekam erst später in der Transistortechnik große Bedeutung, wo dann die Rückkopplung natürlich vom Kollektor zum Emitter erfolgt. Mit diesem somit richtungsweisenden Konzept konnte bei vergleichsweise kleinem Aufwand eine gute Frequenzstabilität erzielt werden. Außerdem konnte die Abstrahlung der Oszillatorfrequenz über die Empfangsantenne damit klein gehalten werden. Ein Übriges tat dazu die rückwirkungsarme Kaskode-Anordnung der Vorstufe. Auf die selbstschwingende Mischstufe folgten zwei ZF-Stufen (1xEF89, 1x EF80) sowie der mit der Duodiode EAA91 aufgebaute Ratio-Detektor. Mit der vierkreisigen ZF-Filter-Anordnung zwischen Mischstufe und ZF-Verstärker beziehungsweise den insgesamt acht ZF-Kreisen bot der Empfänger für Rundfunkzwecke eine außerordentlich gute Trennschärfe, so dass sich auch neben stärkeren Sendern arbeitende schwache Stationen noch gut empfangen ließen.

Nun war solch ein Empfänger allerdings nicht mehr ohne weiteres zum nachträglichen Einbau in ein vorhandenes Rundfunkgerät geeignet, da der für die fünf Röhren erforderliche zusätzliche Heizstrom von über einem Ampere kaum noch vom vorhandenen Radio-Netzteil geliefert werden konnte. Dafür entstand hieraus eine neue Geräteklasse, und zwar der UKW-Tuner als Komponente zum Einsatz in Verbindung mit Audioanlagen. Mit Nogoton-Einbausupern bestückte UKW-Empfangsgeräte fand man daher zunächst vor allem in Verbindung mit ELA-Anlagen zur Beschallung größerer Gebäude.

Später wurde das Sortiment dieser Einbausuper um Modelle für weitere Frequenzbereiche erweitert. Darunter war auch eine Ausführung für den Frequenzbereich von 32,5 bis 38,5 MHz zum Empfang von drahtlosen Mikrofonen für Veranstaltungen. Die größte Bedeutung dürfte aber im weiteren eine Version für den seinerzeit an Bedeutung gewinnenden 2m-Amateurfunk gehabt haben. Diese war für den Empfangsbereich von 143 bis 147 MHz ausgelegt. Da hier damals die Betriebsart AM dominierte, war der Empfänger dementsprechend dafür ausgelegt. Die Schaltung des Rundfunksupers wurde größtenteils unverändert übernommen. Abgesehen von den anders dimensionierten HF-Kreisen war im Wesentlichen nur der Demodulator und der NF-Ausgang anders aufgebaut. Wie der Schaltplan zeigt, folgt auf den mit einer Germanium-Diode arbeitenen AM-Demodulator ein als Kathodenfolger geschalteter Impedanz-Wandler mit einer zweiten Röhre vom Typ EC92, welche an der Stelle montiert war, wo bei der Rundfunk-Version die EAA91 für den Ratio-Detektor platziert war. So konnte der Aufbau auf dem gleichen Chassis erfolgen. Der Impedanzwandler bot die Möglichkeit, einen transistorisierten NF-Verstärker direkt anschließen zu können. Für mobile Funkanlagen konnte dieser dann auch zum Modulieren des Senders herangezogen werden.

Der Anschluss zur Anzeige der Signalstärke (S) ist hochohmig und zum direkten Anschluss einer Anzeigeröhre ausgelegt (z.B. "magisches Band"). Auffällig ist, dass der gesamte ZF-Verstärker von der FM-Version übernommen wurde und keinerlei Regelung aufweist, so dass je nach Feldstärke große Lautstärkeunterschiede und bei starken Stationen Verzerrungen zu erwarten sind. Die für den Rundfunkempfang gute Trennschärfe war auch damals schon für den Amateurfunk mit seinen kleineren Kanalabständen eigentlich unzureichend und der Empfänger daher als Stationsempfänger ungeeignet. Für den Einsatz in mobilen oder tragbaren Funkanlagen oder als Einsteiger-Objekt für den an der UKW-Technik interessierten SWL war er im Vergleich zum Pendelempfänger aber in jedem Falle immer noch die bessere Alternative. Infolge der Einfachüberlagerung mit der recht hohen Zwischenfrequenz von 10,7 MHz lag die Bandbreite des ZF-Teils bei etwa 100 kHz. Immerhin bot der vorhandene ZF-Ausgang die Möglichkeit, den Empfänger mit einem nachgeschalteten, auf 10,7 MHz abgestimmten Kurzwellenempfänger als Konverter zu betreiben. In diesem Fall wird die Trennschärfe im wesentlichen vom nachgeschalteten Empfänger bestimmt. Bald brachte Nogoton auch eine verbesserte Version heraus, die als Dreifachsuper geschaltet war. Die zweite und die dritte Mischstufe waren hier mit Röhren vom Typ ECH81 bestückt und die mit den darin enthaltenen Triodensystemen arbeitenden Oszillatoren quarzgesteuert. Mit einer letzten ZF von 450 kHz konnte mit diesem Modell nun eine recht brauchbare Selektivität erzielt werden.