+++ 73 DE DL4CS +++

Parametrischer Verstärker für den 70cm-Bereich

Mit der zum Ende der fünfziger und Beginn der sechziger Jahre immmer weiter zunehmenden Bedeutung der VHF/UHF-Funktechnik bemühten sich viele Amateure bei der technischen Entwicklung nicht nur Schritt halten zu können, sondern auch um eine Mitwirkung an Neuentwicklungen im Bereiche der Funktechnik. Außerdem wollte man Beiträge zur systematischen Erforschung der Ausbreitungsbedingungen im UKW-Gebiet leisten. Inzwischen war bereits seit einer Weile der UKW-Tonrundfunk sowie der im VHF- und dann auch im UHF-Gebiet arbeitende Fernsehrundfunk eingeführt worden. Ebenso nutzte die Polizei die Vorteile der UKW-Technik für die Verständigung zwischen Wache und Einsatzfahrzeugen, Taxis besorgten sich ihre Aufträge zunehmend per Sprechfunk und auch erste, einfache Autotelefon-Netze wurden aufgebaut. Insofern kam fast Jeder in irgend einer Weise mit den modernen UKW-Geräten in Berührung. Eine Entwicklung, die am Amateurfunk keinesfalls spurlos vorbeigehen durfte, wollte er nicht als veraltet gelten.

Während einige Amateure es vorzogen, mit simplen Transceivern Möglichkeiten der UKW-Technik für Mobil- und Portabelanwendungen genauer zu untersuchen, ging es anderen in erster Linie darum, die maximalen Reichweitenmöglichkeiten beim UKW-Funk genauer unter die Lupe zu nehmen. Die Motivation hierzu lieferte vor allem die Tatsache, dass es in den zwanziger Jahren Funkamateure gewesen waren, die erstmals Transatlantik-Verbindungen via Kurzwellen hergestellt hatten und damit die Brauchbarkeit dieses Wellenbereichs für Weitverbindungen überhaupt unter Beweis gestellt hatten. Es zeigte sich, dass hier im Vergleich zu den dafür zuvor ausschließlich benutzten Mittel- und Langwellen wesentlich kleinere Sendeleistungen vollkommen ausreichten. Die begründete Hoffnung war es nun, daß mit hochempfindlichen Empfangsanlagen und stark bündelnden Richtantennen bei noch kleineren Leistungen im UKW-Gebiet Ähnliches gelingen könne.

Mit der Röhrentechnik war der Bau von hochwertigen UKW-Geräten seinerzeit mit einem großen technischen Aufwand verbunden. Nur spezielle, für so hohe Frequenzen entwickelte und dementsprechend teure Röhren waren für Eingangs-, Misch-, Oszillator- und Senderstufen zu gebrauchen. Die größeren mechanischen Dimensionen der aktiven und passiven Bauelemente und damit verbundene Streukapazitäten sowie Parasitär-Induktivitäten der Verdrahtung machten im UKW-Bereich spezielle und mechanisch aufwändige Konstruktionstechniken wie etwa die Kammerbauweise notwendig. Auch waren die damals standardmäßig erhältlichen Kondensatoren und Widerstände infolge ihrer Eigeninduktion oft nicht für diese hohen Frequenzen zu gebrauchen. Mit Röhren mussten Sender und Empfänger darüberhinaus Stufe für Stufe aufgebaut werden, denn kompakte Funktionseinheiten zur Hochfrequenzverstärkung wie die heutigen integrierten Schaltkreise gab es noch nicht. Um den Aufwand nicht zu groß werden zu lassen, setzte es sich für den UKW-Amateurfunkbetrieb durch, dass man die vorhandene Funkanlage für Kurzwellen mit geeigneten Frequenzumsetzern ergänzte. So konnte man seine Arbeit dann voll und ganz auf eine optimale Auslegung der UKW-Stufen konzentrieren. Ähnlich wie heute beim Satellitenfunk im GHz-Bereich, benutzte man zur Umsetzung des Empfangssignals einen Konverter. Nachdem man zur Erzeugung des Injektions-Signals zunächst überwiegend freischwingende Oszillatoren verwendete, die zumeist in Gegentaktschaltung betrieben wurden, setzten sich schon bald Ausführungen mit Quarzsteuerung durch. Beim entsprechenden Sendeumsetzer, dem Transverter, wurde von vornherein fast nur die erheblich frequenzstabilere Quarzsteuerung gewählt.

Die UKW-Empfangsanlage bestand somit aus einem vorhandenem KW-Empfänger, bei dem es sich um ein Gerät handeln konnte, das der Amateur zuvor selber gebaut hatte, und dem UKW-Konverter. Zur Erreichung von Spitzenleistungen zogen viele Amateure es aber vor, besonders frequenzstabile und leistungsfähige Stationsempfänger aus kommerzieller Fertigung als Nachsetzer-Empfänger zu benutzen. Beliebt waren hier zum Beispiel Geräte, wie der Hammarlund HQ-110, der National HRO, der Geloso G209 und der Funke RX57. In Bezug auf Material und Abmessungen nahm die Sendeanlage in den Amateurstationen aber zumeist deutlich mehr Ressourcen in Anspruch. Oft bestand sie aus mehreren getrennten Geräten, wie z.B. Steuersender (VFO), Frequenzvervielfacher, HF-Leistungsverstärker (PA), Modulationsverstärker und Sender-Netzteil, die in verschiedenen Kästen aus Stahlblech untergebracht waren. Für den UKW-Betrieb war nun anstelle der Kurzwellen-PA ein entsprechender Verstärker für UKW erforderlich, sowie eben der Transverter. Dieser lag wiederum häufig in Form von getrennten Apparaten vor: dem vorzugsweise mit balancierter Mischstufe arbeitendem Frequenzumsetzer inklusive Steuerstufe, die damit angesteuerte PA und die Einheit zur Erzeugung des Überlagerungs-Signals. In jenem wurde das auf einer niedrigen Frequenz arbeitenden, für ideale Stabilität ausgelegten Quarzoszillators in mehreren nachfolgenden Vervielfacherstufen die gewünschte Mischfrequenz erzeugt. Wollte man etwa das Signal eines 20m-Senders, der sich im Bereich von 14 bis 14,5 MHz abstimmen ließ, als Basissignal für den 2m-Sendebetrieb benutzen, so mußte der Injektionsfrequenz-Generator die Frequenzen 130 MHz, 130,5 MHz, 131 MHz und 131,5 MHz liefern können. Die zuerst aufgeführte Frequenz ließ sich dann beispielsweise mit einem 10,833 MHz-Quarz erzeugen, indem man dem Oszillator eine Verdreifacher- und zwei Verdopplerstufen nachschaltete. Für weitere 500-kHz-Segmente waren selbstverständlich weitere Quarze mit entsprechend höherer Frequenz erforderlich.

Die Verteilung der Funkanlage auf zahlreiche Einzelgeräte hatte den entscheidenden Vorteil, dass sie sich ständig verbessern ließ, ohne dabei mit dem Aufbau immer wieder von Neuem beginnen zu müssen. Wollte man beispielsweise die Sendeleistung vergrößern, so musste nur der Senderverstärker durch ein neues, kräftigeres Exemplar ersetzt werden. Zur Erhöhung der Frequenzstabilität benötigte man lediglich einen hochwertiger konstruierten Generator zur Erzeugung des Injektions-Signals. Die Empfangseigenschaften ließen sich durch den Austausch des Konverters verbessern. Zunächst ging man diesen Weg bei 2m-Anlagen, bald auch im 70cm-Bereich, als dieser für den Amateurfunk freigegeben wurde. Und hier wurde die Empfangsanlage oft noch durch ein weiteres Gerät ergänzt. Weil die Rauscheigenschaften der ersten Empfängerstufe die Gesamt-Empfindlichkeit in entscheidenden Maße beeinflussen, wurde dem Konverter oft noch eine für ideale Rauscheigenschaften ausgelegte Vorstufe vorgeschaltet. Wiederum als eigenständiges Gerät ausgelegt, erhielt man Freiraum für Experimente mit unterschiedlichen Anordnungen. Bei geschickter Konstruktion konnte ein solches Gerät außerdem am Speisepunkt der Antenne untergebracht werden. So war der Vorverstärker in der Lage, beim Empfang die Verluste der Antennen-Speiseleitung zu kompensieren.

Folglich wurden für solche Geräte Versuche mit zahlreichen, vollkommen unterschiedlichen Anordnungen angestellt. Für VHF-Vorstufen und erst recht für UHF-Vorstufen erschien zur Erzielung bester Rauscheigenschaften nur der Einsatz von Trioden sinnvoll, da diese über genügend kleine äquivalente Rauschwiderstände verfügten und somit das geringste Eigenrauschen produzierten. Beliebt waren hier vor allem Gegentakt-Vorstufen. Dies nicht nur, weil sich bei ihnen durch kreuzweise kapazitive Kopplung von Gitter- und Anodenkreis zumindestens im VHF-Gebiet die erforderliche Neutralisation relativ einfach bewerkstelligen lässt. Außerdem liegen hier die durch die Elektronenlaufzeit bedingten Eingangswiderstände der Röhren in Serie, womit der Eingangskreis wesentlich weniger bedämpft wird. Auch führt diese Anordnung im Vergleich zur Eintaktstufe zu günstigeren Rauscheigenschaften. Dass hängt damit zusammen, dass bei idealer Balancierung mit der Vervierfachung der Resonanzspannung infolge der quadratischen Funktion nur ein Anstieg der Rauschspannung um den doppelten Wert einher geht. Für UHF-Vorstufen, bei denen die Probleme der Neutralisierung von Kathodenbasisstufen auch in Gegentaktanordnung kaum zu bewältigen waren, waren aus solchem Gründen Gegentakt-Vorstufen in Gitterbasisschaltung beliebt.

Während es wohl gelang, mit den beschriebenen Verfahren recht brauchbare Vorstufen für 2m-Empfangsanlagen zu realisieren, ergab sich beim Bau von 70cm-Eingangsstufen aber noch immer das Problem, dass sich das Eigenrauschen hier nicht genügend klein halten ließ. Nur mit allergrößten Anstrengungen gelang es bei UHF-Vorstufen den Wert auf unter zehn kt0-Einheiten herunter zu drücken. Doch bald machte in UHF-Amateurkreisen ein Zauberwort gegen das Rauschen die Runde: Mit dem "Parametrischen Verstärker" sollten sich diese Probleme auch mit amateurmäßigen Mitteln in den Griff bekommen lassen. Einige sprachen sogar davon, dass diese Anordnung überhaupt gar nicht rauschen würde. Doch worum handelte es sich nun bei dieser Anordnung und was leistete sie tatsächlich?

Das Prinzip der parametrischen Verstärkung war in ihrer Theorie schon Jahrzehnte zuvor hinreichend bekannt gewesen. Mathematisch ließ sich nachweisen, daß eine periodische Kapazitätsveränderung in einem Signalkreis bei geeigneter Auslegung eine Signalverstärkung zur Folge haben musste. Zurückzuführen war dies auf die Tatsache, dass eine Verringerung der Kapazität eines geladenen Kondensators infolge der sich nicht ändernden Ladungsmenge zu einer Vergrößerung der Spannung führen musste. Die darauf folgende Kapazitätsvergrößerung würde diesem Effekt bei Benutzung einer geeigneten Modulationsfrequenz nur zum Teil entgegenwirken. Analog dazu hätte man eine Verstärkung theoretisch auch durch eine periodische Änderung der Induktivität erzielen können. Man sprach daher oft auch vom Reaktanzverstärker. Das Problem war jedoch, dass zunächst keine geeigneten Bauelemente zur Verfügung standen, mit denen man dieses theoretische Modell hätte realisieren können. Die erforderliche Reaktanzmodulation mit genügend großem Hub bei ausreichend großer Frequenz war somit zunächst nicht durchführbar.

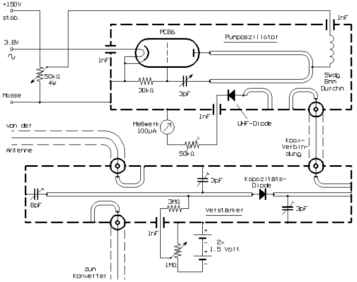
Die Situation änderte sich aber mit dem Erscheinen von Kristalldioden auf Halbleiterbasis, welche bald für immer höhere Frequenzen brauchbar waren. Selbst für höchste Frequenzen geeignete Exemplare besitzen eine unvermeidliche, bei anderen Anwendungen eher unerwünschte Sperrschichtkapazität. Infolge des bei Halbleiterdioden vorhandenen Zusammenhangs zwischen der Sperrspannung und der Sperrschichtkapazität gab es damit nun erstmals eine effektive Art und Weise, die Reaktanzmodulation mit ausreichender Schnelligkeit durchzuführen und das theoretische Prinzip praktisch erproben zu können. Für die parametrische Verstärkung wird im Verhältnis zur Signalfrequenz nämlich eine doppelt oder besser sogar dreimal so große Modulationsfrequenz benötigt. Diese wird vom sogenannten Pump-Oszillator geliefert. In der vorgestellten Schaltung dient dazu ein für das 23cm-Gebiet ausgelegter Oszillator, der mit einer eigentlich für TV-Tuner entwickelten UHF-Röhre arbeitet. Zur Schwingungserzeugung dient ein Rohrkreis. Eine Anordnung mit einem Topfkreis wäre hier auch geeignet.

Noch erheblich geeigneter für den Reaktanzverstärker waren bald erhältliche Varaktoren, die speziell zum Einsatz als variable Kapazität in Schwingkreisen entwickelt worden waren. Hier ist die Änderung der Sperrschicht-Kapazität kein unerwünschter Nebeneffekt mehr. Nachdem Kapazitätsdioden für Nachstimm-Schaltungen bald auch Eingang in die Rundfunk- und Fernsehtechnik fanden, wurden sie auch für Funkamateure leicht erhältlich. Bald beschäftigten sich daher auch Amateure mit dem Bau solcher Verstärker, mit denen sich bei für damalige Verhältnisse geringem elektrischen und etwas mehr mechanischen Aufwand nahezu ideale Eigenschaften im 70cm-Gebiet erzielen ließen. Allerdings war Aufbau und Bedienung solcher Verstärker nicht ganz einfach. Zunächst galt es, die mit Hilfe von versilberten Messingröhrchen gebildeten Schwingkreise auf die richtigen Resonanzfrequenzen zu bringen. Dann mußte die Idealposition der Koppelschleifen gefunden werden. Während des Betriebs mußte der Pump-Oszillator so genau wie möglich auf die dreifache Signalfrequenz eingestellt werden. Zudem waren seine Schwingamplitude und der Diodenarbeitspunkt zu justieren. Viele dieser Einstellungen beeinfußten sich gegenseitig. Belohnt wurde einem die Mühe dann mit einer Verstärkung von ca. 12 dB bei einer Rauschzahl, die Werte von weniger als ein 1dB annehmen konnte. Die äußerst schmalbandige Verstärkung verbesserte ferner das Großsignalverhalten der Empfangsanlage. Jedoch konnten auch mit Anlagen, welche die Grenze des physikalisch Machbaren erreichen, nicht die Erwartungen erfüllt werden. VHF- und UHF-Frequenzen lassen sich eben selbst bei allergrößten technischen Aufwand mit gigantischen Dipolzeilen, mehreren hundert Watt Leistung und hochempfindlichem Reaktanzverstärkern nicht regelmäßig für Weitverbindungen und schon gar nicht für interkontinentale Funkverbindungen verwenden.

Die mancherorts geäußerte Behauptung, der parametrische Verstärker würde überhaupt nicht rauschen, trifft nur theoretisch zu. Es entfällt aber das Rauschen, welches normale Verstärker erzeugen. Lediglich unvermeidbare Verlustwiderstände führen dazu, daß auch der parametrische Verstärker rauscht, aber eben weitaus weniger. Für VHF- und UKW-Empfänger gibt es heute Transistoren, mit denen sich Empfänger bauen lassen, die annähernd die Grenzempfindlichkeit erzielen. Der Einsatz von parametrische Verstärkern macht daher im Eingang von Empfängern für das 2m- oder das 70cm-Band keinen Sinn. Für Spezialanwendungen im Höchstfrequenzgebiet bzw. für Empfänger in Radargeräten oder Radioteleskopen hat das Prinzip des Reaktanzverstärkers dagegen auch heute noch Bedeutung.