+++ 73 DE DL4CS +++

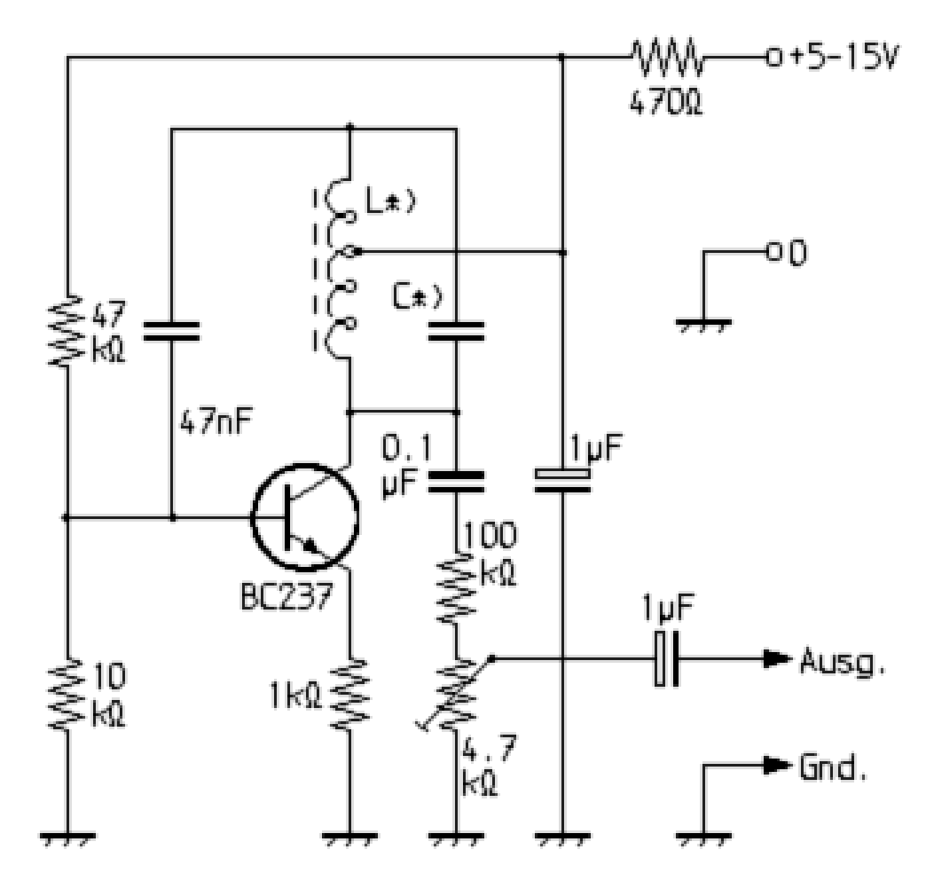
LC-Tonrufgenerator für 1750 Hz zur Relais-Auftastung

Dieser Tonruf-Oszillator arbeitet mit einem LC-Kreis. Die erzeugte Frequenz ist annähernd sinusförmig und ändert sich im Speisespannungsbereich von 5 bis 15 Volt um weniger als 10 Hz. Der Spannungsteiler ist so dimensioniert, dass sich die Ausgangsspannung an einen Mikrofon-Eingang anpassen lässt.

 

Die Schwingkreiskondensator und die Spule wurden aus dem 1750Hz-Tonruf eines alten Funkgerätes ausgelötet, so dass sich um deren Dimensionierung nicht weiter gekümmert zu werden brauchte.