Die Konstruktion einfacher Kurzwellen-Amateurfunkstationen
Nach Absolvierung der Prüfung für die Sendelizenz begann man den Funkbetrieb früher meistens mit einem einfachen Selbstbau-Sender. Dieser wurde einem vorhandenen Empfänger hinzugefügt, den man zuvor lediglich zum Zuhören auf den Amateurbändern verwendet hatte. Die so zusammengestellte Station war zunächst meistens nur für den Telegrafie-Betrieb geeignet, obgleich sich mit einem Audion-Empfänger auch amplitudenmodulierte Signale aufnehmen lassen. Mit einem einstufigen Sender konnte eine für Telegrafie ausreichende Frequenzkonstanz eigentlich nur mit Quarzsteuerung erzielt werden. Geeignete Quarze waren aber teuer und man war auf eine Frequenz festgelegt, so dass man auf dem Band nicht beliebig auf CQ-Rufe antworten konnte. Daher begann man die ersten Sendeversuche meistens mit zweistufigen Anordnungen. Sie bestanden üblicherweise aus einem freischwingenden, mittels eines Drehkondensators durchstimmbaren Oszillator (VFO). Diesem wurde eine HF-Endstufe (PA) nachgeschaltet, für die meistens eine Radio-Endpentode wie etwa die EL41 oder die EL84 eingesetzt wurde. Um eine ausreichende Steuerleistung zu erzielen, mit welcher die Endstufe zugleich als Frequenzverdoppler betrieben werden konnte, wurde im Oszillator oft eine gleichartige Röhre verwendet. Mit solchen zweistufigen Kleinsendern konnte man in Telegrafie bei guten Ausbreitungsbedingungen - insbesondere auf dem 40m- oder dem 20m-Band - Funkverbindungen mit vielen Amateurstationen aus fernen Ländern herstellen.
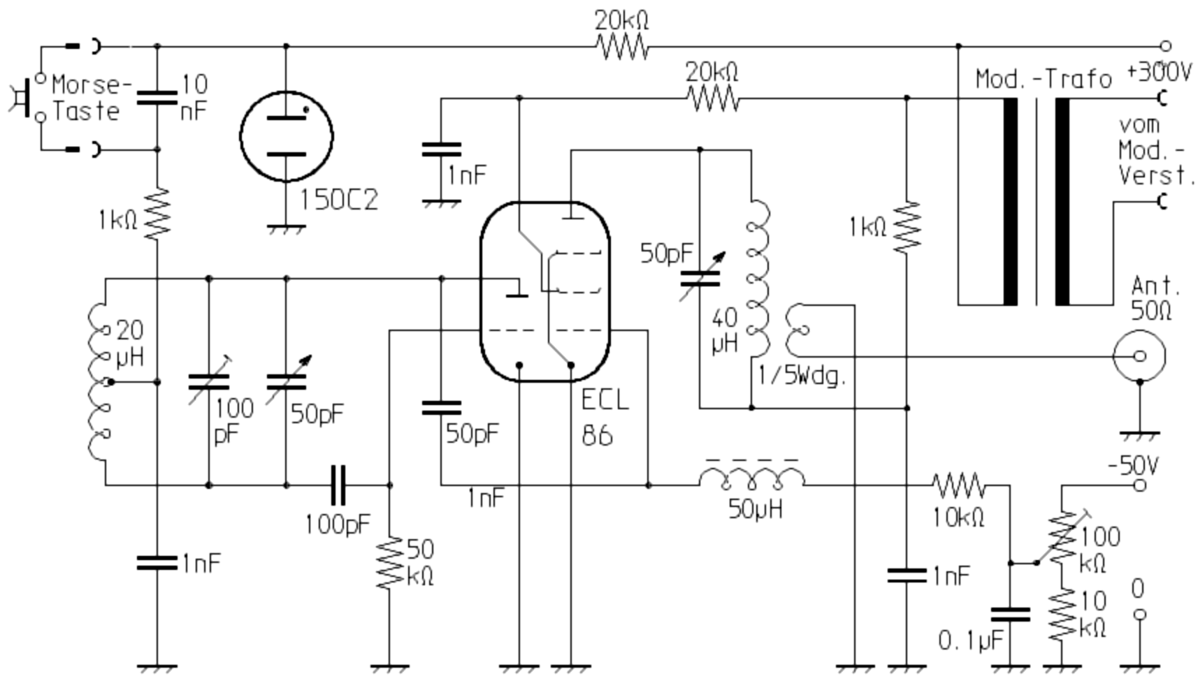
Ein einfacher zweistufiger Röhrensender für 80 und 40 Meter
Mit einem Aufwand, der nicht wesentlich größer ist, wie der eines einstufigen Senders, kann auch mit einer Verbundröhre ein zweistufiger Sender gebaut werden. Trotz des geringen Materialeinsatzes kann so eine deutlich bessere Frequenzstabilität erzielt werden, wie mit einem einstufigen Sender. In der hier vorgestellten Schaltung wird das Triodensystem der Verbundröhre als Hartley-Oszillator eingesetzt. Er arbeitet im 80m-Bereich und liefert eine recht hohe Ausgangsspannung. Zur Erreichung bestmöglicher Frequenzstabilität wird seine Anodenspannung durch eine Stabilisatorröhre auf einen konstanten Wert von etwa 150 Volt gebracht. Wenn die Spule vom Ausgangs-Schwingkreis steckbar ausgeführt ist, kann die Endstufe durch Auswechseln wahlweise als Geradeausverstärker oder auch als Frequenzverdoppler benutzt werden. Ohne etwas am Abstimmkreis des Oszillators ändern zu müssen, kann der Sender so auch für das 40m-Band verwendet werden. Allerdings ist die Ausgangsleistung, die im 80m-Band je nach Aufbau bis etwa 5 Watt erreichen kann, dann etwas geringer.

Weil die Tastung dieses einfachen Senders durch Unterbrechung der Anodenspannung des Oszillators erfolgt, sollte diese abweichend vom Schaltbild mit einem Tastrelais erfolgen. Damit die Morsezeichen gut lesbar bleiben, darf dieses nicht zu träge sein. Die eigentliche Morsetaste schaltet das Relais dann mittels einer Niederspannung, die z.B. mittels Einweggleichrichtung aus der Heizspannung gewonnen werden kann. Dadurch wird verhindert, dass es zu lebensgefährlichen Berührungen mit ansonsten unter Spannung stehenden Teilen der Morsetaste kommt.
Bei der im Schaltbild gezeigten Modulationsmöglichkeit wird die Primärwicklung des Modulationstrafos in den Anodenkreis einer NF-Endpentode geschaltet. Bei der so durchgeführten Anoden-Schirmgitter-Modulation muss der dafür verwendete Verstärker eine Leistung liefern können, die etwa in der Größenordnung des Senders liegt. Es eignet sich dafür zum Beispiel eine EL95, die bei Verwendung eines dynamischen Mikrofons für ausreichende Modulationslautstärke einen Vorverstärker benötigt. Dieser kann z.B. mit einer ECC83 aufgebaut werden, bei dem das eingangsseitige System in Gitterbasisschalting arbeitet. Der signalführende Anschluss des Mikrofons wird dazu über einen kleinen Elko (z.B. 4,7µF) mit der Katode der Eingangsröhre verbunden und das Gitter an Masse gelegt. Trotz hoher Gesamtverstärkung hat man wegen des niederohmigen Eingangs so kaum Probleme mit HF-Einstrahlungen in den Mikrofoneingang. Das Übersetzungsverhältnis des Modulationstrafos sollte übrigens bei etwa 1:1,5 liegen. Um die Sättigungsverzerrungen möglichst klein zu halten und besten Modulations-Wirkungsgrad zu erzielen, müssen der Anodenstrom der Endstufe und des Modulationsverstärkers den Trafo gegensinnig durchfließen.
Weitere Beiträge zur Funktechnik im Kurzwellenbereich:
- Bereichsumschaltung nicht nötig: Antenntuner nach PA0FRI für 3,5 bis 30 MHz
- Die NYFAZ-bzw._DL4CS-Antenne - eine KW-Antenne mit kleinen Abmessungen
- Dreiband-CW-QRP-Transceiver Heathkit HW-7 mit Direktmisch-Empfänger
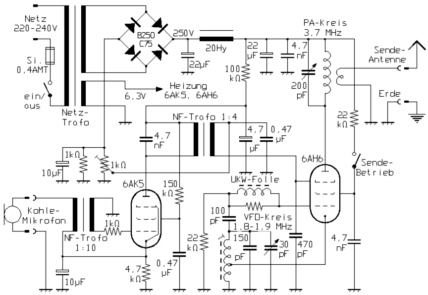
Einstufiger 80m-Röhrensender für Amplitudenmodulation
Zur Beliebtheit des 80m-Bandes trug seinerzeit sicherlich bei, dass auf jenen niedrigen Frequenzen mit einem einstufigen Sender auch ohne Quarzsteuerung tatsächlich noch eine für Amplitudenmodulation ausreichende Frequenzstabilität erzielt werden kann. Bei Verwendung der Bremsgitter-Modulation genügt für den Modulator eine Vorstufen-Pentode. Für beste Modulationsqualität muss das Bremsgitter leicht negativ vorgespannt sein. Der genaue Wert sollte möglichst mittels eines Trimmpotis abgleichbar sein. Mit einem Kohlemikrofon, wie es seinerzeit in Telefonapparaten üblich war, werden für eine genügend kräftige Modulation keine weiteren Vorstufen benötigt. Mit einem Übertrager kann das niederohmige Signal des Mikrofons an den hochomigen Eingang der Modulatorröhre angepasst werden, wodurch diese sich voll aussteuern lässt.

Die mit solchen früher oft als QRPeter bezeichneten Einsteigergeräten erzielbaren Reichweiten waren aber wegen der für das 80m-Band recht kleinen Ausgangsleistung und der nicht gerade effizenten Amplitudenmodulation normalerweise klein. Bei guten Bedingungen, nicht belegter Frequenz und einer im Freien aufgehängten Drahtantenne ausreichender Länge (z.B. Halbwellen-Dipol), können die Signale solcher Sender - zwar mit kleiner Signalstärke - durchaus noch in einigen hundert Kilometern empfangen werden!
Für den Funkbetrieb ist ein Rückkopplungsempfänger mit HF-Vorstufe besser
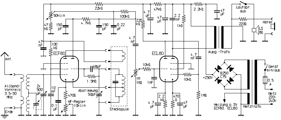
Für den Einsatz in der Funkstation ist vor allem beim Telegrafiebetrieb die Zuverlässigkeit der Empfängerabstimmung wichtig. Bei einem einfachen Audionempfänger verändert sich die Frequenz bei Annäherung an die Antenne, was dazu führen kann, dass die Tonhöhe der Morsezeichen von den Gegenstationen sich soweit ändern, dass sie nicht mehr empfangen werden. Abhilfe schafft ein Audionempfänger mit HF-Vorstufe, bei dem man dann sogar eine Skaleneichung vornehmen kann. Bei den in einem anderen Beitrag von mir vorgestellten Empfängern für Amateufunk-Einsteiger ist ein Audionempfänger gezeigt, bei dem der NF-Verstärker zu diesem Zweck als Reflexstufe zur gleichzeitigen HF-Verstärkung geschaltet ist. Besser ist aber eine eingangsseitig auf die Empfangsfrequenz abgestimmte Pentoden-Vorstufe in Kathodenbasis-Schaltung. Hier kann dann außerdem eine Verstärkungsregelung mittels eines Potentiometers in der Katodenleitung durchgeführt werden, wodurch sich Empfindlichkeit bzw. Verstärkung noch besser an die Empfangssituation bzw. die Signalstärken empfangener Stationen anpassen lässt. Um weiterhin mit steckbaren Spulen für die verschiedenen Bänder arbeiten zu können, führt man den Abstimmkreis der Vorstufe am besten als separat einstellbaren Preselektor aus. Man umgeht damit auch mögliche Gleichlaufprobleme von Vorstufen- und Audion-Schwingkreis. Wird der Vorkreis mit kombinierter, mechanisch gekoppelter Abstimmung mittels Drehkondensator und Variometer ausgeführt, kann er ohne Umschaltung auf allen Amateurbändern von 80m bis 10m in Resonanz gebracht werden. Auf eine Umschaltung der Spule kann dann also verzichtet werden. Vom Aufbau her wesentlich weniger anspruchsvoll und für den Selbstbau daher erheblich besser geeignet ist an dieser Stelle ein Allbandkreis, wie er im Schaltbild zu sehen ist. In beiden Fällen beschränkt sich ein Bandwechsel auf das Austauschen der Steckspule und die Abstimmung des Vorkreises.

Für einen Stationsempfänger wünscht man sich eine ausreichende Gesamtverstärkung, um auch kleine Signale hinreichend laut empfangen zu können. Das ermöglicht dann auch Lautsprecherempfang von schwachen Stationen. Außerdem können in diesem Fall auch Kophörer mit geringem Wirkungsgrad benutzt werden, die nicht selten klanglich überlegen sind. Mit dem Einsatz von Verbundröhren mit jeweils einem Trioden- und einem Pentodensystem in einem Glaskolben kommt man bereits mit zwei Röhren aus, um alle diese Wünsche für einen Stationsempfänger zu erfüllen. Für die eine dieser Röhren genügt ein Exemplar für Kleinsignal-Verstärkung, wie etwa die ECF80 oder die ECF82. Das Pentodensystem arbeitet dabei als Hochfrequenz-Vorstufe und die Triode wie bei den von mir an anderer Stelle vorgestellten Einsteiger-Empfängern als Audion. Die andere Röhre wird als zweistufiger NF-Verstärker geschaltet, wobei das Triodensystem als Vorstufe und das Pentodensystem als Endstufe dient. Zweckmäßigerweise verwendet man hier ein Exemplar mit kräfigerem Pentodensystem, wie etwa die ECL80. Mit einer ECL86 lassen sich hier je nach benutztem Ausgangsübertrager am Lautspecher sogar Leistungen bis etwa 4 Watt erreichen.
Der Zwergsuper: Kaum Aufwändiger wie ein Audion-Empfänger mit HF-Vorstufe:
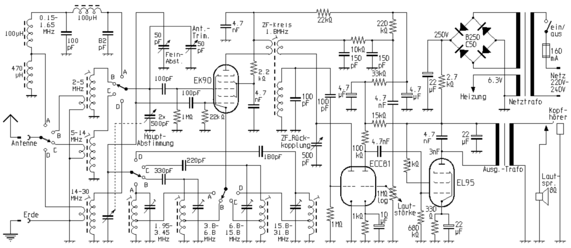
Als Kleinsuper oder auch als Zwergsuper bezeichnete man Empfänger, bei denen einem Audionempfänger eine Misch- und Oszillatorstufe vorgeschaltet ist. Ein solches Gerät arbeitet damit prinzipiell bereits nach dem Superherodyne-Prinzip, bei dem die jeweils eingestellte Empfangsfrequenz auf eine feste Zwischenfrequenz umgesetzt wird. Dies geschieht durch Überlagerung der Eingangsfrequenz mit dem Signal eines Oszillators, beispielweise mittels einer Mischröhre oder einer dazu geeigneten Transistorstufe. Dadurch entstehen Summen- und Differenzfrequenz der beiden Signale. Das Prinzip ist das gleiche, wie bei einem rückgekoppelten Audion die Morsezeichen empfangener Telegrafiestationen hörbar gemacht werden. Ihre Tonhöhe entspricht genau dem Unterschied der Frequenz des empfangenen Signals und der Eigenschwingung des Audions. Beim Superhet wird nun aber ein oberhalb des Hörbereichs gebildetes Mischprodukt herausgefiltert und verstärkt, bei vielen KW-, MW- und LW-Rundfunkempfängern beispielsweise 455 kHz.
Beim Zwergsuper dient nun ein auf eine feste Frequenz abgestimmtes Audion als Zwischenfrequenzverstärker und Demodulator, was den schaltungstechnischen Aufwand erheblich verkleinert. Durch die Rückkopplung des nun als ZF-Teil dienenden Audions kann mit einem einzigen, hochwertig ausgeführten Zwischenfrequenz-Schwingkreis eine gute Trennschärfe erzielt werden. Der Rückkopplungsgrad ändert sich infolge der festen Zwischenfrequenz nicht mehr in Abhängigkeit von der eingestellten Empfangsfrequenz. Die Einstellung der Rückkopplung muss also nur noch verändert werden, um zwischen dem Empfang von Stationen wählen zu können, die mit Amplitudenmodulation oder mit Einseitenbandmodulation arbeiten bzw. die Telegrafiesignale aussenden.

Bei der gezeigten Schaltung eines Zwergsupers gibt es drei schaltbare Kurzwellenbereiche, die den Bereich von 2 bis 30 MHz lückenlos abdecken. Mit der Feinabstimmung kann das Gerät innerhalb der Amateurbänder abgestimmt werden. Diese kann mit einer Skala für die Amateurbänder versehen werden. Sofern ein Quarzoszillator für exakt 3,5 MHz zur Verfügung steht, kann die Skala damit durch Abstimmung des Empfängers auf die Grundwelle oder Oberwellen mittels der Hauptabstimmung auf die Bandanfänge des 80m-, 40m-, 20m-, 15m- und 10m-Bandes kalibriert werden. Zusätzlich hat der Empfänger einen kombinierten Mittel- und Langwellenbereich nach dem Prinzip eines Einbereichssupers, wie sie in den 1930er Jahren eine gewisse Bedeutung erlangten. Weil die Zwischenfrequenz von 1,8 MHz oberhalb des Mittelwellenbereichs liegt, genügt hier als Eingangsselektion ein Tiefpass, der alle Frequenzen oberhalb des Mittelwellen-Bereichs dämpft. So gelangt man zu einem durchgehend abstimmbaren Mittel- und Langwellenbereich von 150 bis 1650 kHz.
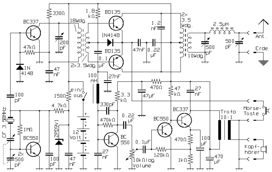
Nur für Telegrafie: transistorisierter Transceiver mit Direktmisch-Empfänger
Später etablierten sich einfache, nur für den Telegrafiebetrieb ausgelegte Sende-Empfangsgeräte mit Direktmisch-Empfängern. In klassischer Röhrentechnik waren solche Geräte vor allem wegen des vom Heizkreis herrührenden Netzbrumms kaum realisierbar, weil hier NF-Signale im Bereich weniger Mikrovolt mindestens bis auf Kopfhörerlautstärke verstärkt werden müssen. Jene nun mit Transistoren arbeitenden und gewöhnlich für Batteriebetrieb ausgelegten Geräte verwendeten für die Mischstufe oft einen Dualgate-MOSFET. Mit solchen Geräten war nun kaum noch ein brauchbarer Empfang von amplitudenmodulierten Stationen möglich. Das störte aber kaum, weil etwa seit Mitte der 1970er Jahre ohnehin fast keine Stationen in dieser Betriebsart auf den Kurzwellen-Amateurbändern mehr zu hören sind. Solche Transceiver vereinfachten nun die Bedienung erheblich, weil Sender und Empfänger mit einem gemeinsamen Oszillator betrieben werden und somit automatisch auf der selben Frequenz arbeiten. Das "Einpfeifen" des Senders auf die eingetellte Empfangsfrequenz entfiel damit also. Um beim Gleichwellen-Betrieb den Ton der Morsezeichen hörbar zu machen, genügt eine Feinabstimmung (RIT), mit welcher der Oszillator beim Empfangsbetrieb um einige hundert Hertz nach unten oder oben verstimmt werden kann. Für die Kommunikation zwischen zwei Stationen genügt es aber, wenn diese in einem Frequenzabstand arbeiten, welcher der Tonhöhe des Morsetons entspricht (z.B. 400 Hertz). Für ganz einfache Bausatz- bzw. Selbstbau-Funkgeräte hat diese Funktionsweise heute wieder an Beliebtheit gewonnen.

Auch bei der hier gezeigten Schaltung eines kleinen Transceivers für den Telegrafiebetrieb arbeitet der Empfänger als Direktmischer. Die Mischung erfolgt hier aber nicht mit einem Dualgate-MOSFET, sondern an den Diodenstrecken der Endtransistoren des Senders. Weil die Sender-Endstufe in Gegentakt-Schaltung arbeitet, ergibt sich so für den Empfangsbetrieb ein Mischer, der ebenfalls im Gegentakt arbeitet. Das hat den Vorteil, dass besonders kräftig einfallende Rundfunksender, die in der Nähe des Amateurfunk-Bereiches arbeiten, den Empfang kaum noch stören können. Der Oszillator arbeitet mit einem Keramik-Resonator und kann in der gezeigten Anordnung etwa im Bereich von 3,5 bis 3,6 MHz abgestimmt werden. Weil das Gerät für das 40m-Band ausgelegt ist, folgt auf den Oszillator ein Frequenz-Verdoppler. Folglich kann das Gerät im gesamten 40m-Band von 7,0 bis 7,2 MHz abgestimmt werden. Durch eine weitere Vervielfacherstufe, die wahlweise als Verdoppler oder als Verdreifacher arbeitet, wäre ein Dreiband-Transceiver denkbar, mit dem zusätzlich auch im 20m- und im 15m-Band gearbeitet werden könnte. Ein- und Ausgangskreise der Endstufe müssen dafür selbstverständlich entsprechend umgeschaltet werden.