+++ 73 DE DL4CS +++

Billige Walkie-Talkies aus Fernost

Mit der zunehmenden Transistorisierung in der Radio- und Funktechnik fanden die sogenannten Walkie-Talkies zunehmend Verbreitung. Solche einhändig bedienbaren Geräte, welche das komplette Sende-Empfangsgerät einschließlich Batterien, Antenne, Lautsprecher und Mikrofon enthalten, hatte es schon etwas länger beim amerikanischen Militär gegeben, und zwar vor allem seit 1942 das Kurzwellen-AM-Gerät BC-611 („das Dicke Telefon“) sowie seit 1950 das gern auch als „Banane“ bezeichnete PRC-6, welches im Gebiet niedriger UKW-Frequenzen abeitete. Da diese Geräte aber noch mit Röhren bestückt waren, waren sie aufwändig konstruiert und benötigten teure Spezial-Akkus. Solche Geräte waren für eine billige Massenproduktion ungeeignet. Trotz relativ hoher Abmessungen und recht hohen Gewicht, waren außerdem die Reichweiten dieser Geräte bei Sendeleistungen von 360 bzw. 250 mW eher gering. Beim BC-611 lag das vor allem daran, dass es im unteren KW-Bereich bei Frequenzen um etwa 4 MHz arbeitete, wofür die Teleskopantenne trotz großer Länge einfach zu kurz war. Das PRC-6 war diesem zwar überlegen, doch führte die hier verwendete Breitband-Frequenzmodulation zu einem für solch kleine Sendeleistungen deutlich zu ungünstigen Signal-Rauschverhältnis.

Abbildung zwei gleicher Walkie-Talkies mit jeweils fünf Transistoren

Für die beim CB-Funk verwendeten Frequenzen bei 27 MHz waren ab etwa Mitte der 1960er Jahre auch für den Senderteil von Funkgeräten geeignete Transistoren zu akzeptablen Preisen verfügbar. Es waren damit Sendeleistungen von einigen hundert Milliwatt erzielbar. Von diversen amerikanischen Herstellern gab es daher rasch volltransistorisierte Handsprech-Funkgeräte für den CB-Funk. Sie enthielten zumeist einen zweistufigen Sender und einen vollwertigen Superhet-Empfänger. Nicht selten waren in solchen Handfunkgeräten sogar Doppersuperhets anzutreffen. Diese Geräte waren zwar nicht gerade billig, aber an Abmessungen und Gewicht gemessen, boten sie mit ihren von der Bandbreite für den Kanalabstand von 10 kHz ausgelegten Empfängern tatsächlich recht passable Reichweiten.


Bald tauchten zunächst in den USA und wenig später auch in vielen anderen Ländern sehr einfach aufgebaute und billige Handfunkgeräte auf, die oft über Einzelhandelsketten, Versandhändler oder auch Tankstellenshops vertrieben wurden. Diese in Japan hergestellten Geräte griffen wieder das eigentlich inzwischen veraltete Transceiver-Konzept auf, bei dem ein Superregenerativ-Empfänger verwendet wurde. Neu war aber, dass diese Geräte nun mit Transistoren aufgebaut waren, worauf oft ein am Gerät angebrachter Schriftzug „Solid State“ hinweisen sollte. Oft wurde im Rahmen der äußeren Beschriftung der Geräte auch angegeben, wieviele Transistoren ihre Schaltung enthielt. Allerdings wurde hier oft gemogelt, indem etwa mitunter Ausschuss-Transistoren verbaut wurden, die dann lediglich als Dioden verwendet wurden. Viele solcher Geräte waren mit insgesamt vier Transistoren aufgebaut, wobei tatsächlich eigentlich nur drei Transistoren benötigt wurden: die beim Senden als Modulator benutzte NF-Endstufe bestand aus zwei parallel geschalteten Transistoren. So konnten hier zwei etwas schwächere Transistoren verbaut werden. Mit der Angabe, dass vier Transistoren enhalten seien, konnte der Anschein erweckt werden, dass ein solches Gerät etwas hochwertiger wie ein 3-Transistor-Gerät sei.

Schaltbild eines frühen Walkie-Talkies mit Germanium-Transistoren, bei dem ein Transistor als umschaltbarer Pendelempfänger / Sender diente
Abbildung von zwei in den 1990er Jahren in Taiwan hergestellten Walkie-Talkies, die mit Pendelempfängern arbeiten

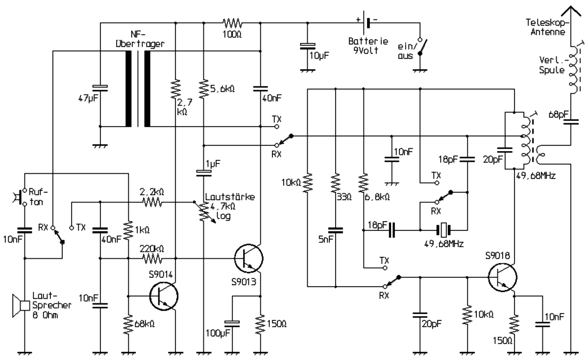
Die mit solch einfachen Geräten erzielbaren Reichweiten sind naturgemäß gering. Im Freien lassen sich bei Sichtkontakt maximal Entfernungen von einigen hundert Metern überbrücken, während innerhalb der Wohnung oft nicht einmal mehr der Funkkontakt zu unmittelbar benachbarten Zimmern gelingt. Weil Superregenerativ-Empfänger nicht unerhebliche Störsignale in Form von Rauschen an die Antenne abgeben, wurden solche Geräte mit dem Aufkommen des Funkbetriebs im 27-MHz-Gebiet in Deutschland nie seitens der zuständigen Behörden zugelassen. Dennoch tauchten Geräte solcher Art, nun in Taiwan (R.O.C.) hergestellt, auch bei uns in den 1990er Jahren plötzlich wieder in großen Mengen auf. Wie das Schaltbild eines solchen Gerätes zeigt, sendet es auf der Frequenz von 49,86 MHz. Es gab aber auch Ausführungen, die mit einem 27,125-MHz-Quarz arbeiteten. Bis heute sind solche Geräte im neuen Gewand immer wieder in irgendwelchen vermeintlichen Sonderangeboten oder als Werbegeschenke bzw. Merchandise-Artikel zu finden. Inzwischen in China hergestellt, tragen sie in der Regel sogar eine CE-Nummer, wobei bezweifelt werden muss, dass sie die dazu erforderlichen Produktnormen bzw. Anforderungen erfüllen. Im direkten Leistungsvergleich schneiden diese Geräte neueren Datums übrigens oft sogar deutlich schlechter ab, wie entsprechende Geräte aus den 1960er Jahren. Von ihrer Verwendung kann ich aus all diesen Gründen eigentlich nur abraten.


Schaltplan eines in den 1990er Jahren in Taiwan hergestellten Walkie-Talkies, das mit einem Pendelempfänger arbeitet