+++ 73 DE DL4CS +++

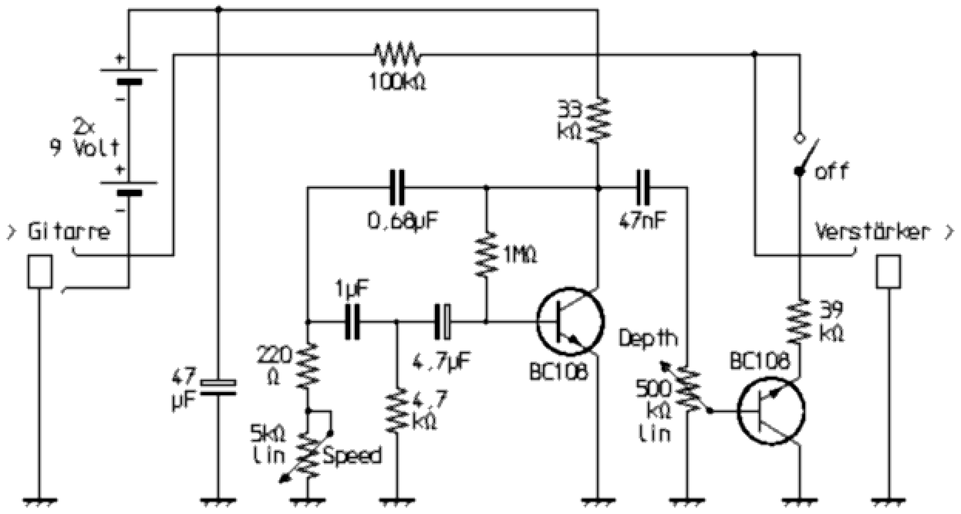
Ein klassisches Vibrato-Effektgerät mit Transistoren

 

Sehr beliebt ist unter den Vintage-Effekten auch das Vibrato. Hier wird ein periodisches Auf- und Abschwellen der Lautstärke erzielt. Aus Anpassungsgründen geht damit, gerade bei einfachen Schaltungen wie dieser, eine auch stark vom verwendetem Gitarren- und Verstärkermodell beeinflusste, regelmäßig wiederkehrende Veränderung des Klanges einher. Infolgedessen kommt es auch zu einem leichten Phasing-Effekt. Dies dürfte der Hauptgrund sein, weshalb viele Musiker diese einfachen Effekte als besser bewerten, wie viele aufwändige Geräte.

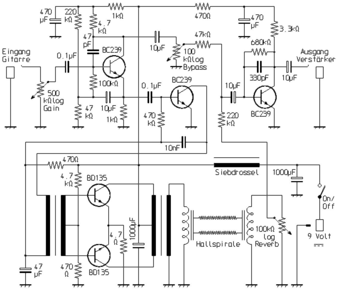
Ein transistorisiertes Feder-Hallgerät

Hier nun der Schaltplan eines elektromechanischen Hallgerätes mit Federspirale. Die Eingangsstufe arbeitet mit positiver Rückkopplung (Bootstrap), wodurch der Gitarren-Tonabnehmer impedanzmäßig nur wenig belastet wird und der Klang der E-Gitarre folglich kaum verfälscht wird. Der Geberverstärker arbeitet als Gegentakt-Verstärker mit Übertragern. Dadurch und durch den recht klein bemessenen Kondensator am Eingang der Treiberstufe (0,1µF) ist sichergestellt, dass das Erregersystem der Hallspirale nur Frequenzen angeboten bekommt, die von ihr sauber und ohne Überschwingen des Hallsystems verarbeitet werden können. Das Signal vom Nehmersystem der Hallspirale wird mit dem am Kollektor der Eingangstufe abgenommenen unverhallten Originalsignal zusammen gemischt und über eine weitere Verstärkerstufe zum Ausgang des Gerätes geführt.

 

Eine Besonderheit bei diesem Hallgerät ist, dass das Originalsignal und das Signal von der Hallfeder unabhängig voneinander eingestellt werden können. So lassen sich Extrem-Effekte erzielen, wie sie unter anderem beim Psychedelic Rock mitunter gern eingesetzt wurden. Außerdem kann man das Originalsignal vollig unterdrücken und das Gerät ohne eine besondere Umschalt-Vorrichtung als Einschleifgerät an einem Mischpult einsetzen.

Das Gerät wird aus einem Steckernetzgerät betrieben. Da jenes eine ungesiebte Gleichspannung liefert, befindet sich in der Stromzuführung eine Siebkette mit zwei Elkos und einer Drossel. Um den Netzbrumm klein zu halten werden außerdem in den beiden Vorstufen recht große Siebelkos verwendet (jeweils 470µF).

Bei der Treiberstufe des Geberverstärkers ist das wegen des Übertragungsbereichs der Hallspirale nicht erforderlich. Trotz der sehr einfachen Schaltung und der Verwendung eines vergleichsweise billigen Hallsystems (Monacor RE-4) können sich die Eigenschaften durchaus mit denen damals recht teurer Profigeräte messen.

Folgende Fotos geben einen Eindruck vom konstruktiven Aufbau des Mustergerätes. Auf der Frontplatte befinden sich die Einsteller für Eingangs-Empfindlichkeit, Bypass-Pegel und Hallpegel sowie der Ein/Aus-Schalter.

Von der Rückseite aus gesehen, erkennt man im geöffneten Gerät die hinter der Frontplatte montierte Mischerplatine, welche zur Zusammenführung von Hall- und Originalsignal dient. In Gerätemitte ist das Feder-Hallsystem zu sehen, welches im Gerät den meisten Platz in Anspruch nimmt. An der Rückwand befinden sich die 6,3mm-Klinkenbuchsen für Ein- und Ausgang.

Von Vorne ins offene Gerät geblickt, ist der an die Geräterückwand geschraubte Treiberverstärker für das Hallsystem sichtbar. Auf der Platine befindet sich auch die Siebkette für die Stromversorgung. Ganz rechts ist auf der Innenseite der Rückwand auch die DC-Buchse für den Hohlstecker vom Netzgerät zu sehen.

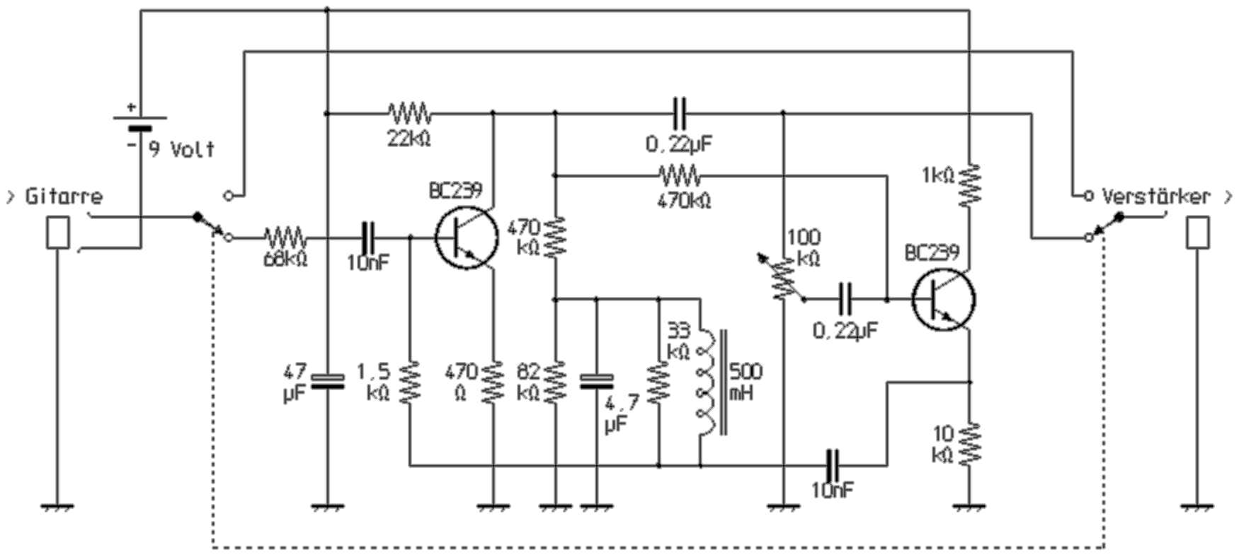
Ein klassisches Wah-Wah-Effektpedal mit Spule

Ein Wah-Wah ist ein bei vielen Gitarristen heute wieder sehr beliebtes Gitarreneffektgerät, das im wesentlichen aus einem in seiner Durchlasskurve beeinflussbaren Filter besteht. Ein vom Spieler zu betätigendes Fußpedal ist dazu mechanisch mit dem Poti verbunden. Der Name entstand daraus, dass sich dabei das Gitarrespiel nach „Wah-Wah“ klingende Lauten anhört. Schaltungen mit einer Spule, wie die hier gezeigte, waren bei den ersten Geräten dieser Art sehr verbreitet.

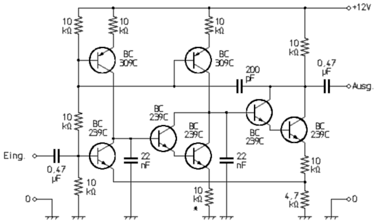
Selektiv-Filter mit Gyrator-Schwingkreis

Dies ist ein Selektivverstärker, der durch Verwendung des Gyratorprinzips ohne eine Spule auskommt. In der angegebenen Dimensionierung beträgt die Mittenfrequenz ca. 730 Hz (16000/C in nF). Die Güte beträgt etwa 300…500, die Spannungsverstärkung 300.

Durch Parallelschaltung einer RC-Serienkombination aus einem 10-kOhm-Poti und einem 10µF-Kondensator (möglichst verlustarm) zum gekennzeichneten 10-kOhm-Widerstand (*) läßt sich die Mittenfrequenz etwa im Verhältnis 1:5 einstellen. In dieser Weise kann die Schaltung zum Beispiel für sogenannte Wah-Wah-Effekte in der Musik-Elektronik verwendet werden.