+++ 73 DE DL4CS +++

Selbst gebautes digitales Echo-Gerät

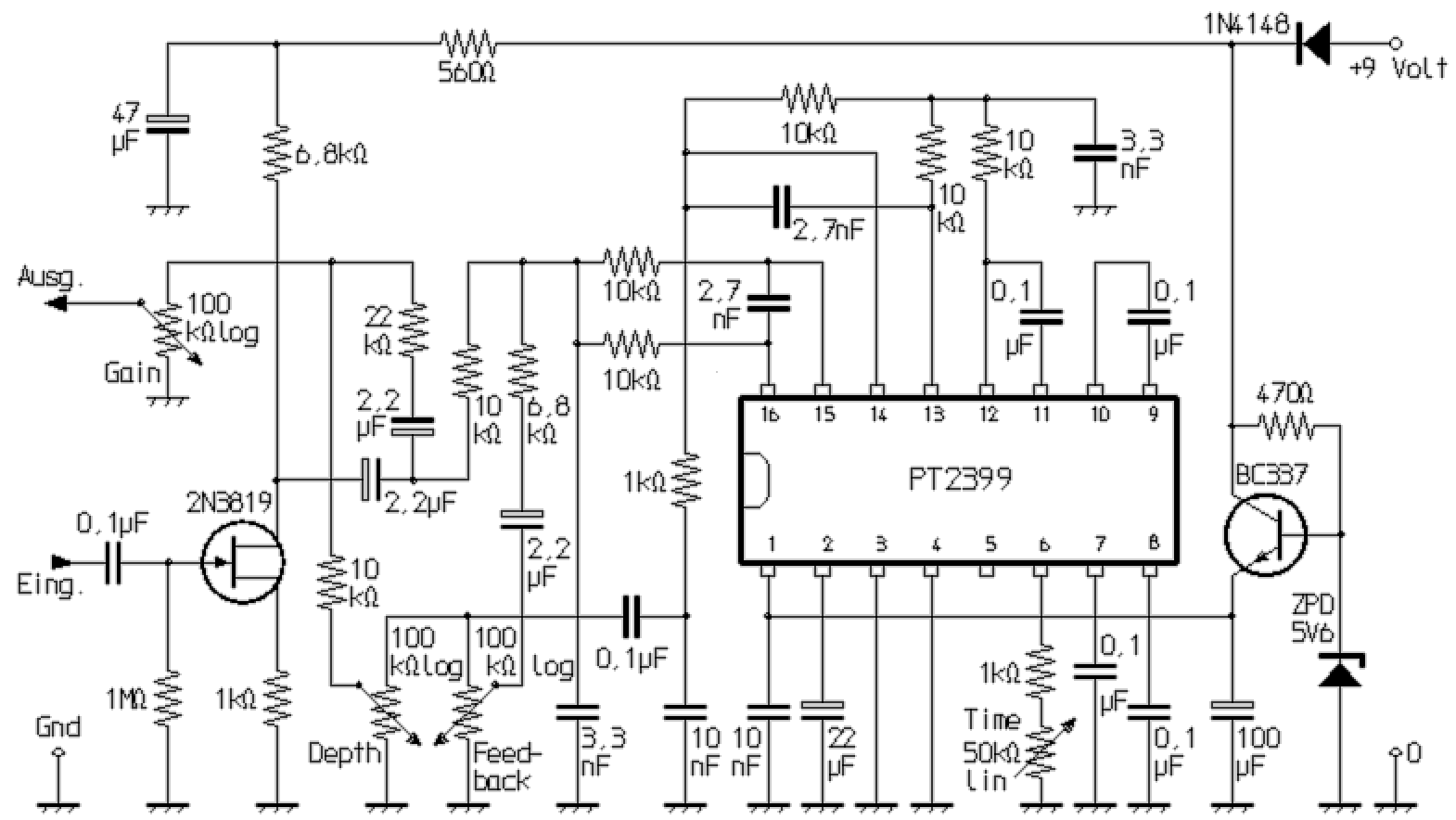
Mit dem integrierten Schaltkreis PT2399 lässt sich wie hier gezeigt ohne großen Aufwand ein digitales Echogerät aufbauen. Das IC enthält laut Datenblatt ein 44kbit-Ram mit AD- und DA-Wandler sowie den erforderlichen Takt-Generator. Es handelt sich also um ein echtes Digital-Echo, nicht um eine Verzögerungsschaltung in BBD-Technologie. Die Schaltung lässt sich zum Beispiel gut als Gitarren-Effektgerät einsetzen. Angenehm ist im Vergleich zu Analog-Delays in BBD-Technik der ruhige Sound dank des deutlich größeren Störabstandes (bis zu etwa 90 dB).

Der durch die FET-Eingangsstufe hochohmige Eingang sorgt in der gezeigten Schaltung für geringe Belastung des Pickups, so dass dieser seinen Klang voll entfalten kann. Wird der 1kΩ-Source-Widerstand mit einem Elko von z.B. 47µF überbrückt, erhöht sich die Eingangs-Empfindlichkeit, so dass z.B. auch ein Mikrofon angeschlossen werden kann. Wird in Serie zu diesem Elko ein Trimmpoti (z.B. 2,2kΩ) geschaltet, erhält man eine innerhalb gewisser Grenzen justierbare Eingangs-Empfindlichkeit. Der Ausgangs-Pegel kann mit dem Gain-Poti an den erforderlichen Wert angepasst werden. Echo-Lautstärke und Wiederholung lassen sich separat einstellen (Depth/Feedback). Außerdem ist die Echozeit in einem weiten Bereich einstellbar. Bei kleinen Zeiten ergeben sich hallähnliche Effekte.

Laut Datenblatt lässt sich eine Verzögerungszeit von 342 mSek. erzielen (K=1%). Unter Inkaufnahme eines noch hinnehmbaren Klirrfaktors lässt sich dieser Wert noch bis hin zu etwa 0,5 Sek. überschreiten. Solche Verzögerungszeiten konnte man früher nur mit Geräten erzielen, die sich einer Endlos-Tonbandschleife bedienten. Hier waren Klirrgrade von 10% keine Seltenheit und man musste sich mit einem deutlich kleineren Frequenzumfang begnügen. Die hier gezeigte Schaltung wurde nun eigentlich als Gitarren-Effektgerät dimensioniert. Mit Blick darauf, dass bei Gitarren-Lautsprechern oberhalb einer Frequenz von etwa 4 bis 5 kHz die Wiedergabe steil abfällt, sind die Tiefpässe für das Echo mit den 2,7nF-Kondensatoren dementsprechend ausgelegt. Für einen ausgewogenen Klang der Echos werden durch einen 0,1µF-Kondensator am Ausgang des PT2399 auch die Tiefen abgesenkt. Dies hat auch zur Folge, dass Mehrfach-Echos ähnlich wie bei einem Bandschleifen-Echo immer "dünner" werden. Bei dieser Dimensionierung lassen sich Echos klanglich deutlich vom Originalsignal unterscheiden, ein undifferenzierter "Klangbrei" wird vermieden. Auch in der Natur haben Echos praktisch nie den Klang von der ursächlichen Schallquelle. Insofern lässt sich diese Schaltung auch gut für andere Tonquellen einsetzen. Mit diesem eingeschränkten Frequenzband und einem 100kΩ-Poti mit parallelgeschaltetem 220kΩ-Festwiderstand zur Einstellung der Echozeit ("Time") lassen sich bei brauchbarer Qualität Verzögerungszeiten bis zu etwa einer Sekunde einstellen.

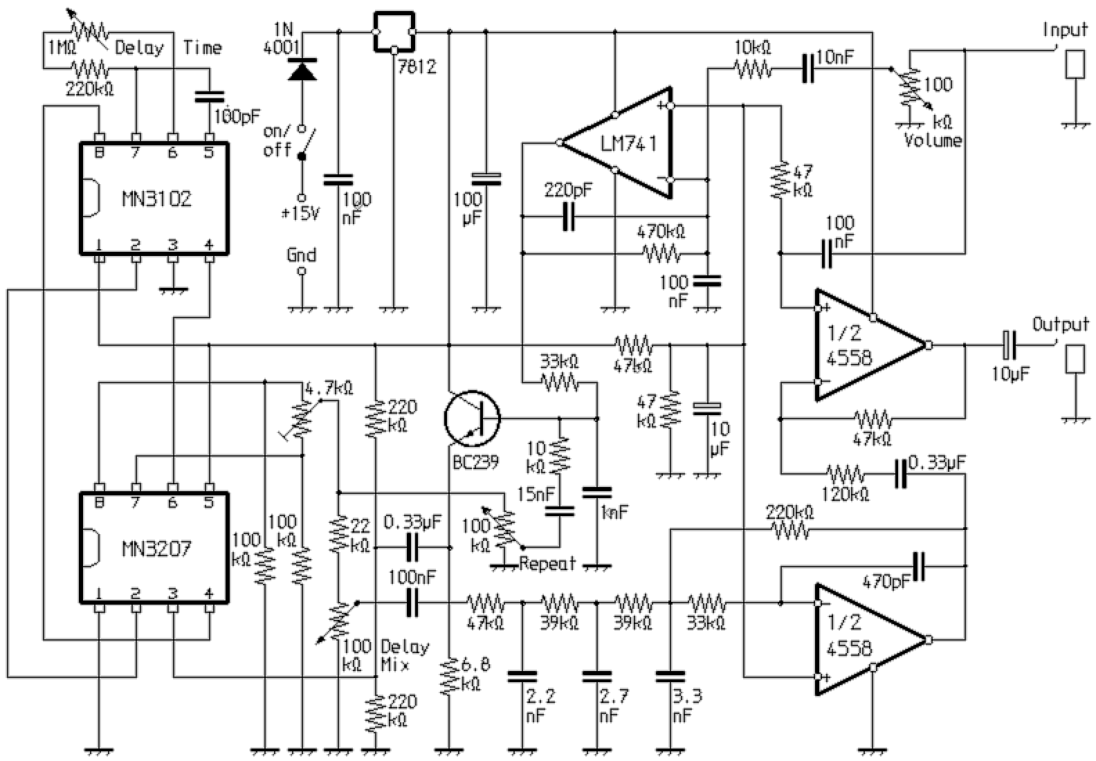
Ein analoges BBD-Echogerät (Bucket-Brigade-Device)

Hier die Schaltung von einem Analog-Delay, also einem einfachen Echogerät:

Es lassen sich Verzögerungszeiten von bis zu ca. 50mS einstellen. Für größere Werte kann anstelle des MN3207 auch ein MN3208 eingesetzt werden. Dieser hat jedoch ein anderes Gehäuse und Pinning. Noch größere Delay-Zeiten lassen sich durch Hintereinanderschalten mehrerer MN3208 erzielen.

Langsam arbeitende Signalgeneratoren

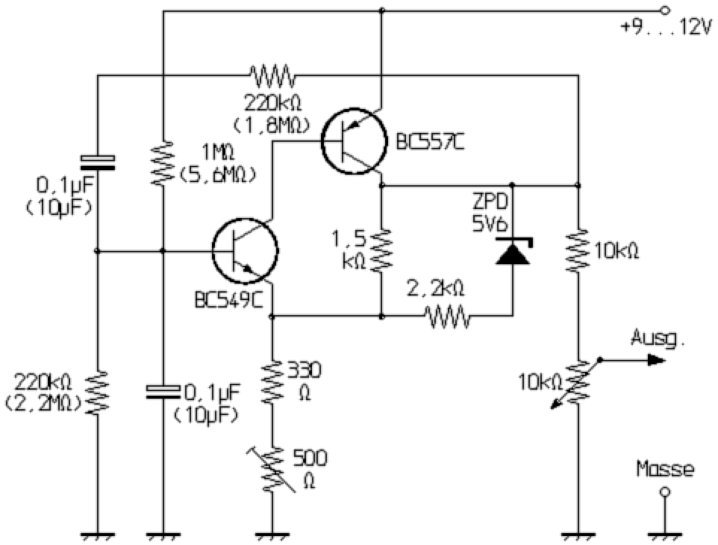
Sinus-Oszillator für Frequenzen unter 6,5 Hz

Dieser Sinus-Oszillator arbeitet mit einer Wienbrücke. Er eignet sich besonders gut für den Einsatz in Gitarren-Effektgeräten oder als Tremolo- oder Vibrato-Generator in elektronischen Musikinstrumenten.

Die erzeugte Frequenz von etwa 6,5 Hz eignet sich besonders gut für den Einsatz in einem Tremolo-Effektgerät. Die mit den in Klammern angegebenen Bauteilewerten erzeugte Frequenz von ca. 0,01 Hz eignet sich in Verbindung mit Flanger- bzw. Phaser-Effekten um Jet-Sounds zu erzeugen.

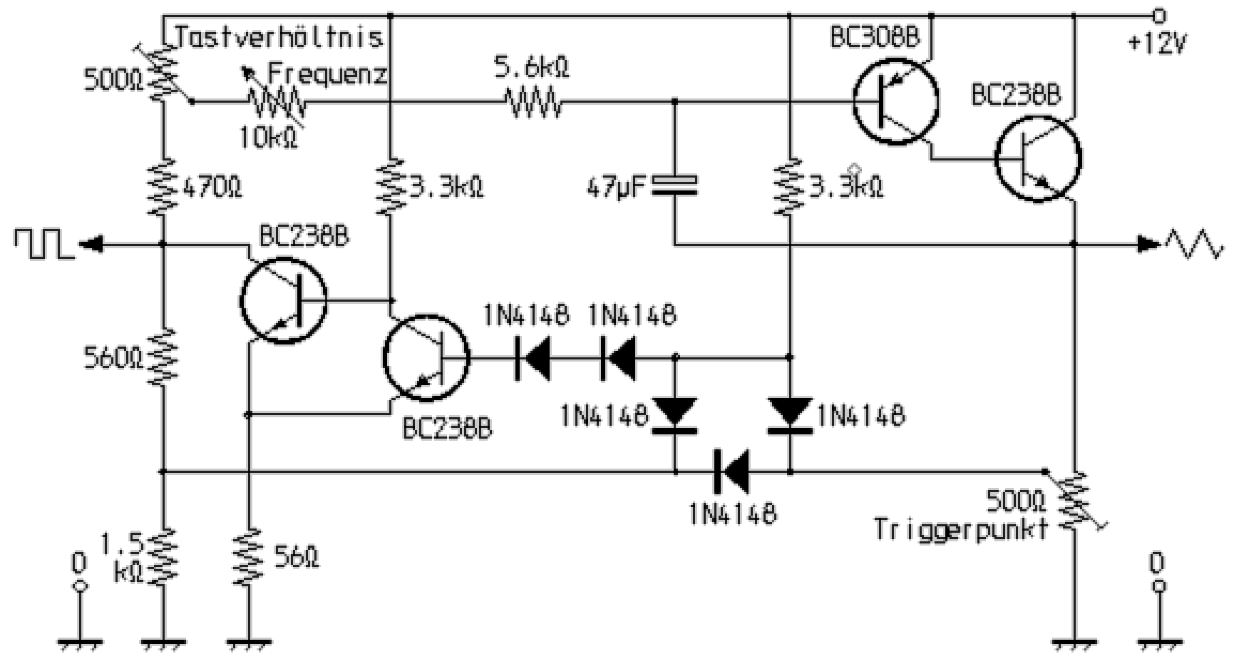
Langsamer Dreieck-Oszillator für 0,1 bis 10 Hz

Der hier gezeigte Generator nach dem Integrator-Trigger-Prinzip eignet sich zum Beispiel zum Einsatz in Gitarren-Effektgeräten (Flanger, Phaser, Chorus usw.), als LFO in elektronischen Musik-Instrumenten oder aber auch zum Einsatz in Mess-Geräten. Er arbeitet im Frequenzbereich von ca. 0,1Hz…10Hz.