+++ 73 DE DL4CS +++

Treble- und Fuzz-Booster mit Germanium-Transistoren

Ursprünglich wurden elektrische Gitarren eingesetzt, um eine größere Lautstärke erzielen zu können, wie mit ihren rein akustischen Vertretern. Mit ihrem Aufkommen konnte nun auch in großen Sälen das gesamte Publikum erreicht werden. In Jazz-Combos war es außerdem immer wieder ein Problem gewesen, dass sich die Gitarre gegen die von Haus aus lauteren anderen Instrumente meist nicht genügend durchsetzen konnte. Insbesondere die Blechblasinstrumente und das Schlagzeug ließen dem Gitarristen oft kaum eine Chance, sich im wahrsten Sinne des Wortes Gehör zu verschaffen. Außerdem eröffnete sich nun die Möglichkeit, die Gitarre auch als Melodie-Instrument einzusetzen. Von dieser Möglichkeit wurde etwa ab den 1940er Jahren für Melodie-Improvisationen vor allem in der Jazz-Musik Gebrauch gemacht.

Mit der seit Beginn der 1960er Jahre rasant zunehmenden Verbreitung der Transistoren, fand diese Technologie ab etwa Mitte der 1960er Jahre auch Einzug in die Musikelektronik. Transistoren waren zunächst noch sehr teuer und zunächst keinesfalls für die bei Gitarrenverstärkern geforderten hohen Leistungen geeignet. In der zweiten Hälfte der 1960er Jahre erfreuten sich vor allem transistorisierte Zusatzgeräte zunehmender Beliebtheit, die dazu bestimmt waren, zwischen Instrument und Verstärker eingefügt zu werden, um die Klangvielfalt der elektrischen Gitarre zu erweitern. Hier ging es also erstmals nicht mehr vorwiegend darum, die Lautstärke zu steigern, sondern durch Klangeffekte neue Ausdrucksformen zu ermöglichen. Bei diesen fast immer batteriebetriebenen Geräten handelte es sich zunächst im Prinzip um ein- oder zweistufige Verstärker, welche durch Übersteuerung oder durch Überbetonung eines Frequenzgebietes den Klang der Gitarre verfremdeten. Dem damaligen Stand der Technik entsprechend arbeiteten diese Geräte zunächst durchweg mit Germanium-Transistoren.

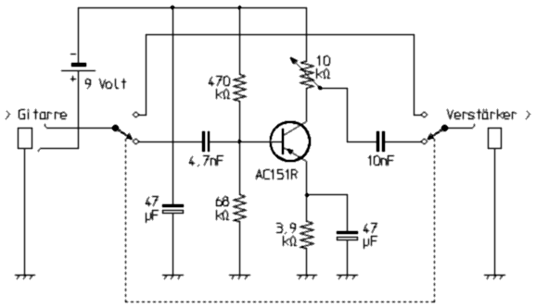
Brillianter Sound mit leichter Verzerrung durch den Treble-Booster

Erstmals wurde ein sogenannter Treble-Booster von der englischen Firma Dallas Musical Ltd. produziert und unter der Modellbezeichnung Rangemaster präsentiert. Gegen Ende der 1960er Jahre wurden solche oder ähnliche Geräte dann bereits von diversen Herstellern angeboten. Zunehmend eroberten hier nun auch japanische Hersteller den Markt. Als zu Beginn der 1970er Jahre Transistoren inzwischen für Hobby-Elektroniker zu erschwinglichen Preisen erhältlich waren, erschienen entsprechende Schaltvorschläge auch in Elektronik-Zeitschriften. Ich habe solche Schaltungen im Laufe der vielen Jahre mehrfach aufgebaut, ausgiebig getestet und auch zu verbessern versucht. Letztendlich bin ich aber immer wieder bei der hier gezeigten Schaltung gelandet, welche weitgehend jener entspricht, die im Rangemaster Verwendung fand.

Bei jener Schaltung handelt es sich im Prinzip um einem Vorverstärker, der infolge der kleinen Koppelkapazitäten an Ein- und Ausgang eine erhebliche Höhenanhebung bzw. eine Benachteiligung der tiefen Töne bewirkt. Zwischen Gitarre und Verstärker eingefügt, kommt es zu einer Übersteuerung und demzufolge zu einem hohen Obertonanteil. Obgleich die Gitarre sich nun sehr verzerrt anhört, lassen Akkorde sich deutlich und klar heraushören. Dass liegt daran, dass vor allem die Obertöne von der Verzerrung betroffen sind und so weitere Obertöne gebildet werden. Die Grundtöne werden hingegen weniger übersteuert und sind im Klangbild sehr präsent. Da die nichtlinearen Verzerrungen zum größten Teil durch Übersteuerung in der Vorstufe des Gitarrenverstärkers infolge der zusätzlichen Verstärkung des Treble-Boosters entstehen, funktioniert das am besten mit Röhren-Verstärkern. Der Grad der zusätzlichen Verzerrung wird mit dem 10kΩ-Potentiometer eingestellt. Alles anderen Einstellungen können wie gewohnt am Amp und an der Gitarre vorgenommen werden.

Obgleich ich ein Fan konventionell verdrahteter Schaltungen bin, widerspreche ich ausdrücklich "esotherischen" Behauptungen, dass ein handverdrahteter Treble-Booster besser klinge. Physikalisch und messtechnisch lässt sich das keinesfalls belegen. Man bedenke, dass im Gegensatz zu Röhrenschaltungen Ein- und Ausgangswiderstand dieser Schaltung in einer Größenordnung von nur wenigen Kilo-Ohm liegen. Nennenswerte Nebenschlüsse wegen mangelnder Isolation einer Leiterplatte sind also vollkommen ausgeschlossen. Auch sind bei so niedrigen Impedanzen sich im NF-Gebiet bemerkbar machende kapazitive Verkopplungen durch die Leitungsführung bestimmt nicht zu befürchten. Dennoch spricht bei solch einer einfachen Schaltung nichts dagegen, das Gerät mit herkömmlicher Verdrahtung und ohne Platine aufzbauen.

Im Gegensatz zu dem im Originalgerät verwendeten Transistor vom Typ OC44 oder OC71 verwende ich einen Transistor vom Typ AC151R. Klanglich macht das kaum einen hörbaren Unterschied, doch stört mich bei Verwendung der Originaltypen das damit einhergehende starke Eigenrauschen der Schaltung. Der AC151R wurde für den Einsatz in Vorverstärkern großer Eingangsempfindlichkeit, etwa für magnetische Schallplatten-Abtastsysteme oder Mikrofon-Vostufen entwickelt und ist einer der rauschärmsten NF-Typen aus der Germanium-Ära. Trotz Verfügbarkeit wesentlich rauschärmerer Typen, ist die Verwendung von Silizium-Transistoren nicht empfehlenswert. Hier gibt es nämlich deutliche Einbußen des Vintage-Sounds infolge der von den Originaltransistoren deutlich abweichenden Kennlinien.


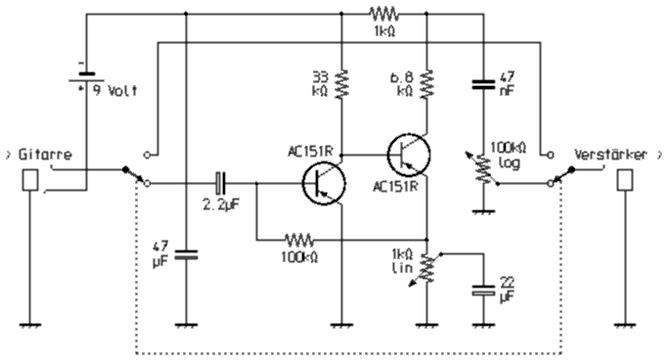
Extrem verzerrter und obertonreicher Sound mit dem Fuzz-Booster

Mindestens ebenso verbreitet wie der Treble-Booster war der Fuzz-Booster. Hier handelt es sich um einen zweistufigen galvanisch gekoppelten Verstärker. Die Schaltung hat durch gleichstrommäßige Gegenkopplung einen weitgehend von der Umgebungstemperatur unabhängigen stabilen Arbeitspunkt. Jene Grundschaltung war unter anderem für Mikrofonvorverstärker sehr gebräuchlich. Ich nehme an, dass ihr Einsatz als Gitarrenverzerrer zustande gekommen ist, weil ein Gitarrist und Tüftler sein Instrument an den Mikrofoneingang einer transistorisierten Gesangs-Verstärkeranlage angeschlossen hatte und das Klang-Ergebnis interessant fand...

Die gezeigte und von mir ebenfalls mehrmals aufgebaute Schaltung eines Fuzz-Boosters erzeugt je nach Einstellung einen extrem übersteuerten und obertonreichen Sound. Aus Gründen, wie beim Treble-Booster dargelegt, habe ich mich auch hier für die Verwendung der rauscharmen Germanium-Transistoren vom Typ AC151R entschieden. Insbesondere für den eingangsseitigen Transistor ist diese Wahl empfehlenswert. In Bezug auf die Obertonverteilung erinnert der Klangcharakter der über den Fuzz-Booster angeschlossenen Gitarre zuweilen an jenen von Trompeten. Der Grad der Verzerrung lässt sich durch das 1kΩ-Potentiometer beeinflussen, indem bei maximaler Einstellung die Gegenkopplung für die Signal-Wechselspannung über den 22µF-Elko komplett kurzgeschlossen und damit vollständig aufgehoben wird. Bei minimaler Einstellung wird das Signal hingegen stärker gegengekoppelt. Obwohl die Verzerrung sich mit dem Poti zurücknehmen lässt, ist die Schaltung für leicht angezerrte "Crunch"-Sounds ungeeignet. Ein Grund ist, dass mit dieser Anordnung keine weich einsetzende Übersteuerung zu erreichen ist. Hinzu kommt, dass sämtliche Frequenzanteile gleichermaßen übersteuert werden. Neben Obertonbildung kommt es infolgedessen zu kräftigen Intermodulationen, woduch beim Spielen von Akkorden jede Menge unharmonischer Frequenzen gebildet werden und sich die einzelenen am Akkord beteiligten Töne folglich kaum noch heraushören lassen. Das Gerät eignet sich somit vor allem für das Lead-Gitarrespiel und spezielle Effekte sowie gegebenenfalls noch für aggressive Rhythmus-Sounds mit Power-Chords.

Ein Kombinationsgerät aus Treble- und Fuzz-Booster

Bei beiden Effekten kann jeweils mittels eines zweipoligen Umschalters der Effekt mittels "Bypass" ausgeschaltet werden. Das Gitarrensignal wird dann jeweils an der Schaltung vorbeigeführt und bleibt vollkommen unbeeinflusst. Auf einen Ein/Aus-Schalter kann verzichtet werden, wenn eingangsseitig eine Stereo-Klinkenbuchse benutzt wird. Der Pluspol von der Batterie (hier Masse!) wird an den Kanal der Stereobuchse angeschlossen, der bei eingesteckten Monosteckern Verbindung zum Steckerschaft hat. Bei angeschlossenem Gitarrenkabel ist die Stromzufuhr eingeschaltet. Wird der Stecker herausgezogen, ist das Gerät ausgeschaltet.

Zuletzt habe ich beide Effekte als Kombinationsgerät zusammen in das gezeigte Gehäuse eingebaut. In der Reihenfolge ist der Treble-Booster schaltungsmäßig vor dem Fuzz-Booster angeordnet. Beide Effekte lassen sich per Bypass unabhängig voneinander zu- und abschalten. Das Gehäuse im Vintage-Design entstand durch miteinander verleimte Hartfaserplatten, bei denen die Verbindungsstellen durch dünne Rechteckstäbe verstärkt sind. Jene erhält man als Recycling-Artikel durch Einsammeln verbrauchter Sylvester-Raketen. Die Gehäusekanten wurden zunächst mit einem Bandschleifer und anschließend mit einer Feile sorgfältig abgerundet. Nach Lackierung mit Hammerschlag-Effektlack macht das ganze optisch einen sehr metallischen Eindruck. Unterstützt wird die Vintage-Optik durch die verwendeten Chickenhead-Knöpfe. Zur Abschirmung gegenüber Störfeldern ist das Gehäuse innenseitig auf ganzer Fläche mit metallischer Klebefolie ausgekleidet. Jene ist elektrisch mit dem Pluspol der Batterie verbunden. Mit dem Schiebeschalter kann auf Betrieb aus externer Stromversorgung (z.B. Netzteil) umgeschaltet werden.