+++ 73 DE DL4CS +++

Selbst gebauter Hybrid-Gitarrenverstärker

Die erste Versuchsschaltung für einen Gitarrenverstärker, die ich tatsächlich zum Funktionieren brachte, arbeitete in den Vorstufen mit einer ECC83 aus einem defekten Tonbandgerät. In der Endstufe verwendete ich eine EL84 aus einem alten Radio. Die zwei Triodensysteme im Vorverstärker boten mehr Verstärkung und erlaubten das Einfügen eines richtigen Klangregelnetzwerkes. Das ergab insgesamt einen deutlich besseren Sound, wie ein Röhrenradio mit einstufigem Vorverstärker mit dem Triodensystem einer EABC80 und einer einfachen Tonblendenschaltung zur Klangeinstellung.

Zu meiner Überraschung tauchten Jahre später, nämlich in den 1980er und 1990er Jahren zunehmend Bauvorschläge für ganz ähnliche Verstärker auf, vor allem gedacht zum Üben für zu Hause. Inzwischen werden Geräte dieser Art ja von diversen Herstellern produziert, als Übungsverstärker oder aber auch per Mikrofonabnahme für den Einsatz im Studio oder mit PA geeignet. Üblich sind dabei mit Endröhren wie 6BQ5, 6V6 oder EL84 wieder Leistungen von etwa 5 Watt. Für sich allein reicht die Leistung solcher Verstärker für den Bühneneinsatz natürlich nicht. Meine Schaltung entwickelte ich zunächst weiter, indem ich eine Dreiband-Klangregelung einführte. Dabei verwendete ich weder die Anordnung und Dimensionierung aus den Fender- noch aus den Marshall-Verstärkern, heute meist als American bzw. British EQ bezeichnet. Mir selbst sagt meine aus etlichen Versuchen hervorgegangene Dreiband-Klangregelung bezüglich der Vielfalt möglicher Klangfarben nämlich mehr zu. Andere mögen das, weil ungewohnt, möglcherweise anders empfinden.

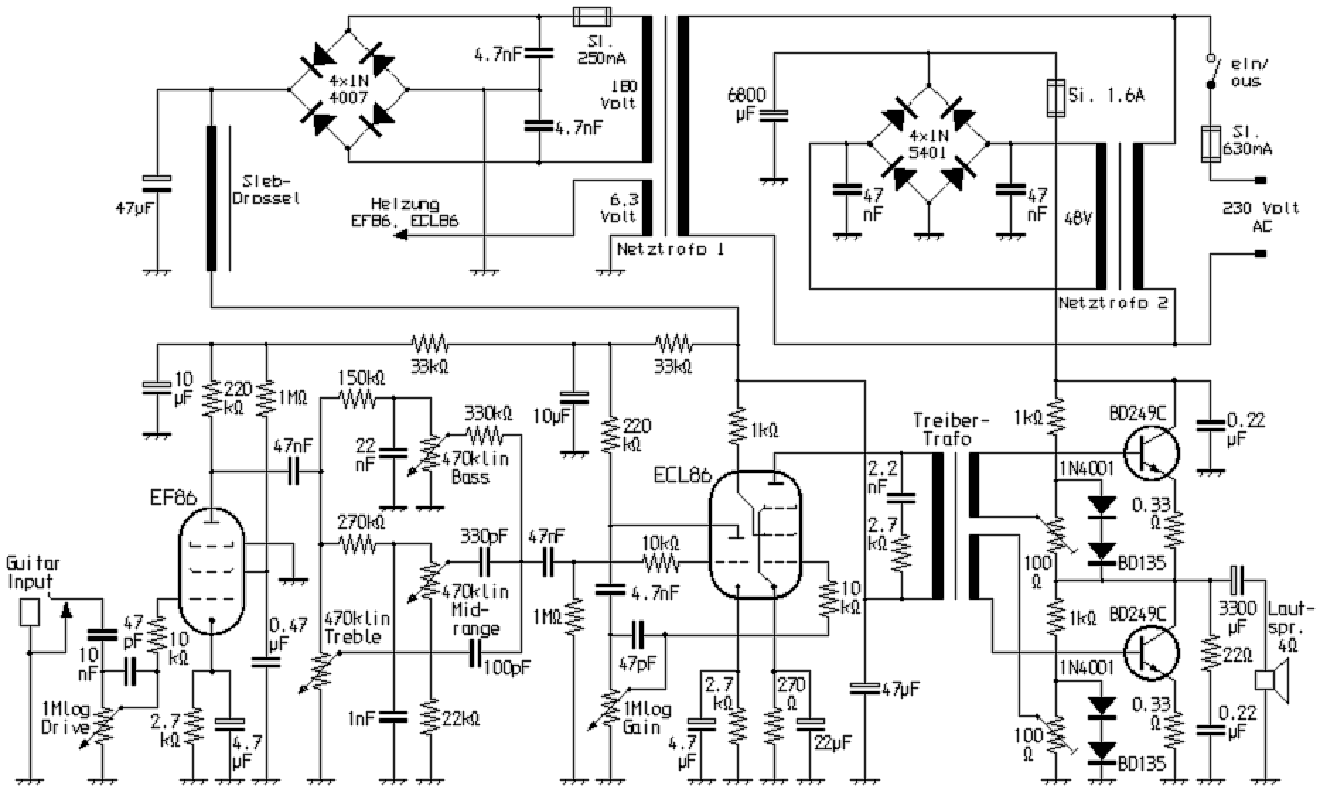
Jene Klangregelung habe ich Anfang der 1980er Jahre dann auch in einem Selbstbau-Gitarrenverstärker mit Röhren-Vorverstärker und Transistor-Endverstärker verwendet. Letzterer war ein fertig aufgebauter 120-Watt-Endstufen-Block des ELA-Herstellers Franz Grigelat, basierend auf den Applikations-Schaltungen von Siemens. Für mehr Gain arbeitete meine Vorstufe nun mit einer Pentode vom Typ EF86. Darauf folgte ein Triodensystem einer ECC83, für das dann eine satte Übersteuerung eingestellt werden konnte. Über das besagte Klangregelnetzwerk schloss der Vorverstärker mit einer Kathodenfolger-Stufe mit dem zweiten Triodensytem der ECC83 zur Anpassung an den Endverstärker ab. Dazwischen lag noch das Master-Gain-Poti. Dieser als Topteil ausgeführte Gitarrenamp klang trotz Transistor-Endstufe fast wie ein Vollröhren-Verstärker. Die Leistung bzw. Lautststärke war absolut bühnentauglich. Zu dieser Zeit kannte man vor allem noch Konstruktionen mit Transistor-Vorverstärker und Röhren-Endstufe, wie sie vor allem in Dynacord-Geräten zu finden waren. So löste mein umgekehrter Aufbau mit Röhren-Vorverstärker und Transistor-Endstufe zunächst mancherorts auch verständnisloses Kopfschütteln aus. Heute ist das aber eigentlich nichts ungewöhnliches mehr. Es gibt inzwischen viele Transistor-Verstärker mit Röhrenvorstufe. Für mein Empfinden führen jedoch Anordnungen, bei denen sich im Vorverstärker lediglich eine "Alibi-Röhre" befindet, nicht einmal annähernd zu einem Sound, der einem Vollröhrenamp ähnelt. Es geht dabei wohl vor allem darum, solche Geräte dann als Röhrenverstärker vermarkten zu können.

Dennoch war aber auch an meinem Verstärker immer noch irgend etwas anders, als bei einem Vollröhren-Verstärker. Es lässt sich mit Worten schlecht beschreiben und betrifft weniger die Klangfarbe. Es war einfach ein etwas anderes Gefühl, wenn man die Saiten anschlägt, wohl eine weniger direkte Ansprache. Weil es an der starken Gegenkopplung des Transistor-Endverstärkers gelegen haben dürfte, kam ich auf die Idee, die finale Leistungsverstärkung nur noch einer einstufigen Gegentakt-Ausgangsstufe mit Transistoren zu überlassen. Ich übernahm dabei die Eingangsstufe mit der EF86, gefolgt vom Triodensystem einer ECL86 für die zweite Vorstufe. Das eigentlich als Endstufe vorgesehene Pentodensystem der ECL86 fungierte nun nur noch als Treiberstufe. Mit der ECL86 lässt sich nämlich nur eine Ausgangsleistung von ca. 4 Watt erzeugen. Man wäre hier also sonst wieder nur in der Leistungsklasse eines Übungsverstärkers. Jene Leistung genügt aber, um mit der Ausgangsstufe, die wie bei meinem Solid-State-Amp geschaltet ist, nun auf Leistungen in der Größenordnung von bis etwa 100 Watt zu kommen - hinreichend kräftige Leistungstransistoren vorausgesetzt.

Mit der so entstandenen Schaltung lässt sich bei ausgesprochen geringem schaltungstechnischen Aufwand ein Gitarrenverstärker realisieren, der sich durch nahezu unverfälschten Röhrensound auszeichnet und dabei zugleich eine bühnentaugliche Leistung zu liefern in der Lage ist. In der angegebenen Dimensionierung leistet der Verstärker über 50 Watt RMS und je nach Beschaffenheit des 48-Volt-Netztrafos Musikleistungen bis etwa 100 Watt. Die 4-Ohm-Last ergibt sich beispielsweise durch zwei parallel geschaltete Lautsprecher mit jeweils 8 Ohm Impedanz. Mit zwei 12-Zoll-Typen lässt sich eine sehr gute Lautstärke erzielen. Abgesehen von einer Verbesserung des Dämpfungsfaktors verhält sich die Transistorstufe nahezu klangneutral. Die Pentoden-Eingangsstufe liefert eine große Verstärkung, so dass genügend Reserve für angezerrte bzw. verzerrte, aber immer echte Röhrensounds vorhanden ist! Mit dem Gain-Regler wird die Aussteuerung des wie bereits angesprochen als Treiber benutzten Pentodensystems der ECL86 eingestellt. Mit zunehmender Lautstärke kommte es dann zu einer echten Röhrenendstufen-Verzerrung im Pentodensystem der ECL86. Der aus Sicht von Hifi-Fans eigentlich bessere Dämpfungsfaktor der Transistor-Ausgangsstufe führt allerdings dazu, dass spezielle Lautsprechereigenschaften weniger zum Klang beitragen, obwohl gerade das bei speziellen Gitarrenlautsprechern erwünscht ist. Abhilfe schafft hier ein am Verstärkerausgang eingefügter Anpassungsübertrager für Ela-Verstärker, der dann zusätzlich die Möglichkeit bietet, auch bei unterschiedlichen Lautsprecherimpedanzen (z.B. 4, 8 der 16 Ohm) die maximale Ausgangsleistung zu erhalten. Bei leichter Unterdimensionierung eines solchen Übertragers erhält man bei hohen Leistungen außerdem Sättigungsverzerrungen, welche eine weitere klangliche Annäherung an einen echten Vollröhrenverstärker bewirken.

Der Treibertrafo lässt sich durch Umbau eines Ausgangs-Trafos aus einem Röhrenradio mit Eintakt-Endstufe für einen 5-Ohm-Lautsprecher gewinnen, wie er unten gezeigt ist. Zunächst werden die Drähte von der Anschlussleiste abgelötet und dann der Haltebügel entfernt. Die E-Bleche des EI-Kerns müssen nun aus dem Wickelörper entnommen werden. Dann kann die immer ganz außen liegende Sekundär-Wicklung abgewickelt werden. Anschließend wird sie exakt zweigeteilt wieder aufgewickelt. Besteht sie also z.B. aus 120 Windungen, so werden anschließend zweimal 60 Windungen aufgebracht. Beim Anschließen ist zu beachten, dass diese Wicklungen die beiden Transistoren, die übrigens gut gekühlt werden müssen, gegenphasig ansteuern.

 

Bei den mit BD135 bezeichneten Dioden handelt es sich um Transistoren eben dieses Typs, die zur Temperaturstabilisierung mit am Endstufen-Kühlkörper festgeschraubt werden und von denen lediglich die Basis-Emitter-Diodenstrecke angeschlossen wird. Um die Transistorstufe ohne Gegenkopplung hinreichend verzerrungsarm betreiben zu können, muss sie sehr genau justiert werden. Man stellt zunächst beide 100-Ohm-Trimmer so ein, dass kein Ruhestrom fließt. Dann dreht man sie wechselweise Stück für Stück auf, bis sich ein Ruhestrom von bis zu etwa 100 Milliampere ergibt. Der beste Wert für den Ruhestrom ist gegeben, wenn die Endstufe auch bei kleiner Aussteuerung gerade eben nicht mehr verzerrt. Dafür muss zugleich am Kollektor des unteren Transisors dann gegen Masse die halbe Spannung anliegen, wie am Kollektor des oberen Transistors. Die Transistoren müssen außerdem auf möglichst gleichen Stromverstärkungs-Faktor selektiert sein!