Ein selbst gebauter Transistor-Gitarrenverstärker
Mit Volltransistor-Gitarrenverstärkern, oft auch als Solid-State-Amps bezeichnet, lassen sich durchaus Sounds erzeugen, die an Vintage-Verstärker der 1960er Jahre erinnern. Ihr Klangcharakter wird aber immer anders sein, als der von Röhrenverstärkern. Dabei ist es nochmals ein Unterschied, ob ein Solid-State-Amp mit einzelnen Transistoren bestückt ist oder ob er mit Operationsverstärkern arbeitet. Jene enthalten umfangreiche Innnenschaltungen mit einer Vielzahl von Transistoren, die mit hohen Gegenkopplungsfaktoren betrieben werden. Bei mit einzelnen Transistoren arbeitende Verstärker sollte für ein lebendiges Klangbild wegen der begrenzten Aussteuerbarkeit der Transistorstufen besondere Aufmerksamkeit auf den Pegelplan gerichtet werden. Für unverzerrte Sounds sollten möglichst viele an der Verstärkung beteiligte Stufen gerade soweit ausgesteuert werden, dass sich nur in den Spitzen kaum zu bemerkende Verzerrungen ergeben. Für angezerrte und verzerrte Sounds sollten möglichst mehrere Stufen in die Übersteuerung gebracht werden.
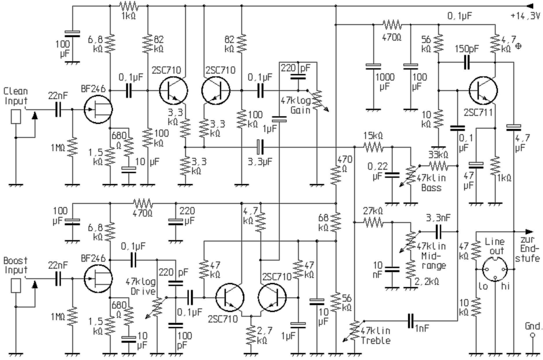
Unter diesen Gesichtspunkten habe ich den hier vorgestellten Gitarrenverstärker entworfen. Ziel war es dabei nicht, einen Verstärker zu bauen, der den Klang irgendeines anderen Gerätes kopiert. Nach dem Bau diverser Röhrenverstärker beabsichtigte ich, nun einen Verstärker mit Transistor-Bestückung zu bauen. Dennoch sollte er einen ganz eigenen Klang bekommen, der an die 1960er Jahre erinnert. Dazu wurde er mit voller Absicht völlig anders geplant, wie ein HiFi-Verstärker. Ohne sich vorzunehmen, kompromisslos den Klang eines Röhrenverstärkers zu imitieren, wurde beim Schaltungskonzept vieles von solchen aufgegriffen. Auf Gegenkopplungen wurde daher weitestgehend verzichtet. Deshalb kam der Einsatz von ICs und insbesondere Operations-Verstärkern nicht in Frage. So entstand ein Gerät, welches vor allem sehr lebendige Clean-Sounds hervorbringt. Leicht angezerrte Sounds über den Boost-Kanal überzeugen vor allem bei großen Lautstärken, wenn also auch bereits leichte Endstufen-Verzerrungen auftreten. Die klangliche Musikalität kommt insgesamt nahe an Röhrenverstärker heran.

Um bei möglichst kleinen Aufwand eine hohe Eingangsimpedanz zu erzielen, sind die Eingangsstufen mit Feldeffekt-Transistoren aufgebaut. So kommt es zu einer geringen Bedämpfung der Gitarren-Pickups und der Klangcharakter des benutzten Instruments kann sich voll entfalten, Tonabnehmer-Resonanzen gehen in das Klangbild mit ein.

Im Boost-Kanal schließt sich ein Differenzverstärker an, der bei Übersteuerung eine sehr weiche Begrenzung liefert. Die Übertragungskennlinie hat dabei infolge der Eigenschaften bipolarer Transistoren keine Ähnlichkeit mit der von Röhren. Die Signale vom Clean- und vom Boost-Kanal werden in einer Mischstufe zusammengeführt und gelangen an einen der Röhrentechnik entlehnten passiven Dreiband-Klangregler. Über eine Transistorstufe zum Ausgleich der Pegelverluste im Klangregler gelangt das Signal zur Endstufe. An einer dreipoligen DIN-Buchse kann das Signal von der Vorstufe mit zwei unterschiedlichen Pegeln abgezeigt werden. So lässt sich der Verstärker auch als reiner Gitarren-Vorverstärker einsetzen bzw. kann direkt mit einer PA verbunden werden.

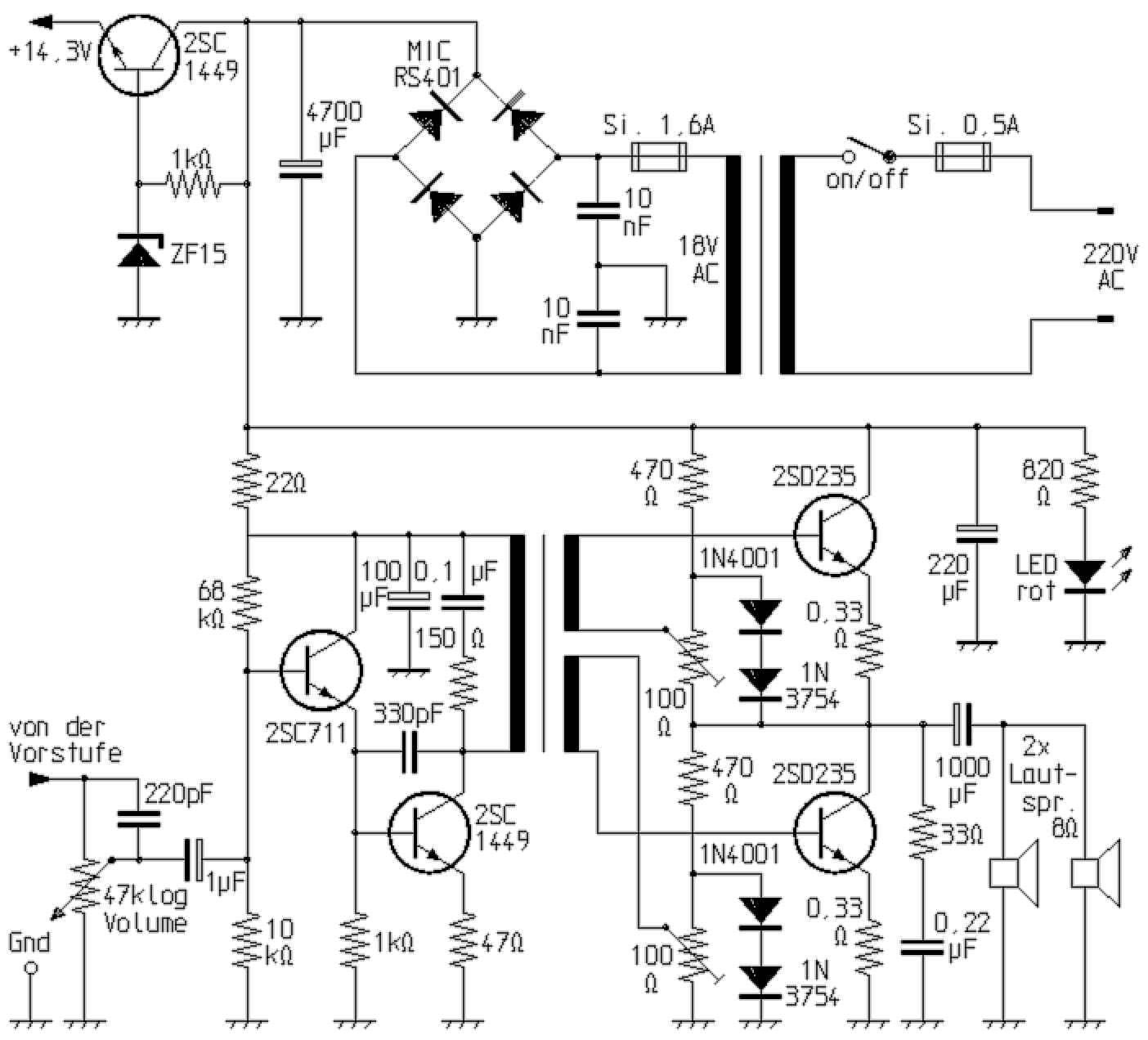
Am Eingang der Endstufe befindet sich der (Master-) Volume-Regler. Mit Ausnahme der Stromgegenkopplung in der Treiberstufe arbeitet auch die Endstufe praktisch völlig ohne Gegenkopplung. Die Eigenschaften des Treiber-Transformators tragen infolgedessen nicht unerheblich zum Klangbild bei. Mit Ausnahme der unsymmetrischen Ankopplung der Lautsprecher ist die Gegentakt-Leistungsstufe wie auch bei Röhrenverstärkern streng symmetrisch aufgebaut. Im Gegensatz dazu aber als Serien- und nicht als Parallel-Gegentaktverstärker. Die Dioden vom Typ 1N3754 haben Transistorgehäuse und sind zur thermischen Stabilisierung des Ruhestroms mit Kühlschellen mit an den Kühlkörper der Endstufen-Transistoren geschraubt.
Das Netzteil weist keinerlei Besonderheiten auf. Die Vorstufe erhält ihre Stromversorgung über eine einfache Transistor-Stabilisierung. Dies verbessert den Störsignalabstand und verhindert Schwingneigung.

Das Gehäuse wurde aus Spanplatten-Zuschnitten aus dem Baumarkt zusammengeleimt. Anschließend wurde es mit Acryl-Lack auf Wasserbasis angepinselt. Als Kantenschutz dienen Aluminium-L-Profile aus dem Baumarkt. Die aus der Sprühdose lackierte Aluminium-Frontplatte ist mit Anreibe-Buchstaben und -Symbolen beschriftet. Anschließend wurde Fixierlack aufgebracht.
Bei den Lautsprechern handelt es sich um sehr alte Alnico-Breitbandlautsprecher, welche dem Klangbild zusätzlich einen eigenen Charakter geben.