+++ 73 DE DL4CS +++

Ein Stereo-Mischverstärker für Netz- und Batterie-Betrieb

Der hier vorgestellte Selbstbau-Mischverstärker leistet maximal ca. 2x40 Watt. Er ist für 230-Volt-Netzbetrieb und zum Anschluss an 12-Volt-Bordnetze geeignet. Es sind vier mischbare Stereo-Eingänge vorhanden, an die z.B. Keyboards, Ausgänge von Stereo-Gitarren Effektgeräten, MP3-Player oder Notebooks angeschlossen werden können. Er eignet sich damit gut für Fielddays, Outdoor-Partys und Straßenmusik-Aufführungen. Durch Anschluss eines oder mehrerer Mikrofon-Vorverstärker kann das Gerät auch als Karaoke-Verstärker eingesetzt werden. Im Gerät ist genügend Platz vorhanden, um solche gegebenfalls noch einzubauen.

 

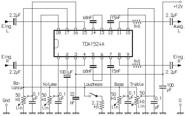
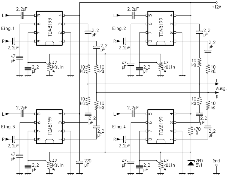
Der Verstärker gliedert sich neben Stromversorgungs-Teil und Anzeigeanheit im wesentlichen in drei Funktionseinheiten, und zwar dem Vierkanal-Stereo-Mischpult mit vier Stück TDA8199, dem Klang-Einsteller mit dem integrierten Schaltkreis TDA1524A und der Stereo-Endstufe mit dem IC TDA8560Q.

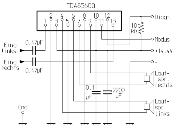
Durch Verwendung des für den Car-Hifi-Bereich konzipierten integrierten Schaltkreises TDA8560Q ist der Schaltungsaufwand für die Endstufe ausgesprochen gering, zumal darin beide Stereo-Kanäle enthalten sind. Die erzielbare Ausgangsleistung beträgt 25 Watt an 4Ω und sogar 40 Watt an 2Ω pro Kanal. Dabei muss das IC an einem großen Kühlkörper montiert sein.

 

Bemerkenswert ist, dass diese Leistung bei der vergleichsweise kleinen Betriebsspannung von nur 14,4 Volt erreicht wird. Möglich ist dies durch Endstufen-Brückenschaltungen. Zu beachten ist dabei, dass die Lautsprecher deshalb erdfrei angeschlossen werden müssen. Durch die kleine Versorgungsspannung kann der Verstärker auch mit Akkus betrieben werden. Vorteilhaft ist auch die hohe Betriebs-Sicherheit, denn das IC ist mit einer Kurzschluss- und Übertemperatur-Schutzschaltung versehen.

Clipping-Betrieb bzw. Übertemperatur können über den digitalen Diagnose-Ausgang (Pin 12) ausgelesen werden. Wenn Pin 11 nicht an Plus liegt, schaltet die Endstufe auf Standby-Betrieb. Dadurch kann über ein einfaches RC-Glied eine elektronische Einschalt-Verzögerung realisiert werden. Dazu ist lediglich ein Widerstand zwischen Pin 11 und Plus zu schalten, sowie ein Elko von Pin 11 nach Minus. Mit einem 10kΩ-Widerstand und einem 100µF-Elko liegt die Zeitkonstante bei einer Sekunde. Mit in etwa dieser Verzögerung schaltet sich die Endstufe dann sanft und ohne störendes Knacken ein.

 

Mit dem TDA1524A als Steuereinheit für die Bass-, Höhen-, Volume- und Balance-Einstellung konnte auch hier der Aufwand klein gehalten werden. Vorteilhaft ist bei dieser Schaltung, dass nur Mono-Potis mit linearer Einstell-Charakteristik benötigt werden. Außerdem ist der Verdrahtungs-Aufwand zur Frontplatte minimal. Da die Einstellungen ausschließlich über Steuer-Gleichspannungen erfolgen, brauchen die Leitungen nicht abgeschirmt werden.

Das IC bietet auch die Möglichkeit einer Kontur/Loudness-Funktion (gehörrichtige Lautstärke), von der im vorhandenen Gerät aber kein Gebrauch gemacht wird. Der Einstell-Umfang für die Tiefen liegt im Bereich von -19 bis +17dB. Die Höhen lassen sich in einem Bereich von ± 15dB verstellen.

Die Verstärkung der Klangeinstell-Baugruppe beträgt bei voll aufgedrehter Lautstärke 21,5dB (Klangregler in Mittenstellung). Weil diese Verstärkung im vorhandenen Konzept nicht benötigt wird und die Klangeinsteller-Baugruppe einen für die Endstufe zu hohen Ausgangspegel liefert, sind zwischen Klangeinstell-Einheit und Endstufe, wie auf dem Foto zu sehen, einstellbare Abschwächer eingefügt. Vor dem Klangeinsteller geschaltet, wäre sein Dyamikbereich nicht voll ausgeschöpt, was letztlich zu einem schlechterem Signal-Rauschverhältnis führen würde. Wie sich aus der Schaltung ergibt, ist der Abschwächer abgleichbar, so dass sich beide Verstärkerkanäle auf exakt gleiche Verstärkung justieren lassen (Balance-Einsteller in Mittelstellung).

 

Bei der Konzeption der Pegelanzeige war die Brückenschaltung der Endstufe zu berücksichtigen, weil dadurch keine der beiden Lautsprecherklemmen mit Masse in Verbindung steht. Bei der verwendeten Schaltung ist die als Anzeigegleichrichter geschaltete Diode hochhohmig mit den Lautsprecherklemmen verbunden, so dass nachteilige Auswirkungen in Bezug auf den Klirrfaktor zu vernachlässigen sind. Die Leitungen von den Endstufen-Ausgängen zur Anzeigeplatine sind verdrillt. Durch diese Maßnahme wird vermieden, dass sie quasi als Antennen wirken und so über die Verdrahtung auf die Endstufen-Eingänge zurückwirken könnten, was hochfrequente Schwingungen zur Folge hätte.

Die Anzeigeinstrumente sind mit farbigen Leuchtdioden beleuchtet, wodurch sich ein größerer Farbkontrast ergibt. Die für solche Anzeigen gebräuchliche Beleuchtung mit Glühlämpchen schied aus, da ein unnötig hoher Stromverbrauch mit Blick auf den Batteriebetrieb vermieden werden sollte. Die Leuchtdioden werden in üblicher Weise mit Vorwiderständen an der internen 12-Volt-Versorgungsspannung betrieben.

Der in der Mischer-Einheit verwendete Schaltkreis TDA8199 wurde eigentlich zur Lautstärke-Einstellung in TV-Empfängern entwickelt. Er ist zweikanalig, also für Stereo gedacht und wird hier somit jeweils pro Mischkanal einmal benötigt. Folglich wird er für die vorhandenen vier Mischerkanäle insgesamt vier mal benötigt. Die Mischerschaltung muss recht hochohmig abgeschlossen werden, eine Bedingung, die von der direkt nachgeschalteten Baugruppe mit dem TDA1524A erfüllt wird.

Ein TDA8199 enthält zwei spannungsgesteuerte Verstärker, deren Verstärkung synchron über eine Steuer-Gleichspannung im Bereich von ca. 0 bis 5 Volt eingestellt werden kann. Dadurch werden zur Pegelsteuerung beider Stereo-Kanäle auch hier jeweils lediglich einfache Mono-Potentiometer mit linearer Charakteristik benötigt. Dabei wird ein exzellenter Gleichlauf erzielt. Außerdem werden von den Potis verursachte Kratzgeräusche unterdruckt, da sie nicht im Signalweg liegen. Ferner vereinfacht sich die Verdrahtung durch die gleichspannungsmäßige Pegelsteuerung erheblich. Zur Frontplatte müssen daher nur die 5V-Leitung, die Masseleitung und vier einadrige Leitungen für die einzelnen Kanäle zu den Potis geführt werden. Auch hier wird keinerlei Abschirmung benötigt.