+++ 73 DE DL4CS +++

Ein einfacher Stereo-Vorverstärker mit Klangregelung

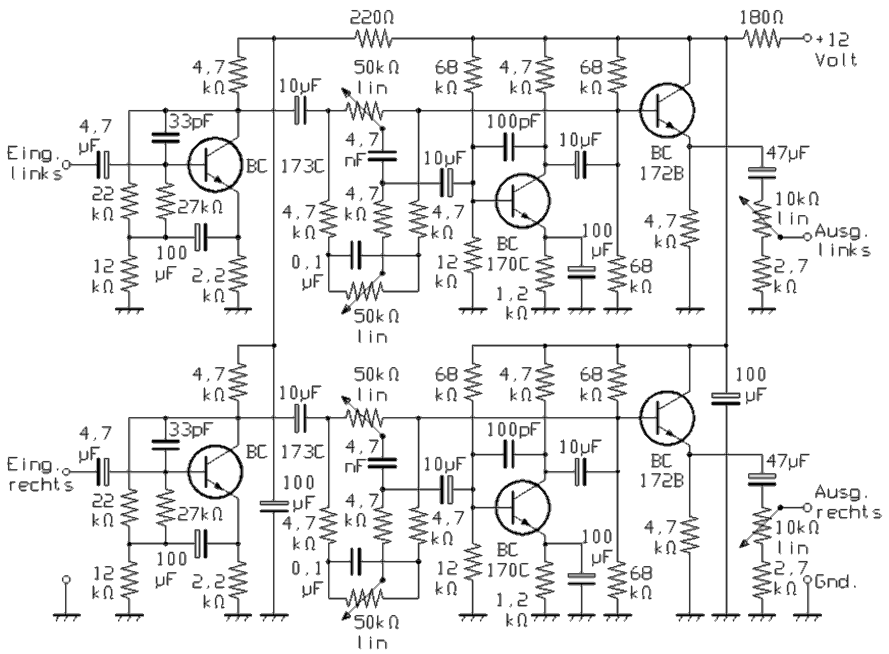
Der hier gezeigte Stereo-Vorverstärker verfügt über getrennte Bass- und Höheneinsteller, einen Lautstärke- und einen Balance-Einsteller sowie über einen Konturschalter. Mit diesem kann der Frequenzgang in Abhängigkeit von der eingestellten Lautstärke an die frequenzabhängige Empfindlichkeit unseres Gehörs angepasst werden. Die Schaltung der Klangregelung wurde mit Blick auf das Kennlinienfeld in der Fachliteratur auch oft als "Kuhschwanz-Entzerrer" bezeichnet.

Die Verstärkung der einstufigen Anordnung wird durch das Klangregelnetzwerk wieder aufgehoben. In Verbindung mit einem Endverstärker, der eine hinreichende Eingangsempfindlichkeit (z.B. 500mV) aufweist, wie z.B. die auf dieser Webseite an anderer Stelle gezeigte 50W-Endstufe, erhält man einen Vollverstärker mit entsprechender Eingangs-Empfindlichkeit.

Die Schaltung lässt sich auch gut mit IC-Leistungs-Verstärkern (z.B. TDA2030) zum Vollverstärker kombinieren. Die Vorlage für diese Schaltung lieferte der entsprechende Schaltungsteil eines Stereo-Verstärkers mit Hybrid-Endstufenmodul von Sanyo aus den 1970er Jahren. Anstelle des angegebenen Transistors vom Typ 2SC1571 lässt sich mit gutem Erfolg auch ein BC239 oder besser noch ein BC550 verwenden.

Der Eingang erlaubt durch die Anwendung einer Bootstrap-Anordnung auch den Anschluss recht hochohmiger Signalquellen. Mit einem Wahlschalter am Eingang könnte z.B. zwischen Tape, Radio und CD umgeschaltet werden. Zum Anschluss eines magnetischen Schallplatten-Tonabnehmersystems wird ein zweistufiger Vorverstärker mit Schneidkennlinien-Entzerrung benötigt, wie er zuvor gezeigt wurde.

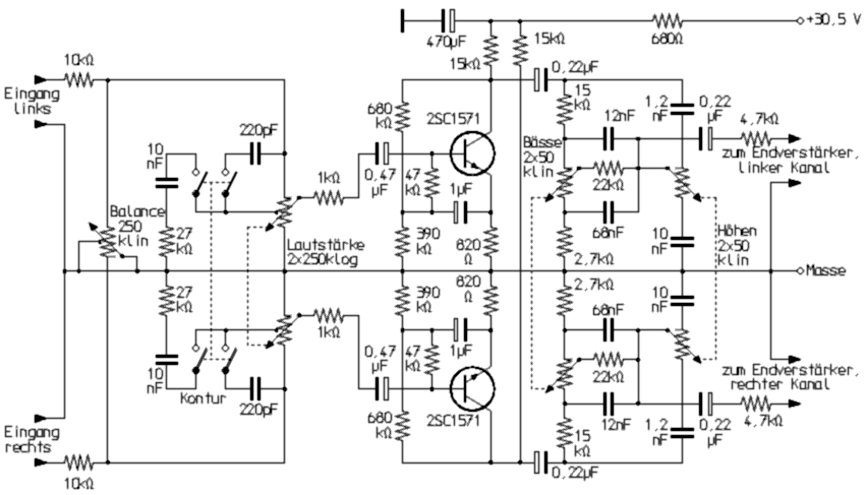
Stereo-Vorverstärker mit aktiver Klangregelung für Bässe und Höhen

Dies ist ein Klangeinsteller für den Einsatz in hochwertigeren Stereo-Geräten. Die Schaltung für die Bass- und Höheneinstellung liegt im Gegenkopplungszeig der mittleren Transistorstufe. Durch diese Anordnung wird bei Verwendung linearer Potis in Mittenstellung eine lineare Verstärkung erzielt, d.h. Höhen und Tiefen werden weder abgesenkt, noch angehoben. Der Einstellbereich liegt jeweils im Bereich von knapp ± 20dB.

Durch die Eingangsstufe mit Bootstrap-Schaltung wird eine hohe Eingangs-Impedanz von über 100kΩ erzielt. Die Spannung wird hier lediglich etwa um den Faktor zwei verstärkt, wodurch die Verluste des Balance-Einstellers aufgehoben werden, so dass die Baugruppe insgesamt keine Spannungs-Verstärkung aufweist. Wenn sich alle Regler in Mittelstellung befinden, ergibt sich also eine Gesamt-Verstärkung von 0dB. Die Balance-Einstellung bewirkt in den Extrem-Stellungen des Einstellpotis jeweils eine Anhebung des einen Kanals um 6 dB während der andere dann um knapp 15 dB abgesenkt wird. Durch den ausgangsseitigen Impedanzwandler (Ausgangsstufe in Kollektor-Schaltung) bleiben die Eigenschaften des Klangregelnetzwerks von der Balance-Einstellung und von der Ausgangslast unbeeinflusst. Es lassen sich Endstufen mit Eingangsimpedanzen von unter 5kΩ und ansteuern. Die maximale Ausgangangs-Spannung beträgt dabei etwa 2 Volt.

Schaltung für Lautstärke-Kontur mit Standard-Poti

Die Eingangs gezeigte Vorverstärkerschaltung hat einen gehörrichtigen Lautstärke-Einsteller (Loudness). Er passt sich der je nach Frequenz unterschiedlichen Empfindlichkeit unseres Gehörs an, indem bei kleineren Lautstärken tiefere und höhere Frequenzanteile angehoben werden. Für jene Schaltung wird allerdings ein spezielles Poti mit Anzapfung und logarithmischer Kennlinie benötigt. Es gibt aber auch Schaltungen zur lautstärkeabhängigen Klangkorrektur, die kein spezielles Potentiometer mit Anzapfungen erfordern. Dafür ist hier ein Beispiel gezeigt. Das Poti sollte eine lineare Charakteristik aufweisen. Für Stereo wird selbstverständlich ein Tandem-Potentiometer und die gesamte Schaltung zweimal benötigt.

 

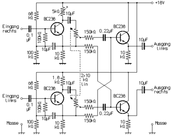
Schaltung zur Basisbreiten-Einstellung und -Vergrößerung

Die meisten Stereo-Verstärker haben eine Mono-Taste. Mit diesem Basisbreiten-Einsteller ist dagegen eine kontinuerliche Einstellung zwischen Mono über Stereo bis Superstereo möglich. Letztere Einstellung kann akustisch sinnvoll sein, wenn die beiden Boxen im Verhältnis zum Hörabstand zu dicht beieinander stehen. Der Einstellbereich beträgt ca. -24 % bis 100% (=Mono).

Um maximale Aussteuerbarkeit zu erzielen, kann eine exakte Anpassung der eingangsseitigen Basisspannungsteiler sinnvoll sein. Ein exakter Abgleich lässt sich vornehmen, wenn die 68kΩ-Widerstände ganz links im Schaltbild durch 100kΩ-Spindeltrimmer ersetzt werden. An den Emittern der ausgangsseitigen Transistoren sollte etwa die halbe Betriebsspannung anliegen. Ein genauerer Abgleich ist mit dem Sinus-Signal eines Prüfgenerators (z.B. 1kHz) und einem Oszilloskop möglich, indem an der Aussteuerungsgrenze das Signal dann mit den beiden Trimmern auf möglichst geringe Verzerrung und symmetrische Begrenzung eingestellt wird. Stehen diese Einrichtungen nicht zur Verfügung, tut es aber auch ein Abgleich nach Gehör. Das Foto zeigt den Aufbau eines Lesers. Wie man sieht, hat er für den Basisbreiten-Einsteller eine gedruckte Leiterplatte hergestellt.