Selbstbau-Empfänger für den Amateurfunk-Einstieg
Wer sich für den Amateurfunk interessierte, begann früher zunächst damit, den Funkverbindungen auf den Amateurbändern zuzuhören. Aus verschiedenen Gründen war das aber gar nicht so einfach. Bei den allermeisten Rundfunkempfängern begann der Kurzwellenbereich bei etwa 5 MHz. Damit konnte das seinerzeit bei vielen Amateuren sehr beliebte 80m-Band also überhaupt nicht empfangen werden. Außerdem spielte sich ein großer Teil des Funkverkehrs in Telegrafie ab und im Sprechfunk verdrängte im Laufe der 1960er Jahre die Einseitenband-Telefonie die Amplituden-Modulation. Weder Telegrafie noch Einseitenband-Signale lassen sich aber mit einem normalen Radio empfangen. Benötigt wurde für den Amateurfunk-Empfang also ein spezielles Empfangsgerät. Ein solches wurde vom "Newcomer", dem Amateurfunk-Einsteiger, früher gern selbst gebaut.
Weitere Beiträge bezüglich des Empfangs von Amateurfunk-Aussendungen:
- Einkreis-Rückkopplungs-Empfänger verschiedener Hersteller
- Von Funkamateuren entwickelte Empfänger-Bausätze für Einsteiger
- Superhetempfänger-Baugruppe RKT-100S von Radio-RIM
- Mehrbereichs-Röhrensuper Unica UR-400 für Mittel- und Kurzwellen
Einfache Kurzwellen-Empfänger - schon mit einer einzigen Röhre geht das!
Spezielle Kommunikations-Empfänger, mit denen sich Amateurfunk-Frequenzen präzise einstellen lassen und die den Empfang von Telegrafie- und Einseitenband-Signalen ermöglichen, waren sehr teuer. Für diejenigen, die zunächst erst einmal herausfinden wollten, ob Amateurfunk überhaupt das geeignete Hobby für sie ist, kamen solche Geräte also nicht in Betracht. Hinzu kam, dass der Amateurfunk vor allem bei jüngeren Personen mit naturgemäß kleineren finanziellen Mitteln auf Interesse stieß. Der Selbstbau eines einfachen Empfängers, mit dem sich auch Telegrafie- und Einseitenband-Stationen aufnehmen lassen und der sich für verschiedene Kurzwellen-Amateurbänder eignet, war aber überhaupt nicht aufwändig und teuer. Man bediente sich dazu des Audion-Prinzips, bei dem die Demodulation durch die nichtlineare Kennlinie einer ohne negative Gittervorspannung betriebenen Verstärkerröhre zustande kommt. Mit einer einstellbaren Rückkopplung der Hochfrequenz-Energie können die Schwingkreis-Verluste minimiert werden und die Trennschärfe steigt erheblich. Etwas über den Punkt maximaler Entdämpfung eingestellt, beginnt die Schaltung auf der eingestellten Frequenz zu schwingen. In diesem Zustand arbeitet die Schaltung als selbst schwingender Produktdetektor, also zugleich als Oszillator, was dann auch den Empfang von Telegrafie- und Einseitenband-Signalen ermöglicht! Um einen Rundfunkempfänger so zu verändern, dass er sich für den Empfang von Amateurfunk-Aussendungen eignete, war im Vergleich dazu ein wesentlich größerer Aufwand nötig. Kein Wunder also, dass solche Schaltungen in Hülle und Fülle veröffentlicht und nachgebaut wurden und es jede Menge Bausätze dafür gab.

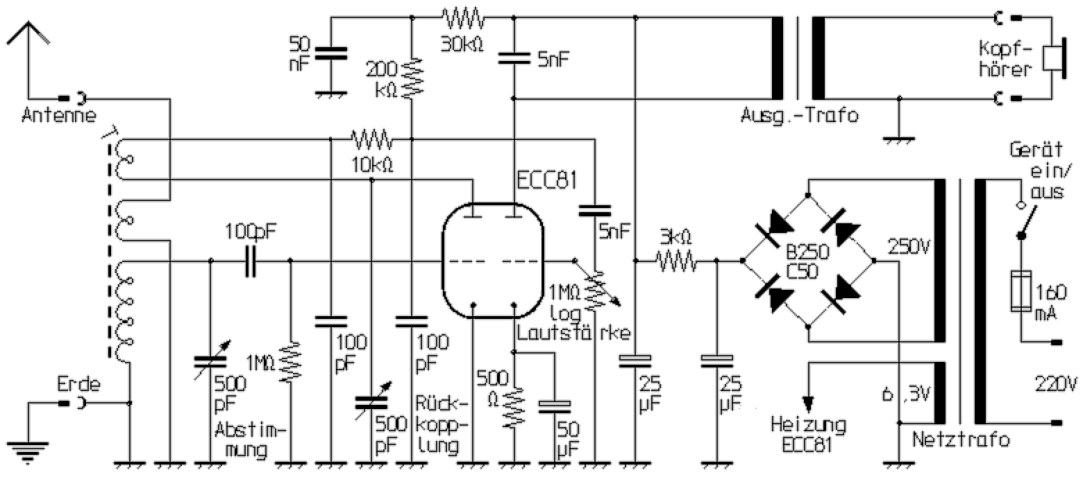
Durch das einfache Prinzip war es aber nicht unbedingt notwendig, solche Empfänger exakt nach einer Bauanleitung herzustellen. Bei Röhren-Schaltungen müssen die Bauteilewerte nämlich meistens gar nicht sehr genau eingehalten werden. So kommt es für das Funktionieren zum Beispiel oft gar nicht darauf an, ob ein gewisser Widerstand zum Beispiel 50, 100 oder sogar 250 Kiloohm hat. Ähnliches gilt für NF-Sieb- und Koppel-Kondensatoren. Somit konnten solche Empfänger-Konstruktionen sehr gut an gerade vorhandene Bauteile angepasst werden. Jene ließen sich gut ausgemusterten Rundfunkgeräten entnehmen. Nur bei den Schwingkreis- bzw. Abstimm-Elementen kam es auf Präzision, mechanische Stabilität und einen sachgemäßen Aufbau an. Damit wurden solche Bauprojekte zu einer lehrreichen Beschäftigung, die bei entsprechender Mühe mit entsprechend guten Empfangs-Eigenschaften belohnt wurde. Auch die Wahl der Röhren war nicht kritisch. Für das Audion, also den HF-Teil des Empfängers kam fast jede für Hochfrequenz geeignete Vorstufen-Röhre in Frage. Wegen des mit der Rückkopplung einhergehenden Verstärkungs-Gewinns waren Schaltungen mit Trioden empfangsmäßig kaum unempfindlicher, wie solche mit Pentoden. Dafür war der Aufbau aber einfacher und es gab auch weniger Probleme mit unerwünschten Selbsterregungen, die sich bei angezogener Rückkopplung beispielweise in Form sogenannter Pendel-Schwingungen bemerkbar machen konnten. Mit den Doppeltrioden wie z.B. ECC81 oder ECC85 steht mit dem zweiten Triodensystem dann jeweils gleich eine Röhre für den NF-Verstärker zur Verfügung. Ohne NF-Nachverstärkung ist das Audion nämlich allenfalls in der Lage, richtig laute Rundfunk-Sender im Kopfhörer hörbar zu machen. Mit nur einer zusätzlichen NF-Stufe reicht die Verstärkung hingegen auch für den Empfang schwacher Stationen bzw. bei starken Stationen sogar für einen - wenn auch eher bescheidenen - Lautsprecher-Empfang. Man kommt somit zu einem Empfangsgerät, das nach außen sichtbar mit nur einer einzigen Röhre arbeitet!
Bei der oben gezeigten Schaltung wurde die Rückkopplung mit einem zweiten Drehkondensator reguliert. Das hatte zwar den Nachteil, dass die Empfangsfrequenz sich mit Betätigung der Rückkopplung änderte. Mit etwas Übung konnte man sich diese Eigenschaft aber zunutze machen, indem man den Rückkopplungs-Regler im schwingenden Zustand für die Feineinstellung von Telegrafie- und Einseitenband-Stationen benutzte. Mit unterschiedlichen, auswechselbaren Spulensätzen ermöglichte ein so aufgebautes Gerät bei mir den Empfang von Radiosendern, Amateurfunk-Stationen, Küsten-Funkstellen und vielen anderen Funkdiensten aus aller Welt. Es grenzte schon fast an Zauberei, was damit alles zu hören war! Wenn etwa auf einer gerade eingestellten Frequenz von einer Radio- oder Amateurstation eine gute Nacht gewünscht wurde, konnte es passieren, dass man nach minimaler Veränderung der Abstimmung auf einer anderen Frequenz Morgengrüße von einem ganz anderem Ort auf unserem Globus empfing. Die Schaltung arbeitete bis etwa 10 MHz ganz hervorragend, darüber hinaus wurde vor allem die Abstimmung von Telegrafie- und Einseitenband-Stationen etwas schwierig. Mit einem Sperrkreis in der Antennnenleitung, um den lokalen Radiosender abzuschwächen, ließen sich in den Abendstunden auch gut Mittelwellen-Radiosender aus ganz Europa empfangen.
Einröhren-Funkempfänger mit HF-Vorstufe in Reflexschaltung
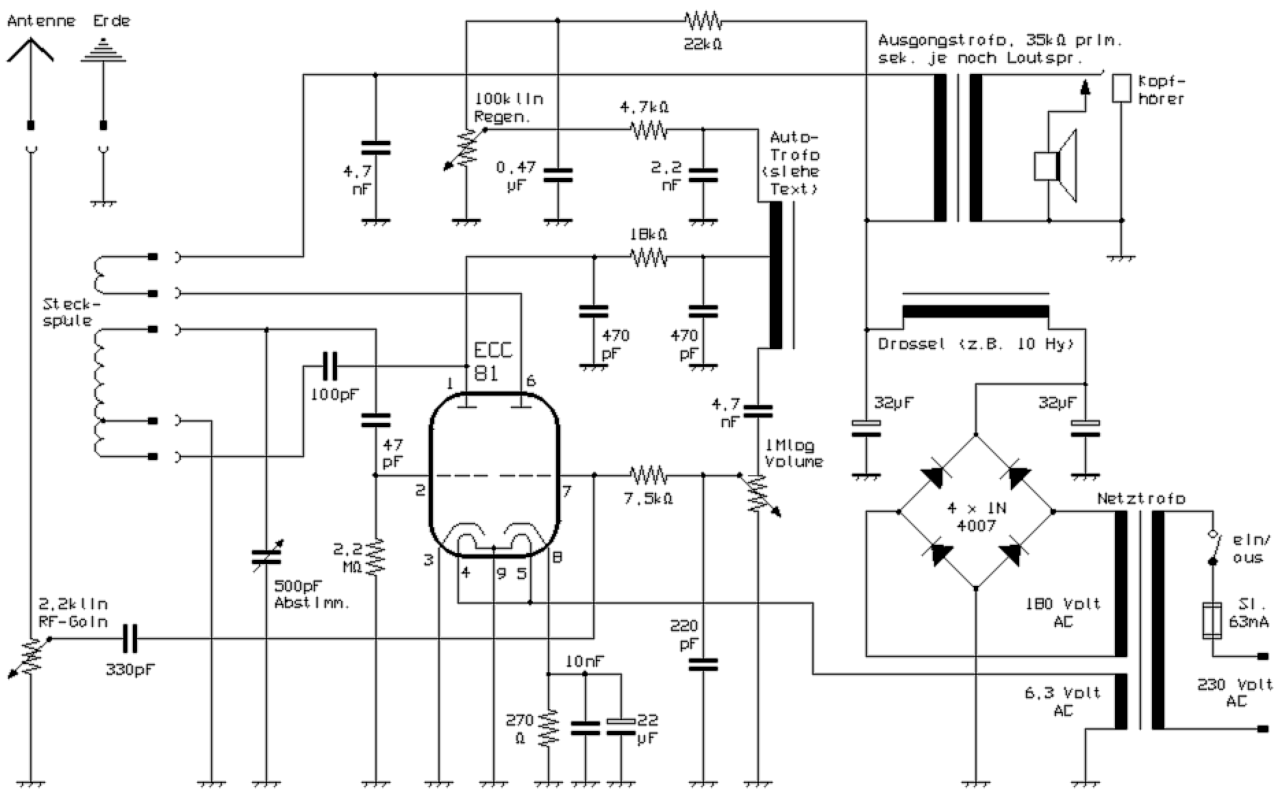
Auf den mit dieser Schaltung beruhenden Erfahrungen entstand bei mir später ein Empfänger, der bei kaum größerem Aufwand einige Finessen hat. Auch dieses Gerät war wieder lediglich mit einer Doppeltriode vom Typ ECC81 bestückt. Hier arbeitet das im Schaltbild auf der rechte Seite erkennbare Triodensystem der ECC81 in einer sogenannten Reflexschaltung als NF-Verstärker und zugleich als aperiodischer, also nicht auf die Empfangsfrequenz abgestimmter Hochfrequenz-Vorverstärker. Zwar ist dadurch kaum ein Gewinn an Empfindlichkeit zu erzielen, doch wird auf diese Weise der Schwingkreis gut von der Antenne entkoppelt. Die Frequenzstabilität verbessert sich dadurch spürbar, zudem ergibt sich damit immerhin ein kleiner Verstärkungsgewinn, wodurch schwache Stationen etwas lauter empfangen werden können. Das mit dem im Schaltbild linken Röhrensystem aufgebaute Triodenaudion arbeitet in dieser Anordnung in vielerlei Hinsicht besser und zuverlässiger. Eine Annäherung an die Antenne oder ihre Zuleitung führt kaum noch zu nennenswerten Frequenzänderungen. Auch andere Schwankungen der Antennenkapazität, deren Ursachen oft schwer zu ergründen sind, haben kaum noch einen Einfluss auf die Arbeitsfrequenz des Audions. Darüberhinaus kommt es kaum noch zu Schwinglöchern, also Frequenzen, bei denen sich insbesondere bei langen oder fest angekoppelten Antennen ohne Vorstufe die Rückkopplung nicht bis zum Schwingungseinsatz aufdrehen lässt.
Weil hier die Rückkopplungs-Einstellung mit einem Potentiometer erfolgt, ändert sich die Empfangsfrequenz durch ihre Bedienung ebenfalls nur wenig. Diese Methode zeichnet sich außerdem durch einen weichen Rückkopplungs-Einsatz aus. Zusätzlich zum eingangsseitigen Verstärkungsgewinn für die Hochfrequenz bewirkt auf der niederfrequenten Eingangsseite der Reflexschaltung eine optimierte Anpassung des Audions einen weiteren Lautstärkegewinn. Dafür sorgt hier ein sogenannter Auto-Transformator zwischen Audion und Reflexstufe. Neben einer weiteren Vergrößerung der Empfindlichkeit hat das auch zur Folge, dass schon weniger starke Stationen nicht nur mit einem Kopfhörer, sondern bereits mit einem angeschlossenen Lautsprecher gut zu hören sind.

Im Kurzwellen-Spektrum, das im Vergleich zu heute wesentlich stärker belegt war, ließen sich mit dieser Schaltung etwa Mitte der 1970er Jahre bei guten Ausbreitungs-Bedingungen hunderte von Rundfunk-Sendern und Amateufunk-Stationen empfangen. Ferner konnte man Seefunk, Flugfunk, millitärische Stationen, Geheimdienste und zahlreiche weitere Funkdienste in brauchbarer bis guter Qualität hören. Auch der Empfang von CB-Funkstationen gelang gut, mitunter sogar aus anderen Ländern. Solche auch als Geradeaus-Empfänger bezeichneten Geräte demodulieren das Empfangssignal ja direkt auf der eingestellten Empfangsfrequenz. Besonders angenehm ist dabei die Tatsache, dass es keine Spiegelfrequenzen oder sonstige Fehlmischungen gibt. Infolgedessen ermöglichen Empfangsgeräte dieser Art im Vergleich zu einfachen Superhet-Empfängern (z.B. billige Weltempfänger) in vielen Situationen einen ungestörteren Empfang, selbst wenn letztere eine bessere Trennschärfe aufweisen.
Auch heute noch eignet sich ein solches Gerät gut zum Empfang von analogen Radiosendern und Amateurfunk-Stationen. Für den Kurzwellen-Radioempfang und selbstverständlich auch die Aufnahme von anderen amplitudenmodulierten Aussendungen ist die Rückkoplung so einzustellen, dass die Audionstufe gerade eben noch nicht zu schwingen beginnt. So wird die maximale Trennschärfe, oder moderner ausgedrückt, die beste Selektivität erzielt. Wird das Rückkopplungs-Potentiometer über diesen Punkt hinausgedreht, lassen sich Sendungen in Morsetelegrafie und in Einseitenband-Modulation (SSB) klar und deutlich aufnehmen. Diese Einstellung wählt man also für den Empfang von Amateurfunk-Sendungen. Damit diese sich hinreichend präzise einstellen lassen, muss der Abstimm-Drehkondensator spielfrei und leichtgängig zu bedienen sein. Viele alte Rundfunk-Drehkondensatoren haben eine Untersetzung mit Zahnrädern (meist 1:3), die für eine hinreichend genaue Abstimmung von Telegrafie- oder Einseitenband-Aussendungen jedoch normalerweise nicht genügt. Empfehlenswert ist daher die Verwendung eines Feintriebs mit größerer Untersetzung, gegebenfalls sogar zusätzlich zum am Drehkondensator vorhandenen Getriebe. Darüberhinaus besteht die Möglichkeit, einen Drehkondensator mit kleinerer Kapazität (z.B. 12 pF) als Feinabstimmung parallel zum eigentlichen Abstimmkondensator zu schalten.
Ein Nachteil des Prinzips der Direktüberlagerung zum Empfang von Einseitenband- und Telegrafie-Signalen sei jedoch nicht verschwiegen: Es findet keine Unterdrückung des unerwünschten Seitenbandes statt. Der Empfänger nimmt also bezogen auf die (unterdrückte) Trägerfrequenz immer zugleich das obere und das untere Seitenband (USB und LSB) auf. Auf dem gleichen Seitenband, aber etwas neben der eingestellten Frequenz sendende Stationen, die in den Bereich des anderen Seitenbandes fallen, verursachen daher unverständliche Störsignale. Störend ist das aber meistens nur bei starker Bandbelegung, etwa wenn ein Kontest stattfindet oder die Aktivität infolge guter Ausbreitungsbedingungen sehr hoch ist. Mit dem Audion lassen sich übrigens auch Sendungen mit Schmalband-Frequenzmodulation (NFM) mit einer solchen Schaltung ausgezeichnet empfangen. Jene findet man eigentlich nur auf den höheren Kurzwellen-Frequenzen, zum Beispiel beim CB-Funk. Dazu muss man die Abstimmung etwas oberhalb oder unterhalb neben die eigentliche Empfangsfrequenz verstellen. Die Rückkopplung wird dazu eingestellt, wie beim Empfang von amplitudenmodulierten Aussendungen. Diese sogenannte Flankendemodulation funktioniert mit dem Audion meistens besser, wie mit einem Superhetempfänger.

Trotz der überaus simplen Schaltung ist der Aufbau eines solchen Empfängers allerdings nicht ganz einfach. Die Reflexschaltung muss sehr sorgfältig aufgebaut werden, indem zum Beispiel darauf geachtet wird, dass die Leitungen zwischen den einzelnen Schaltelementen möglichst kurz sind. Ganz besonders wichtig ist dies bei den Hochfrequenz-Bauteilen, etwa dem Abstimmkondensator und der Schwingkreis-Spule, ferner auch für mit der Masse in Verbindung stehende Kondensatoren. Die Massepunkte von Reflex- und Audionstufe sollten jeweils sternförmig mit den zugehörigen Bauelementen verbunden sein. Um für den bestmöglichen Aufbau hinreichend Erfahrungen sammeln zu können, sollte man zunächst die zuerst vorgestellte Audionschaltung ohne Reflexstufe aufbauen!
Eine weitere Schwierigkeit ist ferner die Beschaffung eines passenden Audio-Übertragers. Er wird heute als Fertigteil kaum zu beschaffen sein. Er lässt sich aber durch Umwickeln eines kleinen Ausgangsübertragers aus einem alten Röhrengerät gewinnen. Von der Primärwicklung eines solchen Übertragers werden dazu etwa ein Fünftel der Windungen abgewickelt, um dort eine Anzapfung herauszuführen. Anschließend werden diese Windungen dann wieder aufgewickelt. Ein geeigneter Ersatz könnte sicherlich auch aus einer Zusammenschaltung zweier unterschiedlicher Transformatoren geschaffen werden, bei der am Ende zwei hochohmige Wicklungen mit entsprechendem Transformationsverhältnis vorliegen.
Weitere Beiträge bezüglich des Empfangs von Amateurfunk-Aussendungen:
- Quarzgesteuerte Festfrequenz-Röhrenempfänger für Sprechfunk-Empfang
- Transistorisierter Fünfband-KW-Amateursuper Semiconda 68 von Semcoset
- Kleine aber leistungsfähige Mini-Whip-Antenne für den Kurzwellen-Empfang
Transistor-Audion: beste Ergebnisse erzielt man mit FETs!
In zahlreichen Versuchen bestätigte sich, dass sich mit transistorisierten Audionschaltungen nicht ohne weiteres vergleichbare Ergebnisse erzielen lassen, wie mit Röhrenschaltungen. Ein Problem ist der verhältnismäßig kleine Eingangswiderstand, der den Schwingkreis stark bedämpft. Die Entdämpfung des Schwingkreises durch die Rückkopplung ist damit weniger effektiv, wie bei einem Röhrenaudion, woraus eine weniger gute Trennschärfe des Empfängers resultiert. Weitere Probleme ergeben sich aus den Transistorkapazitäten, die sich mit der Betriebsspannung und der Umgebungstemperatur ändern und die Frequenzstabilität signifikant verschlechtern. Man muss daher zu anderen Schaltungstypen greifen, um bei angezogener Rückkopplung Telegrafie-Stationen und Einseitenband-Signale in befriedigender Qualität empfangen zu können. Erschwert wird der Empfang solcher Signale außerdem, weil es bei Transistorschaltungen schnell zu Synchronisations-Effekten kommt. Die Eigenschwingung der Schaltung rastet dann quasi auf das Empfangssignal ein, so dass in den Signalspitzen von Einseitenband-Signalen keine Überlagerung mehr zustande kommt. Dies äußert sich dann in sehr starken Signalverzerrungen.
Mit einer aus zwei Transistoren bestehenden Darlington-Konfiguration lässt sich zwar der Eingangswiderstand vergrößern, sie hat aber bei Hochfrequenz insgesamt ungünstigere Eigenschaften. Empfehlenswerter ist es daher, einen einzelnen Transistor mit hohem Stromverstärkungsfaktor zu verwenden. Eine Rückkopplung vom Emitter zur Basis mit kapazitiver Spannungsteilung nach Art eines Colpitts-Oszillators erhöht immerhin die Frequenzstabilität, weil hier größere Kapazitäten parallel zu den internen Transistorkapazitäten liegen. Der Einfluss der internen Transistor-Kapazitäten hat dann einen deutlich kleineren Einfluss auf die Frequenz. Weitaus günstiger ist es außerdem, im Audion anstelle eines bipolaren Transistors einen Feldeffekt-Transistor (FET) zu verwenden. Man erhält damit einen wesentlich größeren Eingangswiderstand und eine entsprechend geringere Bedämpfung des Schwingkreises. Außerdem kommt es wegen der anderen Kennlinien von Feldeffekt-Transistoren weniger zu Synchronisations-Effekten. Es zeigte sich, dass sich mit diesen in geeigneten Schaltungs-Anordnungen Ergebnisse erzielen lassen, die denen von Röhrenschaltungen sehr nahe kommen.

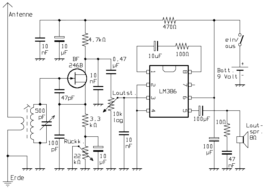
Das Schaltbild zeigt einen Audionempfänger mit Feldeffekt-Transistor, der trotz minimalen Schaltungsaufwands sehr brauchbare Eigenschaften aufweist. Ein entsprechend dieser Schaltung aufgebautes Gerät bot trotz der überaus einfachen Schaltung einen sehr brauchbaren Empfang von Amateurfunk-Aussendungen in Telegrafie und auch mit Einseitenband-Modulation. Außerdem eignete es sich gut für den Empfang von amplitudenmodulierten Rundfunksendern im 75m-, 60m-, 49m- und 41m-Rundfunkband. Die Rückkoplung erfolgt hier in der beschriebenen Weise mit kapazitiver Spannungsteilung. Da es sich um einen Feldeffekt-Transistor handelt, führt sie hier vom Source zum Gate. Im Vergleich zu einer ählichen Schaltung mit einem Bipolar-Transistor (BJT) bot diese Anordnung eine deutlich größere Verstärkung und Aussteuerbarkeit bei zugleich besserer Trennschärfe. Ferner traten Synchronisations-Effekte hier erst bei sehr kräftigen Signalstärken auf. Die Einstellung der Rückkopplung wurde mit einem Potentiometer in der Source-Leitung realisiert, weches den Arbeitspunkt des Feldeffekt-Transistors verschiebt und damit die Hochfrequenz-Verstärkung beeinflusst. Um für das demodulierte Audiosignal eine möglichst große Spannung zu erzielen, ist das Potentiometer für die Signalspannung mit einem Elko überbrückt. Als Schwingkreis wurde ein Zwischenfrequenz-Einzelkreisfilter aus dem UKW-Teil eines japanischen Transistorradios verwendet, wodurch das Wickeln einer geeigneten Spule nicht mehr notwendig war. Mit dem angegebenen 500pF-Drehkondensator ließ sich bei hereingedrehtem Spulenkern ein Bereich abstimmen, der sowohl das 80m- als auch das 40m-Band umfasste. Für eine hinreichend feinfühlige Abstimmung - insbesondere von Einseitenband-Stationen - bedurfte es dann jedoch eines guten mechanischen Feintriebes für den Drehkondensator. Alternative Möglichkeiten wären die Parallelschaltung eines kleineren Drehkondensators mit zum Beispiel etwa 10 pF Endkapzität als Feinabstimmung oder eine Bandspreizung mit Serien und- Parallel-Kapazitäten beim Schwingkreis. Diese können dann so gewählt werden, dass sich jeweils gerade nur der interessierende Frequenzbereich abstimmen lässt. Eine Umschaltung dieser Kondensatoren könnte dann ohne Spulenwechsel so dimensioniert werden, dass das Gerät wahlweise das 80m- oder das 40m-Band empfangen kann.

Der Niederfrequenz-Verstärker mit dem dem integrierten Schaltkreis vom Typ LM386 ermöglicht mit seiner Leistung von einigen hundert Milliwatt einen hervorragenden Lautsprecher-Empfang auch von schwachen Stationen. Mit dem Widerstand in Serie zum 10µF-Elko kann seine Verstärkung beeinflusst werden. Wird der Widerstand überbrückt, beträgt der Verstärkungsfaktor etwa 200, je nach Aufbau kann es dann aber zu niederfrequenten Eigenschwingungen kommen, die sich durch Störgeräusche wie Surren oder Quietschen bemerkbar machen. Bei Verwendung eines Lautsprechers mit besonders guten Wirkungsgrad oder für Kopfhörer-Empfang kann die Serien-Kombination bzw. der 10µF-Elko auch völlig weg gelassen werden. In diesem Fall beträgt die Verstärkung des NF-Teils nur noch etwa 20, wodurch besonders stabiles Arbeiten gewährleistet ist. Mit einem Trimm-Widerstand in Serie ließe sich die Verstärkung auch abgleichbar machen. Ein dafür gut geeigneter Wert ist 1 kΩ.

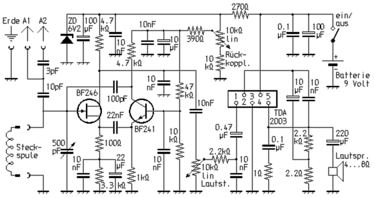
Aus dem sehr einfach konstruierten Audion entstand die Schaltung eines ausgesprochen gut funktionierenden Rückkopplungs-Empfängers, bei dem der Feldeffekt-Transistor nur noch als Demodulator dient. Die Rückkopplung zur Schwingkreis-Entdämpfung erfolgt hier durch einen zusätzlichen Bipolar-Transistor. Wie bei der vorigen Schaltung arbeitet der Feldeffekt-Transistor für die Rückkopplung auch hier wieder in Drain-Schaltung, während die Demodulation in Source-Schaltung erfolgt. In einer Verstärkerstufe mit einem Bipolar-Transistor erfährt das hochfrequente Signal am Drain-Anschluss eine Spannungs-Verstärkung und wird dann zum Schwingkreis zurückgeführt. Durch diese Anordnung benötigt die Schwingkreis-Spule weder Anzapfungen, noch irgendwelche Koppelspulen. Ein weiterer Vorteil ist dabei, dass der Feldeffekttransistor undabhängig von der Rückkopplungs-Einstellung mit einem festen Arbeitspunkt betrieben werden kann. Dieser wird so gewählt, dass eine verzerrungsarme Demodulation der empfangenen Stationen erzielt wird. In dieser Anordnung kann mit einem Feldeffekt-Transistor dabei zugleich eine gute Verstärkung erreicht werden.
Die mit dieser Schaltung erzielbaren Empfangs-Eigenschaften sind im Vergleich zur vorigen Schaltung also noch besser. Außerdem ist mit Blick auf eine gute Frequenzstabilität die Versorgungs-Spannung vom Hochfrequenzteil dieses Empfängers mittels einer Z-Diode stabilisiert. Der große Wert des Kondensators zwischen dem Source des Feldeffekt-Transistors und dem Emitter des Bipolar-Transistors ergab sich, um die Schaltung auch noch im Langwellenbereich zum Schwingen bringen zu können. Die Schaltung eignet sich je nach Dimensionierung des Schwingkreises für Empfangsfrequenzen ab etwa 160 kHz und bis über 30 MHz. Wenn auf den Empfang von Lang- und Mittelwellen verzichtet wird, lässt sich der Wert dieses Kondensators deutlich verringern (z.B. 1 nF statt 22 nF). Auch der Wert des Kondensators vom Kollektor zum Schwingkreis kann dann kleiner gewählt werden (z.B. 33 pF statt 100 pF). Durch diese beiden Änderungen verbessern sich die Schaltungseigenschaften im Kurzwellenbereich.
Weil die Schwingkreis-Spule ohne Anzapfungen und Koppelwicklungen auskommt, lässt sie sich sehr gut als Steckspule ausführen. Dies ermöglich in einfacher Weise den Wechsel des Empfangsbereiches. Bewährt haben sich dafür Lautsprecher-DIN-Stecker und Buchsen ("Strich-Punkt"-Norm), die guten Kontakt und demzufolge geringe Schwingkreis-Verluste ermöglichen. Der gesamte Bereich vom unteren Ende der Langwellen bis zum oberen Kurzwellen-Ende (30 MHz) lässt sich prinzipiell mit fünf Spulen abdecken. Dennoch ist es empfehlenswert, die Bereiche durch Parallel-Kondensatoren zu spreizen und auf eine größere Anzahl von Teilbereichen zu verteilen. Prinzipiell ist natürlich auch eine Bereichsumschaltung mit einem Wellenschalter möglich. Es eignen sich dafür Drehschalter mit Hartpapier-Isolation, besser sind aber keramische Ausführungen. Für die exakte Einstellung von Stationen, die in Telegrafie oder mit Einseitenband-Modulation arbeiten, sollte man eine Feinabstimmung vorsehen. Sie ist auch gut für den Empfang von Stationen, die mit Schmalband-Frequenzmodulation arbeiten (z.B. beim CB-Funk), da hier ziemlich genau auf die obere oder untere Flanke des Signals abgestimmt werden muss. Zur Feinabstimmung eignet sich auch hier wieder ein kleiner Drehkondensator mit etwa 10 oder 12 pF Maximalkapazität parallel zum Drehkondensator für die Hauptabstimmung. Anstelle dessen kann aber auch gut eine Kapazitätsdioden-Abstimmung zum Einsatz kommen. Wenn man den Empfänger mit einem UKW-Empfangsteil erweitern möchte, kann dieser dann auch mit dem selben Potentiometer abgestimmt werden. Ein für diese Schaltung angemessener Aufwand für einen UKW-Teil ergibt sich zum Beispiel mit einem integrierten Schaltkreis des Typs TDA7000. Mit Blick auf Klangqualität und erzielbare Lautstärke beim Empfang von Rundfunksendern erhielt der Empfänger einen Niederfrequenz-Teil mit einem integrierten Schaltkreis vom Typ TDA2003.