Versuche mit Amplituden-Modulation im 10m-Band
Die älteste Modulationsart für die Übertragung von Audiosignalen (z.B. Sprache oder Musik) ist die Amplitudenmodulation (AM). Ihre Effizienz hängt sender- und empfängerseitig stark von den verwendeten Konzepten ab, so dass sich hier technisch interessierten Amateuren ein breites Experimentierfeld bietet. Mit wenig Aufwand lassen sich zum Beispiel alte AM-CB-Funkgeräte für das 10m-Band umrüsten. Anders wie beim CB-Funk darf der lizenzierte Funkamateur solche Geräte dann so verändern, dass größere Reichweiten erzielt werden können. Aber auch der komplette Selbstbau von Funkgeräten für das 10m-Amateurband mit Amplitudenmodulation ist nicht sehr schwierig. Eine in einzelne Funktionseinheiten aufteilte Konstruktion ermöglicht es, nachträglich noch Veränderungen vorzunehmen. So können unterschiedliche Baugruppen miteinander verglichen und optimale Lösungen gefunden werden. Aufgrund der günstigen Eigenschaften des 10m-Amateurbandes lassen sich bei guten Ausbreitungs-Bedingungen selbst mit geringen Senderleistungen und kleinen Antennen Funkverbindungen rund um den Globus herstellen. Bei weniger guten Ausbreitungs-Bedingungen ist das 10m-Band dagegen gut für die lokale Kommunikation geeignet. Dabei kommt man mit recht kleinen Antennen-Abmessungen aus und kann die Geräte daher auch gut mobil oder portabel einsetzen. Gerade bei Amplituden-Modulation lässt sich durch Zusatzeinrichtungen oder den Einsatz spezieller Verfahren, wie etwa der HAPUG-Modulation, bei kleiner Senderleistung oft eine erhebliche Reichweiten-Steigerung erzielen. Die Beschäftigung mit einfachen Geräten für das 10m-Amateurband kann somit sehr lohnend sein.
Weitere Artikel zur AM-Modulation bzw. zur 10m-Amateurfunkgeräte-Technik
- Minimalistisches CB-Zusatzgerät, um ein Mittelwellenradio als Funkgerät verwenden zu können
- 10m-Konverter mit Dioden-Ringmischer zur Umsetzung in das 2m-Band
- Selbstbau-Handfunkgeräte mit Pendelempfänger und Rauschsperre
- Quarzgesteuerte 10m-Empfänger mit integrierten Schaltkreisen
- Umbau eines CB-Funk-Oldtimers für FM-Betrieb im 10m-Band
- Verwendung einer CB-Funk-Mobilantenne für den stationären Betrieb im 10m-Band
- Gleichzeitiger 10m-Funkbetrieb und Radioempfang über eine Antenne mittels Antennenweiche
- Ein selbst hergestelltes SWR- und PWR-Meter und Hinweise zur Anwendung
Umbau alter AM-CB-Funkgeräte für das 10m-Band
Ältere CB-Funkgeräte für AM arbeiten oft mit einzelnen Quarzen für Sender und Empfänger. Für jeden Kanal werden also jeweils ein Sender- und ein Empfängerquarz benötigt. Um alle Kanäle benutzen zu können, braucht ein nach diesem Prinzip arbeitendes 12-Kanal-Funkgerät also insgesamt 24 Quarze, die mit einem 12-stufigen Schalter umgeschaltet werden können. Solche Geräte lassen sich durch Austausch der Quarze für das 10m-Band umrüsten. Außerdem ist dann ein Ändern der Schwingkreise auf die höheren Frequenzen des 10m-Bandes notwendig, wozu meistens ein Neuabgleich genügt, bei dem die Spulenkerne herausgedreht werden. Wenn das nicht ausreicht, können Spulenkerne durch Abbrechen verkleinert werden oder es müssen gegebenenfalls Schwingkreis-Kondensatoren durch solche mit kleinerem Kapazitätswert - also z.B. 27 pF anstatt von 33 pF - ersetzt werden.

Ein Problem dabei ist jedoch, dass solche Quarze schwierig zu beschaffen sind. In derartigen CB-Funkgeräten kommen für den Sender Quarze zum Einsatz, die direkt auf der für den jeweiligen Kanal angegebenen Frequenz schwingen. Weil die Empfänger solcher Geräte normalerweise nach dem Einfachsuperhet-Prinzip mit einer Zwischenfrequenz von 455 kHz arbeiten, müssen die Empfängerquarze auf einer um diesen Wert höheren oder niedrigeren Frequenz schwingen, also z.B. 28,545 MHz oder 29,455 MHz für eine Empfangsfrequenz von 29 MHz. Solche Quarze, bei denen es sich übrigens um Obertonquarze handelt, deren Grundfrequenz bei einem Drittel und somit etwa bei 9 MHz liegt, haben Funkfachhändler heute nicht mehr auf Lager, so dass man sie anfertigen lassen müsste. Das ist recht kostspielig und dürfte für die meisten den Rahmen derartiger Bastelprojekte sprengen.
Schaltung zum Ersatz der Einzelquarze für das 10m-Amateurband
Diese hier gezeigte Schaltung wurde ursprünglich entworfen, um alte AM-CB-Geräte mit Einzelquarzen für den Relaisbetrieb im 10m-Band umbauen zu können, später enstanden auf dieser Basis auch komplette 10m-FM-Selbstbau-Funkgeräte. Bei der Frequenzaufbereitung handelt es sich um einen sogenannten Super-VFO. Hier wird das Signal eines frequenzvariablen Oszillators (z.B. 2,85…3,05 MHz) mit dem eines frequenzstabilen Quarzoszillators gemischt, wobei infolge der niedrigen Abstimmfrequenz die Quarzstabilität annähernd auf das ausgesiebte Mischprodukt übertragen wird. Auf diese Weise können Frequenzen zwischen 29,5…29,7 MHz abgestimmt werden.

Beim Mischer handelt es sich um eine asymmetrische balancierte Anordnung, bei der das Quarzsignal am Ausgang schon ohne Selektionsmittel deutlich reduziert wird. Diese Anordnung wurde schon in den legendären Collins-Sendern und Transceivern – dort mit Trioden bestückt – benutzt. Mit einem VFO-Frequenzbereich von 2,55…2,65 ist unter anderem auch ein Betriebs-Frequenzbereich von 29,0…29,1 MHz möglich. In diesem Bereich experimentieren noch heute einige Amateure mit der ansonsten ja eher in Vergessenheit geratenen Amplitudenmodulation.

Das um 455 kHz höhere Überlagerungssignal für den Empfänger (z.B. 29,955 … 30,155 MHz für FM) wird durch Quarzumschaltung gewonnen. Für FM wird man darauf Wert legen, ein in dieser Weise umgebautes Gerät auch für Relaisbetrieb verwenden zu können. Auch dies kann in entsprechender Weise durch Quarzumschaltung erreicht werden. Alle benötigten Quarze sind im Originalzustand in solchen CB-Geräten vorhanden, so dass keine speziellen Quarze besorgt werden müssen.

Zur Abstimmung empfielt sich ein Potentiometer mit Feintrieb. Wenn durch zweckmäßigen Aufbau und eine ausreichend stabilisierte Versorgungsspannung für hinreichende VFO-Frequenzstabilität gesorgt wird, kann man auch den Original-Kanalschalter zur Einstellung der Frequenz benutzen, indem zwischen den Schleifern mehrerer auf die gewünschten QRGs voreingestellter Spindeltrimmer umgeschaltet wird. Um die Schaltung zur Steuerung eines alten CB-Gerätes zu verwenden, wird der RX-Ausgang mit der Basis des Transistors vom Empfängeroszillator verbunden. Die Quarze vom Sender und Empfänger werden sämtlich aus ihren Fassungen gezogen bzw. ausgelötet. Der TX-Ausgang der Schaltung ist mit der Basis des Transistors im Senderoszillator zu verbinden.

Zweistufiger Transistorsender für 28...29,7 MHz
Für kleine Selbstbau-Funkgeräte eignet sich dieser quarzgesteuerte Kleinsender für das 10m-Band. Prinzipiell ist auch der Einsatz in CB-Funkgeräten oder als Telemetrie- bzw. Fernsteuersender denkbar, was jedoch nicht ohne weiteres zulässig ist. Im Amateurfunk wäre auch der Einsatz als Telegrafie- bzw. Bakensender möglich. Es eignen sich Obertonquarze, deren dritter Oberton auf der gewünschten Sendefrequenz liegt. Der Oszillator arbeitet mit einem PNP-Transistor. Dies minimiert den Aufwand für die Anpassung an die sich direkt anschließende PA-Stufe, die mit einem NPN-Transistor aufgebaut ist. Im Senderausgang befindet sich ein zweigliedriges Pi-Tiefpassfilter, wodurch die Abstrahlung von Oberwellen deutlich reduziert wird.

Der Trägerwert der erzielbaren HF-Ausgangsleistung dieses kleinen Senders liegt in der Größenordnung von etwa einem halben Watt. Die Modulation erfolgt durch Einkopplung des NF-Signals an den Emitter des PA-Transistors. Diese oft als Emittermodulation bezeichnete Variante bewirkt bei der im C-Betrieb arbeitenden HF-Endstufe eine Stromflusswinkel-Steuerung. Dadurch lässt sich bei geringem Aufwand eine recht brauchbare und gut verständliche Amplitudenmodulation erzielen. Als Modulations-Verstärker dient eine Schaltung, die eigentlich zum Betrieb eines Kleinlautsprechers vorgesehen ist. Die benötigte NF-Leistung ist bei dieser Art der Modulation deutlich kleiner, wie die HF-Leistung des Senders. Ist die Leistung des Verstärkers zu groß, sollte zur Vermeidung von Übermodulation in die Modulationsleitung ein Widerstand eingefügt werden. Der Ausgang des verwendeten Modulationsverstärkers wird hinter dem Ausgangs-Elko ansonsten direkt mit dem Modulationseingang des Senders verbunden. Mit einer entsprechenden Umschalt-Vorrichtung, die zum Beispiel mittels eines mehrpoligen Umschalters oder eines Relais erfolgen kann, lässt sich der Modulations-Verstärker in einem Funkgerät beim Empfangsbetrieb zur Ansteuerung des Lautsprecher mitverwenden. Mit dem Messinstrument lassen sich Emitterstrom und Modulation in einfacher Weise überwachen. In einem Funkgerät kann das selbe Instrument beim Empfangsbetrieb als S-Meter herangezogen werden. Wie die Abbildung zeigt, läßt sich ein solcher Sender mühelos und ohne Spezialbauteile auf kleinem Raum aufbauen. Die Platinenabmessungen betragen nur 55 x 45 mm. Eine Abschirmwand zwischen Oszillator- und Endstufe dient zugleich als Kühlkörper für die HF-Endstufe. Sie besteht aus Kupferblech. Der Transistor ist mittels einer Kunststoff-Schraube und mit einem Glimmer-Plättchen isoliert darauf montiert.

Die Spulen sind als Luftspulen mit 8 mm Durchmesser ausgeführt. Sie wurden durch Wickeln über den Schaft eines entsprechenden Spiralbohrers angefertigt. Die Oszillatorspule hat 12 Windungen, die PA-Spule 16 Windungen, die PA-seitige Spule vom Ausgangsfilter 10 Windungen und die antennenseitige 8 Windungen. Die Anzapfung der Oszillatorspule liegt bei 3 Windungen vom masseseitigen Ende aus gerechnet. Um gegenseitige Beeinflussungen zu vermeiden, sind die Spulen jeweils in einem Winkel von 90° zueinander angeordnet.
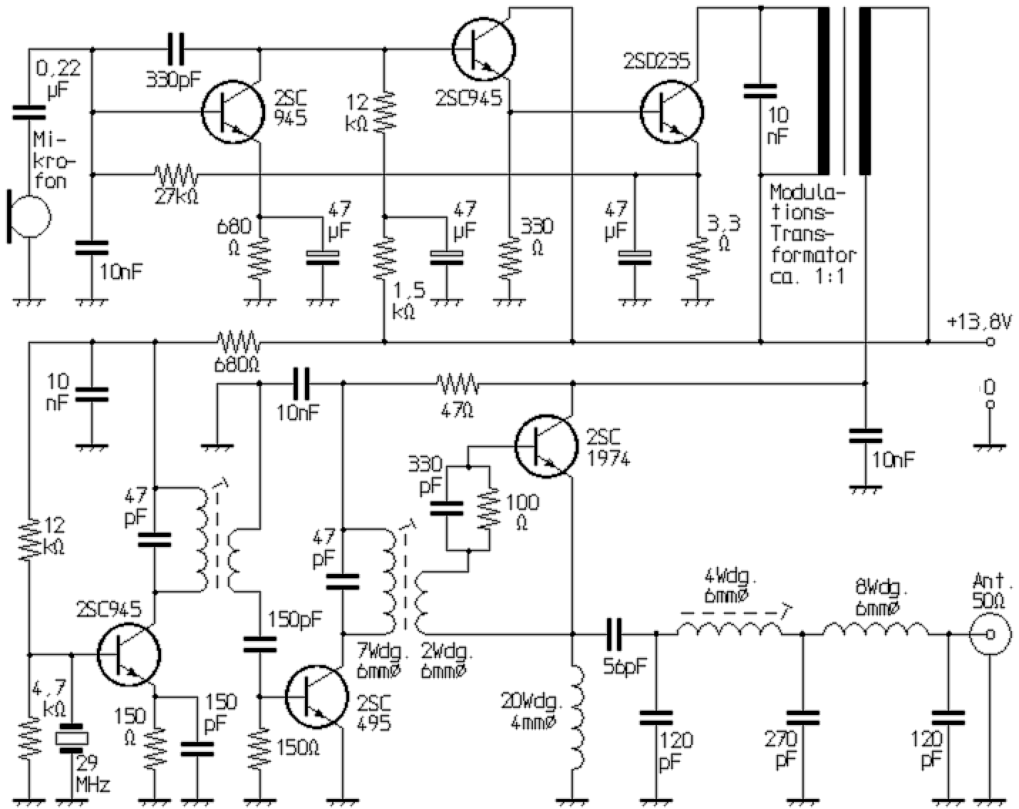
Dreistufiger AM-Transistorsender für 28...29,7 MHz
Beim hier gezeigten dreistufigen Sender handelt es sich im wesentlichen um den Nachbau der Schaltung aus einem alten CB-Funk-Gerät. Sie erwies sich als besonders nachbausicher. Die benötigten Spulen ließen sich einem Gerät mit entsprechender Schaltung entnehmen. Mit dem Sender ließ sich mit den angegebenen Werten eine Leistung von ca. 1 Watt erzielen.

Beim Anschluss des Modulations-Transformators ist wichtig, dass die Gleichströme der Sender-PA und die der Modulator-Endstufe umgekehrt durch den Trafo fließen. Die Wicklungen des benutzten Gegentakt-Ausgangs-Transformators, der aus einer Transistor-NF-Endstufe stammte mussten daher gegensinnig angeschlossen werden. Mit anderer Dimensionierung lässt sich mit der HF-Schaltung des Senders mühelos eine Trägerleistung von ca. 4 Watt erzielen. Um eine genügend kräftige Modulation zu erhalten, sollte dann allerdings ein Gegentakt-Modulator verwendet werden.

Das Foto zeigt die Treiber- und Endstufe eines solchen Senders. Es handelt sich um eine in Ätztechnik selbst hergestellte Baugruppe aus einem Selbstbau-Funkgerät. Das ganz rechts erkennbare Relais ist für die Antennenumschaltung vom Empfänger auf den Sender. Die Endstufe mit hochfrequenzmäßig geerdetem Kollektor arbeitet ausgesprochen stabil. Sie könnte prinzipiell auch dem Eingangs gezeigten zweistufigen Sender nachgeschaltet werden.
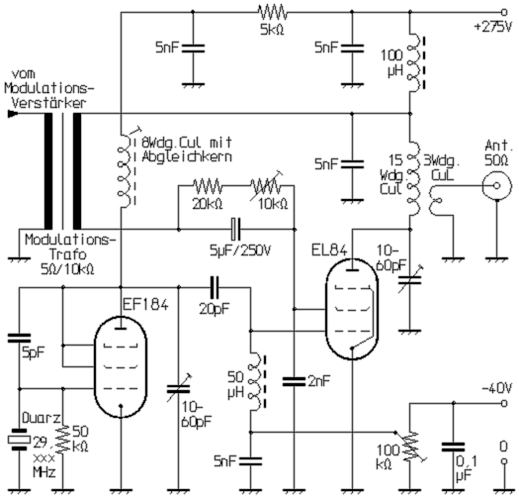
Zweistufiger AM-Röhrensender für 28...29,7 MHz
Meine ersten Erfahrungen mit selbstgebauten Sprechfunk-Sendern sammelte ich im oberen KW-Bereich. Ich baute zunächst Schaltungen mit Transistoren nach, die für Fernsteuerzwecke in der Fachliteratur und in Elektronik-Zeitschriften seinerzeit in großer Anzahl veröffentlicht wurden. Nach vielen Misserfolgen, wohl auch aufgrund der mir damals noch fehlenden Erfahrungen, versuchte ich es mit Röhren, frei nach den Ausführungen von Karl Schultheiß in Der Kurzwellen-Amateur und Werner W. Diefenbach in seinem Amateurfunk-Handbuch. Der Durchbruch gelang mir dann mit der hier gezeigten Schaltung.

Es konnte mühelos eine Leistung von ca. 4 Watt erreicht werden. Mit der gezeigten Schirmgitter-Modulation erzielte ich bei geringstem Aufwand beste Ergebnisse. Ein spezieller Modulations-Trafo für Anoden-Schirmgitter-Modulation stand mir nicht zur Verfügung. Bei dieser Schaltung einer Schirmgitter-Modulation konnte ein gewöhnlicher Ausgangstrafo aus einem ausgeschlachteten Röhrenradio verwendet und als Modulationsverstärker ein beliebiger Transistor- oder Röhrenverstärker mit 5-Ohm-Ausgang eingesetzt werden. Mit dem 10kOhm-Trimmer musste die Schirmgitterspannung der EL84 auf ca. 140 Volt eingestellt werden (ohne Modulation).

Das Foto zeigt einen ähnlichen Sender, den ich vor nicht allzu langer Zeit für weitere Versuche mit diesem Schaltungskonzept aufgebaut habe. Er ist mit den russischen Röhren 6С3П (6S3P) im Oszillator und 6П15П (6P15P) in der Endstufe aufgebaut und hat vergleichbare Eigenschaften. Allerdings ist die Ausgangsleistung hier etwas kleiner. Zusätzlich ist im Senderausgang ein Pi-Filter vorhanden, das mit zwei AM-Radio-Drekos abgestimmt wird. Es zeigte sich, dass der Pierce-Oszillator, bei dem es sich ja um einen Parallelresonanz-Oszillator handelt, mit den meisten Obertonquarzen auf einer etwas zu hohen Frequenz schwingt. Die Abweichung liegt bei den meisten solcher Quarze etwa im im Bereich von 2 bis 6 kHz. Abhilfe schafft eine Abgleichspule in Serie zum Quarz oder besser noch ein Trimmer-Kondensator parallel zum Quarz. Versuche helfen hier schnell weiter.
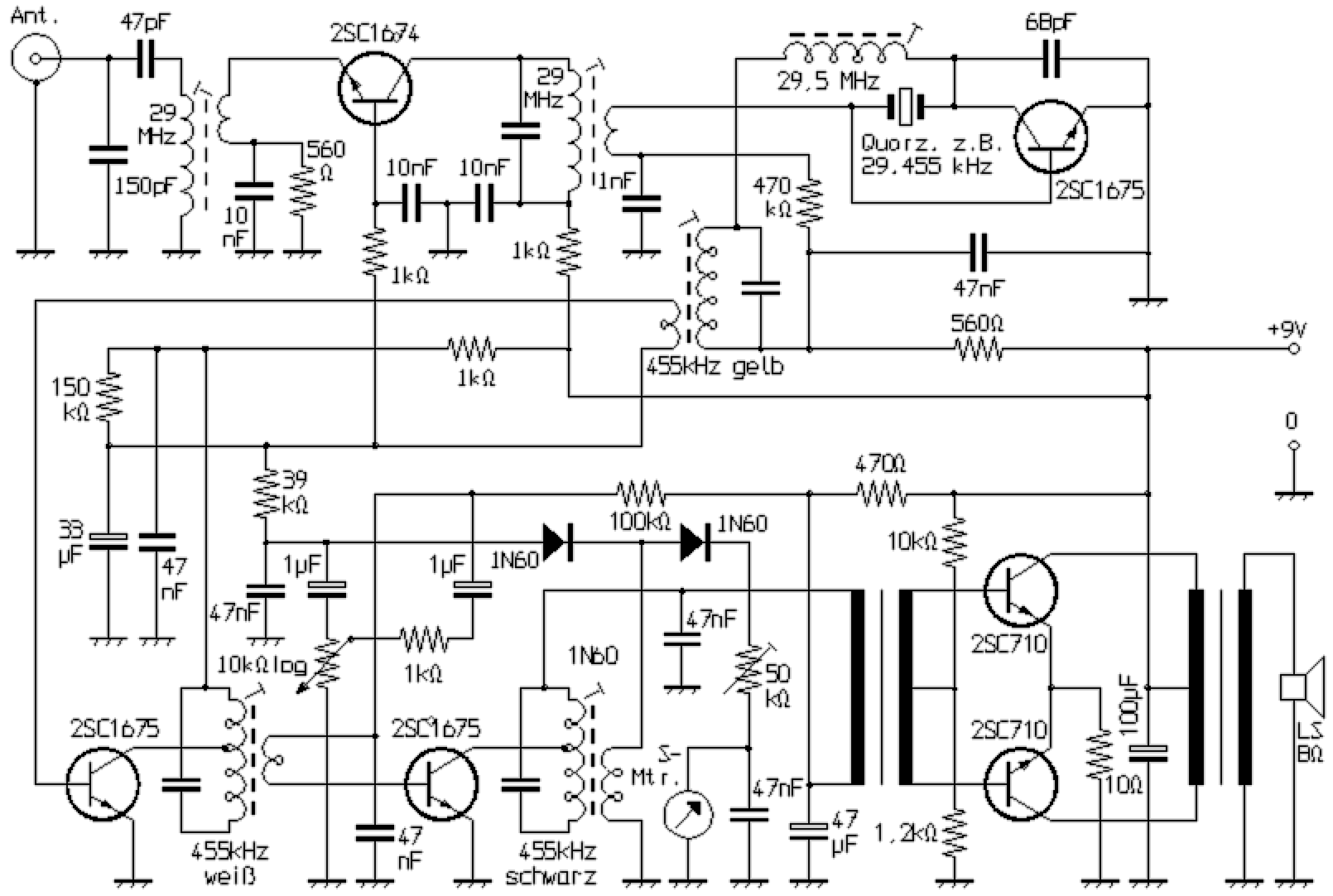
Festfrequenz-Reflexsuperhet für das 10m-Band
Dieser Empfänger ist ein kompletter Superhet mit HF-Vorstufe, Mischer mit quarzgesteuertem Oszillator, einem AM-Demodulator, einem zweistufigen ZF-Verstärker mit Regelung und einem ebenfalls zweistufigen NF-Verstärker mit Gegentakt-Endstufe. Durch die mehrfache Ausnutzung von Stufen arbeitet die Schaltung mit insgesamt nur sechs Transistoren. Die HF-Vorstufe arbeitet mit einem 2SC1674 in Basis-Schaltung. Sie weist keinerlei Besonderheiten auf und wird gemeinsam mit der ersten ZF-Stufe über die Gleichspannungs-Komponente am AM-Diodenmodulator geregelt. Der quarzgesteuerte Oszillator arbeitet zugleich als Mischer. Es handelt sich somit also um eine selbstschwingende Mischstufe, die infolge der Quarzsteuerung eine sehr gute Frequenzstabilität aufweist. Die zweite ZF-Stufe dient als Reflexstufe gleichzeitig der NF-Vorverstärkung. Sie steuert über den Treibertrafo direkt die sich daran anschließende Gegentakt-Endstufe an.

Es war für mich eine besondere Herausforderung, einen solchen Superhet zum Funktionieren zu bringen. Anders wie von mir befürchtet, war das gar nicht so schwer. Entscheidend ist der HF-gerechte Aufbau mit durchdachter Leitungsführung. Der Empfänger hatte am Aufwand gemessen eine ausgezeichnete Eingangsempfindlichkeit und eine völlig ausreichende Gesamtverstärkung. Hinter dem ersten ZF-Kreis fügte ich probeweise ein Keramikfilter ein, wodurch sich die Selektivität entscheidend verbesserte. Die Gesamteigenschaften standen so trotz des erheblich kleineren Aufwands kaum noch den Empfangsteilen alter CB-Stationen (z.B. DNT Meteor 5000) nach.
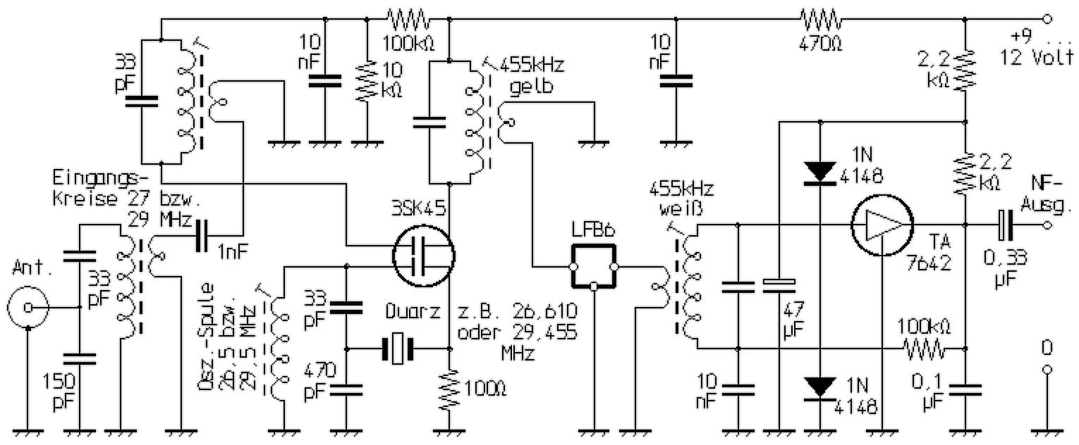
10m-Festfrequenz-Superhet mit TA7642 im ZF-Teil
Mit nur geringem Aufwand kann der nachfolgend gezeigte Empfänger aufgebaut werden. Er arbeitet ebenfalls nach dem Superhet-Prinzip. Dennoch wird mit dem TA7642 ein IC verwendet, das eigentlich für den Einsatz in einfachen, als Geradeaus-Empfänger arbeitenden MW-Radios gedacht ist. Der Baustein ist ein Vergleichstyp zum ZN414 bzw. zum MK484. Er dient hier als ZF-Verstärker für 455kHz und zeichnet sich für diesen Zweck durch gute Regel-Eigenschaften aus. So sind die Lautstärke-Unterschiede beim Empfang stärkerer und schwächerer Stationen nicht gar zu groß. Die am Ausgangs-Pin anliegende Gleichspannung, die mit zunehmender Feldstärke sinkt, kann für den Betrieb eines S-Meters in Brückenschaltung ausgewertet werden. Auch könnte hiermit eine Squelch-Schaltung angesteuert werden.

Da das IC zum Betrieb an einer Batteriezelle (1,5V) gedacht ist, wird die Betriebsspannung mit zwei in Flußrichtung hintereinander geschalteten Sillizum-Dioden auf einen Wert in dieser Größenordnung herunter stabilisiert. Die mit einem Dual-Gate-MOSFET bestückte Misch- und Oszillatorstufe arbeitet als selbstschwingender, quarzgesteuerter Mischer. Die Anordnung produziert nur wenig Eigenrauschen und gewährleistet somit eine gute Eingangs-Empfindlichkeit. Der Empfänger hat infolge der Quarzsteuerung eine hervorragende Frequenzstabilität. Dank des verwendeten Keramik-Filters wird eine ausgezeichnete Nachbarkanal-Selektion erzielt. Die mit dieser Schaltung erzielbaren Eigenschaften, insbesondere in Bezug auf die Selektivität, sind trotz des minimalen Aufwands deutlich besser, wie die der Empfangsteile von Handfunkgeräten aus der Anfangszeit des CB-Funks in Deutschland (z.B. Stabo Multifon Super 7 oder DNT HF12).

Ich habe den Empfänger ursprünglich für Fernsteuerzwecke (27 MHz) konzipiert, dabei aber auch an einen möglichen Einsatz in tragbaren 10m-Funkgeräten gedacht. Demzufolge würde er sich auch gut als Ersatz für die Pendel- bzw. Superregenerativ-Empfänger in den an anderer Stelle beschriebenen Handfunkgeräten eignen. Die Schaltung ließe sich bei entsprechender Dimensionierung der Schwingkreise (z.B 10,7MHz-ZF-Filter mit Parallel-Kondensator) auch für den Rundfunkempfang im KW-Bereich verwenden. Mit einem 5615-kHz-Quarz käme man zum Beispiel zu einem einfachen und zuverlässigen Empfänger für DARC-Radio im 49m-Band (6070kHz AM). Da in diesem Falle kein Schwingen des Quarzes auf dem 3. Oberton erzwungen werden muss, ließe sich die Oszillator-Beschaltung des MOSFETs aperiodisch gestalten. Die Spule an Gate 1 kann dann durch eine Parallelschaltung eines Widerstands mit einem Grundwellenquarz ersetzt werden. Diese Beschaltung findet man beim 20m-40m-Konverter, den ich in einem anderen Beitrag beschreibe.
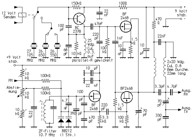
Eingangsschaltung für 28...29,7 MHz mit mitlaufender Selektion
Die gezeigte Eingangsschaltung war Teil eines Selbstbau-Funkgerätes für das 10m-Amateurband. Sie lieferte in Bezug auf Empfindlichkeit, Großsignal-Festigkeit und Fehlempfangs- bzw. Spiegelfrequenz-Unterdrückung sehr brauchbare und sogar bessere Ergebnisse, wie bei manchen käuflichen Geräten. Mit der angegebenen ZF von 10,695 MHz wurde eine nahezu vollständige Unterdrückung von Spiegelfrequenzen erreicht. Ein Zwischenfrequenz-Verstärker für 455 kHz lässt sich anschließen, wenn ein entsprechender Umsetzer nachgeschaltet wird. Eine dazu geeignete Schaltung wird an anderer Stelle beschrieben. Man kann aber auch den Ausgangskreis für 10,695 MHz durch eine Ausführung für 455 kHz ersetzen. In diesem Fall wird jedoch eine deutlich schlechtere Spiegelfrquenz-Unterdrückung erzielt, die dank der zweikreisigen Filterung zwischen Vorstufe und Mischer aber normalerweise genügt.

Wie im Schalbild ersichtlich, waren die Zwischenkreise als mitlaufende Selektion konzipiert. Die dafür benötigte Steuerspannung wurde durch ein mechanisch mit dem Drehkondensator vom Abstimm-VFO gekoppeltes Potentiometer erzeugt. Durch die Zusammenschaltung jeweils zweier Kapazitätsdioden wurde die Gefahr zusätzlicher Intermodulationen durch die Abstimm-Schaltung reduziert. Die HF-Vorstufe arbeitete in sogenannter Zwischenbasis-Schaltung. Bei einer solchen Anordnung fallen Leistungs- und Rauschanpassung zusammen. Mit dem Abgleich des Eingangskreises auf Signalmaximum wurde also zugleich bestes Signal/Rauschverhältnis erzielt. Die Mischstufe mit dem Dual-Gate-MOSFET produzierte kaum zusätzliches Rauschen. Solche Schaltungen weisen außerdem ein erheblich besseres Großsignal-Verhalten auf, wie Mischerschaltungen mit einem bipolaren Transistor.
ZF-Verstärker für 455kHz mit FET-Eingang
Dieser ZF-Verstärker verwendet im Eingang einen Feldeffekt-Transistor (FET), ansonsten kommen bipolare Transistoren (BJT = bipolar junction transistor) zum Einsatz. Durch den hochohmigen Eingang des FET wird der eingangsseitige ZF-Kreis kaum bedämpft. Die Koppelwicklung kann über einen Kondensator (z.B. 150pF) mit der Koppelwicklung der davor geschalteten Mischstufe verbunden werden. In dieser Weise lässt sich diese Schaltung z.B. direkt hinter den zuvor beschriebenen ZF-Mischer für 10,7 MHz / 455 kHz schalten, um so einen Doppelsuper-ZF-Teil zu erhalten. Über den Wert des Kondensators kann die Kopplung und damit die Bandbreite beeinflusst werden. Das ausgangsseitige Bandfilter besteht ebenfalls aus zwei ZF-Einzelkreisen, die jedoch mit kapazitiver Hochpunkt-Kopplung betrieben werden. Insgesamt ergeben sich auf diese Weise ähnliche Selektionseigenschaften, wie bei einem Röhrensuper mit einstufigem ZF-Verstärker. Wenn diese nicht ausreichen sollten, kann am Eingang ein keramisches Filter eingefügt werden.

Am mit "ZF" bezeichneten Ausgang kann z.B. ein FM- oder SSB-Demodulator angeschlossen werden. Die eigentlich der Regelspannungserzeugung dienende Diode kann auch zur AM-Demodulation verwendet werden. Das durch sie demodulierte Signal liegt am mit "NF" bezeichneten Anschluss an. Außerdem kann an ihrer Kathode die Spannung für ein S-Meter abgenommen werden. Die Regelung erfolgt über den linken Transistor BC237B. Mit zunehmender Signalspannung steigt seine Leitfähigkeit zwischen Emitter und Kollektor. Der damit einhergehende Stromfluß bewirkt einen steigenden Spannungsabfall am Drainwiderstand und damit einerseits eine Reduzierung der Drainspannung des FET, womit dessen Verstärkung sinkt. Zum anderen wird vom Kollektor das Ausgangssignal der FET-Stufe mehr und mehr gegen Masse kurzgeschlossen, so dass die Regelung in zweifacher Weise wirkt. Auf diese Art lässt sich ein Regelumfang erzielen, wie er durch einfache Arbeitspunktverschiebungen sonst nur über mehrere Stufen erreichbar wäre. Bei dieser Schaltung hingegen reicht die Regelung der einen ZF-Stufe für einen kompletten Superhet-Empfänger bereits völlig aus. Die zweite ZF-Stufe, die mit dem rechten BC237B und einem BC307B gebildet wird, sorgt für eine hohe Spannungsverstärkung und eine hinreichend niederohmige Auskopplung, um das Signal dem ersten ausgangsseitigen ZF-Kreis über seine Koppelwicklung zuzuführen. Trotz des vergleichsweise geringen Aufwands zeigt die Schaltung insgesamt hervorragende Eigenschaften. Selektivität und Regelung sind deutlich besser, wie bei der typischen zweistufigen Anordnung, wie man sie in vielen Transistorradios und CB-Funkgeräten fand. Bei jener waren zwei Transistorstufen in Emitterschaltung gebräuchlich, die am Eingang, untereinander und zwischen Ausgang und Demodulator über jeweils einen der auch hier eingesetzten ZF-Einzelkreise (gelb, weiß, schwarz) gekoppelt waren.