Sender- und Empfängerschaltungen für das 2m-Band
Nicht nur unter Funkamateuren entstand mit Beginn der zweiten Hälfte des 20. Jahrhunderts ein besonderes Interesse an der seinerzeit als besonders modern geltenden Ultrakurzwellen-Funktechnik. Daraufhin entstanden viele einfache Selbstbaugeräte, bei denen ein als Sender verwendeter UKW-Oszillator bei Empfangsbetrieb mit Überrückopplung als Pendelempfänger diente. Wegen kleiner Antennenabmessungen eignete sich für transportable Anlagen dieser Art das 2m-Amateurfunkband am besten. Wenn von beiden Seiten hohe Standorte wie etwa Berggipfel aufgesucht wurden, ließen sich mit solchen minimalistischen Geräten mühelos Reichweiten von mehreren zig Kilometern bis in den dreistelligen Bereich hinein erzielen.
Weitere Schaltungen und Beiträge bezüglich des VHF/UHF-Amateurfunks:
- Ein frequenzstabiler Tonruf-Generator zum Auftasten von Relais-Stationen
- Unterdückung von Störungen durch Subaudio-Töne mittels CTCSS-Blocker
- Der UKW-Senderbaustein Josty-Kit HF-65 plus Sanaphantastron Internet-Radio
- Einfacher UHF-Transceiver (70cm) mit nur zwei Röhren
- Funkgeschichte: Ein parametrischer Verstärker für das 70cm-Band
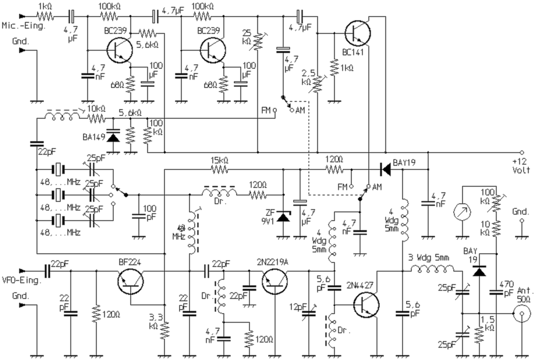
Transistorsender für 144...146 MHz
Um mit einem quarzgesteuerten 2m-Transistorsender eine Leistung von ca. 1 Watt erzielen zu können, genügt eine dreistufige Anordnung. Voraussetzung dafür ist, das ein Quarzoszillator im 48-MHz- oder 72-MHz-Gebiet verwendet wird. Dann reicht eine einzige Frequenz-Vervielfacherstufe, um die PA auf der Sendefrequenz im 144-MHz-Bereich ansteuern zu können. Auf den Oszillator folgt also lediglich ein Verdoppler bzw. Verdreifacher, dem dann die Endstufe nachgeschaltet ist. Schaltungstechnisch deutlich aufwändiger wie ein Röhrensender dieser Leistungsklasse, vereinfacht sich mit einem solchen Transistorsender dafür der Aufwand bei der Stromversorgung. Eine Gleichspannung von 12 Volt reicht aus, so dass ein solcher Sender hervorragend für den mobilen und portablen Einsatz geeignet ist.
Solche Sender wurden um 1970 von diversen Herstellern, wie z.B. Semcoset / Lausen KG, CTR (Conrad) und HAEL (Hanschke Elektronik) als fertige und vorabgeglichene Baugruppen zum Selbstbau von UKW-Amateurfunkgeräten angeboten. Zunächst waren diese nur für die seinerzeit im 2m-Band überwiegend verwendete Amplituden-Modulation ausgelegt. Mit zunehmender Verbeitung der Frequenz-Modulation und dem Aufkommen des Relaisfunk-Betriebs kamen auch Modelle auf den Markt, die sowohl für AM als auch für FM ausgelegt waren. Diese unterschieden sich schaltungstechnisch zumeist nur wenig voneinander. Die Schaltung eines dafür typischen Senders von HAEL zeigt einen Oberton-Quarzoszillator (48MHz), einen Frequenzverdreifacher in Basisschaltung, eine HF-Endstufe, einen zweistufigen Mikrofonverstärker und einen Kollektorstrom-Modulator für AM.
Für FM erfolgt die Modulation durch eine Kapazitätsdiode, mit der die Quarzfrequenz durch das Mikrofonsignal hin- und hergezogen wird. Bei AM hat die Kollektorstrom-Modulation zur Folge, dass die Trägerleistung bei AM auf etwa 300mW reduziert ist, während sie bei FM etwa 1 Watt beträgt. Die bei vielen Sender-Baugruppen von Semco verwendete Methode mit Kollektor-Spannungsmodulation mittels eines Modulationstrafos ermöglichte hingegen, dass auch bei AM die volle Trägerleistung zur Verfügung stand. Der Transistor 2N4427 ist aufgrund seiner geringeren Spannungsfestigkeit dafür ungeeignet, da in den Modulationsspitzen mehr als die doppelte Versorgungsspannung am Kollektor auftreten kann. Mit Blick auf die Spannungsfestigkeit verwendbar wären dafür z.B. der 2N3866 oder besser noch der 2N3553. Unter Berücksichtigung des Leistungsanstiegs beim Modulieren muss für 1 Watt Trägerleistung aber bereits eine kräftigere Ausführung gewählt werden, da die Leistung bei 100%iger Modulation in den Spitzen auf bis zu 4 Watt ansteigt.
Infolge der heute höheren Anforderungen an die Reinheit des Sendesignals sollte am Senderausgang solcher Transistorsender ein kombinierter Band- und Tiefpass eingefügt werden. Ansonsten gelangen relativ starke Oberwellen und Reste des 48 MHz-Signals sowie der 96-MHz-Oberwelle davon an die Antenne. Außerdem empfiehlt es sich, einen Verpolungsschutz vorzusehen. Werden Plus und Minus vertauscht, kann das nämlich zur Zerstörung der als Verdreifacher in Basis-Schaltung arbeitenden Treiberstufe führen. In diesem Fall fließt nämlich ein nicht unerheblicher Strom über die Kollektor-Basis-Diodenstrecke des Transistors.
Wie zu erkennen ist, ist der Sender für drei schaltbare Quarzkanäle ausgelegt. Wie bei vielen Modellen anderer Hersteller ist außerdem ein VFO-Anschluss vorhanden, so dass auch von Quarzen unabhängiger, frequenzvariabler Betrieb auf beliebigen Frequenzen im Bereich von 144 bis 146 MHz möglich ist. Ein dafür geeigneter VFO wurde unter anderem wiederum von der Firma Semcoset unter der Bezeichnung Varios 48 als fertiger Baustein für Selbstbaugeräte hergestellt. Anstelle der sonst benutzten Quarzfrequenz im 48-MHz-Bereich wird anstelle dessen von dieser Schaltung eine abstimmbare Frequenz in diesem Bereich erzeugt und dem dann nur noch als Verstärker arbeitenden Oszillator-Transistor zugeführt. Die Amplituden-Modulation erfolgt dabei in der selben Weise, wie beim Quarzbetrieb. Für FM muss hingegen die Modulation direkt am VFO stattfinden. Wie die Schaltung des VFO zeigt, wird dazu das verstärkte Modulationssignal dem enthaltenen FM-Demodulator mit der Kapazitätsdiode BA149 zugeführt. Die Modulationsqualität ist bei FM im VFO-Betrieb übrigens deutlich besser, wie beim Quarzbetrieb.
Im Interesse großer Frequenzstabilität arbeitet der eigentliche VFO, der mit einem Transistor des Typs BF115 bestückt ist, bei 24 MHz. Diese Frequenz wird in der anschließenden Stufe mit dem BF167 verdoppelt, um dann in der sich daran anschließenden Verstärkerstufe mit dem BF173 selektiv verstärkt zu werden. In dieser Weise ist ein neben- und oberwellenarmes 48-MHz-Signal sichergestellt.
Als sich gegen Ende der 1970er Jahre der FM-Betrieb gegenüber AM auf dem 2m-Band allgemein durchgesetzt hatte, gab es von HAEL mit dem SB-6/1 noch einen 6-Kanal-Senderbaustein, der ausschließlich für Frequenzmodulation vorgesehen war. Abgesehen von der größeren Anzahl von Quarz-Steckplätzen - nun in der kleineren Baugröße HC-25/U anstelle von HC-6/U - bot er schaltungstechnisch kaum etwas Neues. Für solche Sender passende Quarze kann man übrigens noch heute (z.B. bei quartslab.com UK) bestellen. Es handelt sich um Sonderanfertigungen, die nach eigenen Frequenz-Wünschen hergestellt werden. Man kann die Quarze also für beliebige Sendefrequenzen im 2m-Amateurband bekommen.
Ausgehend von Versuchen mit einem solchen nur für FM ausgelegten Baustein baute ich die Schaltung mehrfach mit leichten Veränderungen und in konstruktiv unterschiedlicher Weise nach. Unabhängig von der Bauweise zeigte die so entstandene und unten gezeigte Schaltung eine überraschend große Nachbau-Sicherheit, sofern auf HF-gerechten Aufbau geachtet wurde (kurze Leitungsführung, hinreichende Abstände zwischen den Schwingkreisen, Anordnung benachbarter Spulen im 90-Grad-Winkel usw.). Am besten arbeitete der Sender in einer Art Kammerbauweise aus zusammengelöteten, beidseitig mit Kupfer beschichteten Epoxydharz Platten, wie sie als Rohmaterial zur Leiterplatten-Herstellung erhältlich sind. In einem Fall ergänzte ich die Schaltung mit einer zusätzlichen PA, so dass etwa 4 Watt HF-Leistung erzielt werden konnten. Diese Stufe war praktisch gleich aufgebaut, wie die letzte Stufe in der gezeigten Schaltung. Lediglich mussten die Schwingkreise etwas anders dimensioniert werden. Zudem musste zur Anpassung des extrem niederohmigen Eingangs eine Luftpule mit einer Windung in der Basisleitung des Endstufen-Transistors eingefügt werden. Als Transistor für solch eine Zusatz-PA in dem somit dann insgesamt vierstufigen Sender eignet sich z.B. der Typ 2SC1971.
Die Modulation all solcher Sender mit 48- oder 72-MHz-Quarzen war zumeist etwas verzerrt, da der Oberton-Oszillator sich nur recht wenig in der Frequenz ziehen läßt. Es ist dabei aber zu bedenken, dass damals für FM im 2m-Band größere Frequenzhübe gefahren wurden. Zunächst arbeitete man noch mit einem 50-kHz-Raster, dann recht bald für lange Zeit mit einem 25-kHz-Raster. Beim heutigen 12,5-kHz-Raster und den daran angepassten Frequenzhüben lassen sich mit solchen Sendern folglich deutlich bessere Ergebnisse erzielen. Die Modulations-Qualität lässt sich dabei deutlich verbessern, wenn anstelle der zweiten Stufe des Mikrofonverstärkers ein NF-Modulationsbegrenzer eingefügt wird. Er ist so einzstellen, dass die Begrenzung einsetzt, bevor es zu Verzerrungen durch den Kapazitätsdioden-Modulator kommt.
Generell sollte bei FM-Sendern dafür gesorgt werden, dass das NF-Modulationssignal begrenzt wird, da unabhängig von den Eigenschaften des FM-Modulators der maximal vorgesehene Frequenzhub nicht überschritten werden soll. Er muss zu den Eigenschaften der von Gegenstationen eingesetzten Empfänger passen. Entscheidend ist dabei die empfängerseitige ZF-Bandbreite. Um den maximalen Modulationshub auf einen passenden, festen Wert zu begrenzen, müsste eine Regelschaltung nach Art einer ALC (Automatic Level Control) praktisch verzögerungsfrei arbeiten. Ansonsten kann das Signal jeweils während der Einregelzeit den Bereich der ZF-Bandbreite verlassen und es kommt zu starken nichtlinearen Verzerrungen, worunter die Verständlichkeit speziell bei FM sehr leidet. Aus diesen Gründen findet man in moderneren FM-Sendern praktisch immer einen Modulationsbegrenzer. Solche Schaltungen wurden in der Amateurfunk-Literatur der Röhren-Epoche oft auch als Speech-Clipper bezeichnet. Während sie für SSB die Signaldichte zu vergrößern geeignet sind und daher eher nur zum Erzielen einer DX- bzw. Kontest-Modulation geeignet sind, sind sie bei FM mit den dort insgesamt besseren Klang-Eigenschaften auch für den Nahbereich optimal.
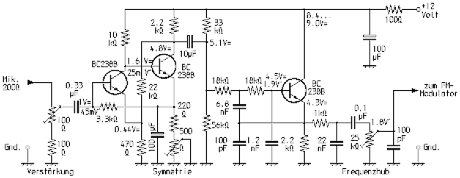
Die Schaltung zeigt einen solchen, mit einzelnen Transistoren aufgebauten Modulations-Begrenzer. Beim zweistufigen, galvanisch gekoppelten Vorverstärker wird der Arbeitspunkt so justiert, dass das Signal bei Übersteuerung für beide Halbwellen symmetrisch begrenzt wird. Sollte die Eingangsempfindlichkeit für das verwendete Mikrofon nicht ausreichen, kommt es zu überhaupt keiner Begrenzung. In diesem Falle sollte am Eingang eine NF-Vorstufe eingefügt werden. Auf den Begrenzerverstärker folgt ein aktiver Tiefpass, welcher die durch die Begrenzung entstehenden Oberwellen des NF-Signals unterdrückt. So wird die Bandbreite des modulierten HF-Signals klein gehalten. Mit dem eingangsseitigen Trimmer wird die Mikrofonverstärkung (Mike Gain) eingestellt, ausgangsseitig der Frequenzhub. Mikrofon-Empfindlichkeit, Hub und Begrenzersymmetrie sind somit unabhängig voneinander einstellbar.
Ich habe die Schaltung im wesentlichen aus einer Lorenz-UKW-Funkanlage des Typs SEM-57 übernommen und mit gutem Erfolg auch in anderen Selbstbau-Sendern bzw. -Transceivern eingesetzt. Gezeigt ist hier ein handverdrahteter Aufbau einer solchen Schaltung.
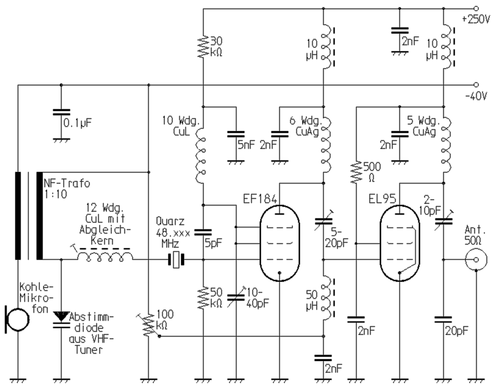
Selbst gebauter 2m-FM-Sender mit Röhren
Sender für das 2m-Amateurband, die für den Portabel-Betrieb ausgelegt waren, arbeiteten oft mit Quarzsteuerung. Zu Zeiten, zu denen es noch keine käuflichen UKW-Amateurfunkgeräte gab, war hier der Einsatz von 48-MHz-Obertonquarzen am beliebtesten. Mit einer Quarzfrequenz von 48,333MHz wurde nach Verdreifachung beispielsweise eine Sendefrequenz von 145,0 MHz erzeugt. Recht häufig wurden auch 72-MHz-Obertonquarze benutzt. Hier benötigte man bei Verdopplung des Oszillatorsignals für ein Sendesignal auf 145,0 MHz einen 72,5-MHz-Quarz. Bei den 48-MHz-Quarzen handelte es sich normalerweise um Quarze, die auf dem 3. Oberton schwangen. Die 72-MHz Quarze arbeiteten hingegen zumeist auf dem 5. Oberton.
Solche Sender-Konzepte ermöglichten den für den Einsatz in tragbaren Funkanlagen geforderten einfachen Aufbau. In dieser Weise arbeitende Sender waren für die im 2m-Band zunächst gebräuchlichste Betriebsart AM ausgelegt. Mit dem Aufkommen der Relais-Stationen baute man solche Sender dann auch für FM. Mit 72-MHz-Quarzen war es allerdings schwierig, einen ausreichenden Frequenzhub hinzubekommen. In Bezug darauf war die Steuerung mit 48-MHz-Quarzen deutlich überlegen. Übrigens bekommt man solche Quarze als Spezialanfertigung für beliebige Kanalfrequenzen auch heute noch. Pro Kanalquarz muss mit einem Preis von ca. 25,-€ zuzüglich Versand gerechnet werden.
Ich stellte diverse Versuche mit solchen Sendern an, die wie im gezeigten Schaltbild konstruiert waren. Die erzielbare HF-Leistung lag je nach Beschaffenheit der Spulen bei 2 bis 3 Watt. Für den Nahbereich reichte bereits eine einstufige Anordnung mit einer EF184. Man erzielte so bereits einige hundert Milliwatt, was für den Betrieb über das örtliche 2m-Relais genügte. Es ließ sich mit der gezeigten Anordnung ein für das 25-kHz-Raster völlig ausreichender Frequenzhub erzielen, ohne dass es zu nennenswerten Verzerrungen kam. Transistorsender erwiesen sich diesbezüglich als deutlich problematischer. Bei den für maximale HF-Leistung anzustrebenden großen Kreisgüten und der geringen Bedämpfung durch die Röhren kommt man zu einer recht kleinen HF-Bandbreite. Infolgedessen muss damit gerechnet werden, dass bei einem Quarzwechsel außerhalb eines Bereiches von ca. 500 kHz die Schwingkreise nachgestellt werden müssen. Vorteilhaft ist daher, wenn sich die Kreiskondensatoren an der Frontplatte einstellen lassen.
Da heutzutage eine höhere Reinheit des Sendesignals gefordert wird, sollte am Senderausgang ein Filter eingefügt werden. Da Röhrensender infolge der geringeren Bedämpfung der Schwingkreise von Haus aus schon ein recht sauberes Signal erzeugen, braucht hier jedoch nicht sehr viel Aufwand getrieben werden. Ein auf 145 MHz abgestimmter Serienkreis in der Antennenleitung bewirkt diesbezüglich schon recht viel.
Weitere Schaltungen und Beiträge bezüglich des VHF/UHF-Amateurfunks:
- Nachstimmschaltung für frei schwingenden VHF-Sender
- Einfache AM-Doppelsuper-ZF-Baugruppe (5,5 MHz/ 455 kHz) für VHF-Empfänger
- UKW-Transceiver Semco Terzo für AM, FM, SSB und CW (2m-Band)
- UKW-Einbausuper Nogoton UK12642 für das 2m-Amateurband (AM)
Simpler FM-Doppelsuperhet-Empfänger für 144-146 MHz
Mit Multiband-Radios japanischer Produktion, wie sie ab etwa 1970 als Kontroll- oder Überwachungsempfänger unter anderem in Inseraten in der Elektronik-Fachzeitschrift Funkschau angeboten wurden, ließ sich zumeist auch das 2m-Band schon in der Betriebsart FM abhören. In dem oft als PB2 (=Police Band 2) bezeichneten Bereich waren meistens Frequenzen in einem Bereich von 136 bis 174 MHz einstellbar. Mit der für Rundfunk ausgelegten ZF-Bandbreite von über 200 kHz konnte man FM-Amateurfunk-Stationen damit zwar hinreichend feinfühlig einstellen, aber oft kaum voneinander trennen.
![]() |
Ein bei mir damals vorhandenes Gerät, wie es auf dem Bild zu sehen ist, wies eine recht brauchbare Eingangsempfindlichkeit auf, die durch eine kleinere ZF-Bandbreite sicherlich noch deutlich hätte verbessert werden können. Das Studium des Schaltbilds zeigte, dass für jedes VHF-Band ein separater Tuner vorhanden war. Die Bereichsumschaltung wurde durch Umschalten dieser Tuner erreicht. Die einzelnen Tuner waren wie Eingangsteile etwas besserer UKW-Rundfunk-Empfänger mit HF-Vorstufe, Mischer und getrenntem Oszillator aufgebaut. Dies bewog mich dazu, durch Ändern der Schwingkreiselemente zunächst den UKW-Teil eines mechanisch ähnlich aufgebauten billigen japanischen AM/FM-Kofferradios für 2m-FM umzubauen. |
|
Jenes Gerät war einschließlich UKW-Tuner, ähnlich wie auf dem nebenstehenden Foto, auf einer Platine aufgebaut. Obwohl hier die Eingangsschaltung mit HF-Vorstufe und selbstschwingender Mischstufe wesentlich einfacher konstruiert war, waren die Empfangs- Ergebnisse nach Austausch des HF-Vorstufen-Transistors durch einen guten HF-Typ mit denen des Multiband-Radios durchaus vergleichbar. Dadurch zu weiteren Versuchen motiviert, baute ich ein japanisches Autoradio mit Variometer-Abstimmung und getrenntem Oszillator um. Wohl vor allem wegen des HF-gerechteren Aufbaus war der Empfang damit, insbesondere was das Durchschlagen von UKW-Rundfunksendern und sonstige Fehlempfangsstellen anbetraf, sogar spürbar besser, als mit dem Multiband-Radio. |
|
Noch deutlich bessere Ergebnisse erzielte ich mit einem Röhrenradio, welches im UKW-Teil mit der Standardschaltung mit einer ECC85 wieder einen selbstschwingenden Mischer hatte. Diese erfolversprechenden Versuche ermunterten mich zu meinem Vorhaben, einen kompletten transistorisierten 2m-Doppelsuper selbst aufzubauen. Dieser sollte eine Eingangsschaltung mit selbstschwingender Mischstufe erhalten. Für eine im Spulenbuch von Hans Sutaner angegebene transistorisierte UKW-Eingangsschaltung mit selbstschwingender Mischstufe wurde eine mit Temperaturkompensation erzielbare Frequenzkonstanz von ±15 kHz im Temperaturbereich von -20°C bis +50°C angegeben. Hochgerechnet auf die Verhältnisse im 2m-Band kommt man damit zu einem Wert von etwa ±22,5 kHz für die Frequenzstabilität. Ein solche Schaltung ließe sich demzufolge auch in Kombination mit einem Schmalband-FM-Zwischenfrequenzteil betreiben, wenn man gelegentliches Nachstimmen nach dem Einschalten bzw. nach größeren Temperatur-Änderungen in Kauf nimmt.
Um die Brauchbarkeit solcher Minimal-Tuner für Schmalband-FM zu untersuchen, unternahm ich erste Vorversuche. Dazu schloss ich an den ZF-Ausgang eines billigen VHF-Empfängers mit selbstschwingender Mischstufe ("Aircontrol") einen Doppelsuper-ZF-Teil aus einem alten Betriebs-Funkgerät an. Das Gerät hatte einen ZF-Teil für Rundfunk-Bandbreite und der Skalentrieb des Gerätes war für diese Trennschärfe keinesfalls brauchbar. Dennoch zeigte sich, dass die Frequenzstabilität an sich schon ohne weitere Kompensations-Maßnahmen durchaus für den Schmalband-FM-Empfang ausreichend war. Problematischer aber waren Instabilitäten über die Antenne. So verschwanden zum Beispiel durch Annäherung mit der Hand eingestellte Stationen fast vollständig.
Infolge des seinerzeit etwa 15 km von meinem Standort entfernten Hamburger Flughafens hatte es schon mit meinen Radio-Umbauten häufiger Probleme mit dem Spiegelfrequenzempfang aus dem Flugfunkbereich gegeben. Um dieses Problem zu lösen, fügte ich bei meiner komplett selbstgebauten Eingangsschaltung zwischen HF-Vorstufe und Mischer ein Zweikreis-Filter ein. Mit diesem löste ich ganz nebenbei das Instabilitäts-Problem über die Antenne, es ergab sich eine um Welten bessere Entkopplung. HF-Gerecht mit großer Massefläche aufgebaut, erreichte ich sogar eine insgesamt bessere Stabilität, wie sie ein 2m-Empfänger mit Hael-Baugruppen (Dualgate-MOSFET-Vorstufe und SO42P als Mischer und Oszillator) aufwies. Der mechanische Aufbau ist schon bei VHF-Schaltungen eben wesentlich wichtiger, wie die Schaltungstechnik!
Letztendlich gelangte ich für den Eingangsteil meines Empfängers zur gezeigten Schaltung, indem ich den UKW-Teil aus einem billigen Radio aus Fernost mit besseren Transistoren nachbaute und für das 2m-Band umdimensionierte. Wie auf den Fotos gezeigt, gelang mir ein weiterer Aufbau (mit 2xBF959) sogar auf einer Lochrasterplatte (Rastermaß 5,08mm). Dank durchdachter Verdrahtung und 90°-Winkeln der Spulen zueinander funktioniert die Schaltung auch so recht ordentlich. Sie zeigt keinerlei Schwingneigung. Der richtige Abgleich der Zwischenkreise ist mit einem AM-ZF-Teil möglich, indem die beiden Trimmer bei angeschlossener Antenne auf maximales Rauschen eingestellt werden. Zuvor muss der Oszillator-Kreis so abgeglichen werden, dass sich Frequenzen zwischen 133,3 und 135,3 MHz einstellen lassen.
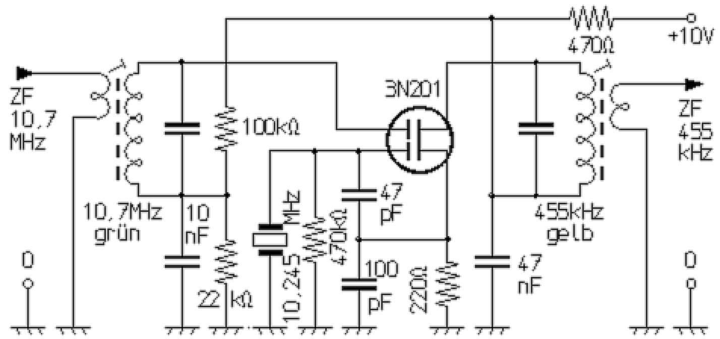
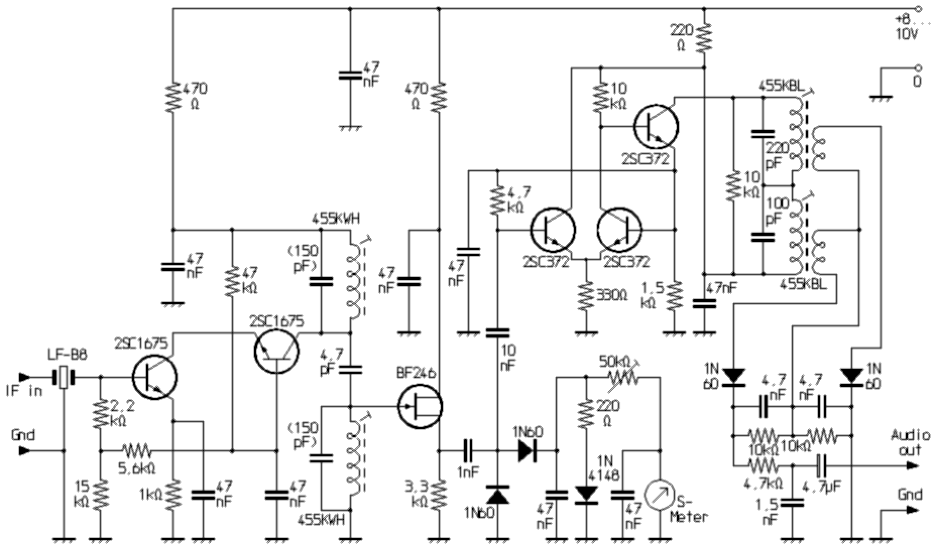
An den Eingangsteil fügte ich einen selbstschwingenden Mischer an, welcher das 10,7 MHz-Zwischenfrequenzsignal auf die niedrigere ZF von 455 kHz umsetzte. Hier kam eine für die niedrigere Frequenz umdimensionierte quarzgesteuerte Anordnung zum Einsatz, wie sie oft als Empfänger-Mischstufe in einfachen 27MHz-Handfunkgeräten mit Superhet-Empfänger zu finden war. Durch die Quarzsteuerung ließen sich Frequenzinstabilitäten von dieser Stufe sicher vermeiden. Darauf folgten zwei gleich konstruierte 455-kHz-ZF-Stufen in Kaskodeschaltung, die etwa gleiche Eigenschaften aufwiesen, wie ZF-Stufen mit einer Pentode. Leider neigte die zweite Stufe jedoch bei starken Signalen zum Überschwingen bzw. es ergab sich ein kritischer Abgleich. Zur Demodulation kam zunächst ein Phasen-Detektor zum Einsatz. Nachstehend die Gesamtschaltung des über einen 47pF-Kondensator mit dem Eingangsteil verbundenen ZF-Teils in diesem Aufbaustadium.
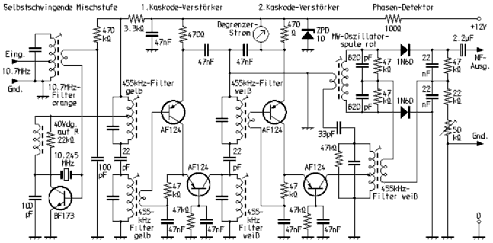
Die zweite Kaskode-Stufe ersetze ich später durch einen ZF-Begrenzer mit Differenzverstärker und löste damit die Probleme des Überschwingens bei starken Signalen. Zusätzliche AM-Unterdrückung brachte der spätere Ersatz des Phasen-Detektors durch einen Ratio-Detektor. Dem ZF-Teil folgte ein Gegentakt-NF-Verstärker mit vier Transistoren (Endstufe AC187k und AC188k). Der Empfänger erhielt ein S-Meter und eine Rauschsperre. Das Gerät eignete sich so prima als Zweit-Empfänger, war aber in Verbindung mit einem quarzgesteuerten 2m-FM-Sender sogar auch noch recht gut für den Funkbetrieb geeignet. Damit der Empfänger auf der Frequenz stehen blieb, schaltete ich beim Senden nur den NF-Teil ab. Die Antenne wurde vom Empfängereingang über ein Relais auf den Sender umgeschaltet.
Baugruppen für einen quarzgesteuerten 2m-FM-Empfänger
Wiederholt habe ich mit komplett selbstgebauten Empfängern für das 2m-Band experimentiert. Ausgehend von meinen Versuchen mit Röhren sowie mit meinem transistorisierten Doppelsuper verfolgte ich des Ziel, mich qualitativ an die Empfänger aus hochwertigeren käuflichen VHF-Funkgeräten der 1970er Jahre anzunähern. Schon damals konnte man Empfänger bauen, welche nahezu die Grenzempfindlichkeit und auch eine recht gute Großsignalfestigkeit erreichten. Als besondere Herausforderung setzte ich mir das Ziel, für meine Schaltungen keinerlei ICs und auch keine Röhren mehr zu verwenden. Für meine Experimente arbeiteten meine Schaltungen vorzugsweise mit Quarzsteuerung, weil sich so ohne größeren Aufwand in Bezug auf Reinheit und Rauschen qualitativ hochwertige Überlagerungssignale erzeugen lassen. Damit ließen sich insbesondere durch Abhören der Relaisfrequenzen die Empfängereigenschaften auch unter unterschiedlichen praktischen Bedingungen ausgiebig testen. An dieser Stelle sind die besten dabei entstandenen Baugruppen vorgestellt.
Hochwertige Eingangsschaltung für einen 2m-Empfänger
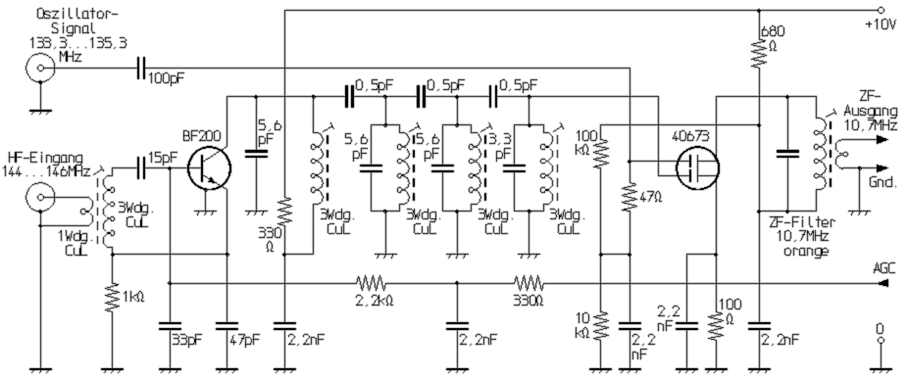
Die zunächst vorgestellte Eingangs-Baugruppe verwendete ich in einem etwas aufwändiger konzeptionierten 2m-Selbstbau-Empfänger. Das vierkreisige Filter zwischen HF-Vorstufe und Mischer besteht aus normalen LC-Kreisen, von denen sich die Spulen in Abschirm-Bechern befinden. Jene wurden einem kommerziell gefertigten Funkgerät entnommen, bei dem sich eine Reparatur nicht mehr gelohnt hätte. Mit dieser Anordnung läßt sich eine ausgezeichnete Spiegelfrequenz-Unterdrückung erzielen. Die Bandbreite genügt ohne nennenswerten Empfindlichkeitsabfall an den Bandgrenzen für den Empfang des gesamten 2m-Amateurfunkbereiches. Die HF-Vorstufe arbeitet angelehnt an frühere Geräte der Marke Semco in einer sogenannten Zwischenbasis-Schaltung. Dabei handelt es sich um eine Kombination aus Basis- und Emitter-Schaltung, bei der das Signal beiden Steuerelektroden gegenphasig zugeführt wird. Dadurch kann besonders stabiles Arbeiten ohne irgendwelche Schwingneigungen erzielt werden. Außerdem stimmen bei einer sorgfältig ausgelegten Zwischenbasis-Schaltung Rausch- und Leistungs-Anpassung überein. Beim Abgleich des Eingangskreises auf maximale Signalspannung wird also zugleich das beste Signal-Rauschverhältnis erzielt.
In älteren Funkgeräten findet man häufig Anordnungen, bei denen die HF-Vorstufe mit einem Dual-Gate-MOSFET bestückt ist, der Mischer aber mit einem FET oder gar mit einem normalen Bipolar-Transistor arbeitet. Gerade in der Mischstufe erweisen sich FETs infolge ihrer annähernd quadratischen Kennlinie aber als deutlich überlegen. Hier eingesetzt, kann mit ihnen eine deutlich bessere Großsignalfestigkeit erzielt werden. Je nach gewähltem Transistor-Typ kann mit einer HF-Vorstufe mit bipolaren Transistoren hingegen grundsätzlich die bessere Empfindlichkeit erzielt werden. In Bezug auf die Großsignalfestigkeit ist die ja arbeitspunktmäßig für lineare Verstärkung ausgelegte und zudem mit niedrigerem Pegel arbeitende HF-Vorstufe nur unwesentlich anfälliger für Intermodulationen, wie eine entsprechende Stufe mit einem FET. Der Dual-Gate-MOSFET arbeitet in der HF-Vorstufe quasi wie eine Kaskode-Schaltung, bei der ein FET in Source-Schaltung und ein FET in Gateschaltung gleichstrommäßig hintereinander geschaltet sind. Infolge der annähernd leistungslosen Ansteuerung verliert die Frage der Rauschanpassung bei FET-Eingangsstufen an Bedeutung. Der Vorverstärker mit einem Dual-Gate-MOSFET liefert zwar bei vorzüglicher Stabilität die höhere Verstärkung, doch wird jene in der HF-Vorstufe oft gar nicht benötigt. Auch ein FET-Mischer ist irgendẃann an der Grenze der Aussteuerbarkeit, so dass die hoch verstärkende MOSFET-Vorstufe die Großsignalfestigkeit des Empfängers sogar verschlechtern kann. Die Vorstufe soll das Eingangssignal nur gerade eben so weit anheben, dass das Rauschen des Mischers in den Hintergrund tritt. Der MOSFET hat im Empfängereingang außerdem den Nachteil geringerer Betriebssicherheit. Schnell ist er bei statischen Aufladungen der Antenne oder bei kräftigen Storimpulsen infolge Gewitters zerstört.
Im Mischer zeigt der Dual-Gate-MOSFET dagegen seine wahren Stärken. Als multiplikativer Mischer ausgelegt, neigt er weniger zu Intermodulationen. Auch das zogenannte Zustopfen durch Arbeitspunktverschiebung bei hohen Signalstärken ist hier kaum ein Problem. Andererseits arbeitet der so aufgebaute Mischer wesentlich rauschärmer wie ein Mischer mit einem Bipolar-Transistor, so dass insgesamt eine deutlich großere Dynamik erzielt wird. Die praktischen Vergleiche zeigten, dass Empfänger mit einer mit amateurmäßigen Mitteln aufgebauten Eingangsschaltung dieser Art in Punkto Empfindlickeit und Großsignalfestigkeit den Vergleich mit damaligen Spitzengeräten durchaus nicht scheuen brauchen.
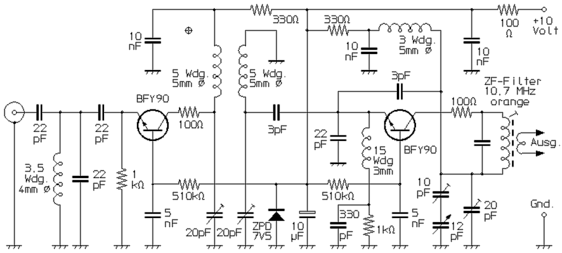
Ein einfacher Konverter für 144 bis 146 MHz
Ebenso wie die zuvor vorgestellte Schaltung setzt der hier gezeigte Konverter ein Signal im Bereich von 144 bis 146 MHz auf eine feste Zwischenfrequenz von 10,7 MHz um. Auf den ersten Blick wirkt diese Schaltung kaum weniger aufwändig. Dabei ist aber zu beachten, dass sie bereits die Schaltung zur Erzeugung der Injektionsfrequenz enthält. Es handelt sich dabei um einen Quarzoszillator, bei dem die Ausgangsfrequenz bei 135 MHz über den bei 45 MHz liegenden Quarz-Oberton synchronisiert wird. Der Quarz arbeitet dabei in Serienresonanz, seine Grundfrequenz liegt bei 15 MHz. Diese Anordnung war früher in 2m-Konvertern beliebt, welche dazu bestimmt waren, den Empfang des 2m-Bandes mittels eines 10m-Empfängers zu ermöglichen. Die Anordnung hat den Vorteil, dass weder Vervielfacherstufen benötigt werden noch zur Erreichung guter spektraler Reinheit nennenswerter Filteraufwand getrieben werden muss. Manch ein Konstrukteur mag dieser Schaltung aufgrund ihrer Einfachheit ihre Leistungsfähigkeit nicht zugetraut haben. Jedenfalls habe manchen 2m-Empfänger kennengelernt, der trotz erheblich größerem Aufwands zur Errzeugung der Injektionsfrequenz wesentlich mehr Nebenempfangs- und Pfeifstellen aufwies. Der Oszillator lässt sich selbstverständlich auch in Verbindung mit der ersten Schaltung einsetzen.
Ich habe diese Schaltung entworfen, um bei minimalem Aufwand ein Maximum an Empfangsleistung zu erzielen. Die auf der Eingangsseite nun frequenz- und anpassungsmäßig abgleichbare HF-Stufe, die auch hier wieder in Zwischenbasisschaltung arbeitet, sorgt für gute Eingangsempfindlichkeit und beste Signal- und Rauschanpassung an die Empfangsantenne. Im Gegensatz zur ersten Schaltung kommt nun im Eingangskreis eine Luftspule zum Einsatz. Außerdem findet man jetzt einen moderneren VHF-Transistor, der eigentlich für TV-Tuner entwickelt wurde. Die hier anstelle des Dual-Gate-MOSFETs nur mit einem einfachen Sperrschicht-FET arbeitende Mischstufe ist trotz geringerem Aufwands immerhin einer Mischstufe mit bipolarem Transistor, insbesondere in Bezug auf die Großsignalfestigkeit, deutlich überlegen. Die selbe Anordnung fand man unter anderem im Empfängerbaustein EKB-100 der Firma HAEL (Hanschke-Elektronik). Auch die anderen VHF-Schwingkreise sind mit Luftspulen hergestellt. Selbst bei offenem Aufbau ohne Kammerbauweise ist stabiles Arbeiten gewährleistet, wenn die Spulen des Vor und der Zwischenkreise sowie die beiden Oszillatorspulen im Winkel von 90-Grad zueinander montiert sind. Die beiden Zwischenkreise sind selbstverständlich ohne Winkel zueinander angeordnet. Die HF-Bandbreite kann durch Veränderung des Kopplungsgrades über den Abstand der beiden Spulen variiert werden.
Für den Oszillator eignen sich Serienresonanz-Quarze, deren 3. Oberton bei 45 MHz liegt. Es lassen sich daher Empfänger-Quarze verwenden, die für damals verbreitete Kanalgeräte wie etwa die Geräte Trio TR-2200 oder FDK Multi-7 benötigt wurden. Die genaue Oberton-Quarzfrequenz entspricht bei diesem Frequenzschema dem sich durch die Empfangsfrequenz abzüglich der Zwischenfrequenz 10,7 MHz und anschließend durch drei geteilten Wert. Prinzipiell könnte die Empfangsfrequenz auch durch eine variable Zwischenfrequenz abgestimmt werden. Weil dafür ein Spektrum von 2 MHz zu übertragen ist, muss dafür der ZF-Kreis hinreichend breitbandig ausgeführt werden. Dies gelingt mit einer höheren 1. ZF besser. Wie weiter oben schon erwähnt, ist mit einem 38,667-MHz-Quarz z.B. eine Umsetzung in das 10m-Band möglich. Dazu müssen die Windungszahlen der beiden Spulen im Oszillator entsprechend vergrößert werden. Damit der ZF-Kreis breitbandig genug wird, sollte die Transformation zum Ausgang im Bereich von 1:2 bis 1:3 liegen. So wird er durch den Eingang des nachgeschalteten Empfängers so stark bedämpft, dass der gesamte Bereich von 28 bis 30 MHz übertragen und somit das gesamte 2m-Band abgestimmt werden kann.
Besonders stabil arbeitet der hier abgebildete und ansonsten gemäß dieses Schaltplans aufgebaute 2m-Konverter, bei dem das 2-Kreis-Filter zwischen HF-Vorstufe und Mischstufe durch ein Dreikreis-Helixfilter in abgeschirmter Blockbauweise ersetzt wurde. Auch lassen sich bei Verwendung einer Zwischenfrequenz von 10,7 MHz so insbesondere von Luftfahrzeugen verursachte Spiegelfrequenz-Störungen und sonstige Fehlempfangsstellen von Signalen außerhalb des Bandes deutlich reduzieren. Auch mit dieser Eingangsstufe aufgebaute Empfänger können den Vergleich mit vielen kommerziell hergestellten 2m-Funkgeräten durchaus aufnehmen. Empfindlichkeit und Großsignalfestigkeit sind bei wesentlich einfacherem Aufbau nur unwesentlich schlechter, wie bei der ersten Schaltung. Auch ein von mir versuchsweise als Konverter für den 10m-Empfänger dimensionierter Aufbau bestätigte diese guten Eigenschaften.
Ein simpler ZF-Umsetzer für 10,7MHz/455kHz
Der ZF-Umsetzer ist für Empfänger gedacht, die nach dem Doppelsuper-Prinzip mit einer 1. ZF von 10,7 MHz arbeiten. Er setzt jene auf eine zweite ZF von 455 kHz um. In Geräten, die noch mit einzelnen Transistoren aufgebaut waren, fand man meistens eine Anordnung mit zwei Transistoren, von denen der eine als Mischer und der andere als Oszillator geschaltet war. Bei meinem an anderer Stelle beschriebenen Doppelsuper-Empfänger verwendete ich für die Umsetzung von der ersten auf die zweite ZF eine selbstschwingende Mischeranordnung mit einem Bipolar-Transistor. Die hier gezeigte Schaltung ist kaum aufwändiger und, da nur Ein- und Ausgangskreis abgestimmt werden müssen, wesentlich leichter abzugleichen. Auch der Schaltung mit zwei Bipolar-Transistoren gegenüber ist sie trotz erheblich einfacheren Aufbaus insbesondere hinsichtlich Verstärkung und Übersteuerungs-Festigkeit sogar deutlich überlegen. Eine ähnliche Anordnung fand sich übrigens in VHF-Funkgeräten der Marke Megaport. In millitärischen Sprechfunkgeräten hatte man ähnliche Anordnungen schon bereits etwa seit den 1940er Jahren unter Verwendung von Misch-Heptoden (z.B. 6BE6) eingesetzt.
Die Quarzsteuerung garantiert eine hohe Frequenzstabilität. Die Schaltung kann selbstverständlich auch für andere Eingangs- und Ausgangsfrequenzen ausgelegt werden. Mit einem 10,240 MHz-Quarz ändert sich die Eingangsfrequenz auf 10,695 MHz bzw. es ergibt sich bei der Eingangsfrequenz von 10,7 MHz eine zweite ZF von 460 kHz. Mit einem Trimmer in Serie zum Quarz ist ein Feinabgleich der Frequenz möglich. In der Regel lässt sich dann auch ein 10,24-MHz-Quarz für eine ZF von 10,7 MHz verwenden.
Mit einem 9,455-MHz-Quarz und einem parallel zum Eingangsschwingkeis liegenden Kondensator (ca. 12pF) ließe sich mit dieser Schaltung z.B. auch eine erste ZF von 9 MHz auf 455 kHz umsetzen. Die Parallel-Kondensatoren sind im Schaltbild nicht mit Werten bezeichnet, da sie in den ZF-Einzelkreis-Filtern (grün, gelb) bereits enthalten sind.
Die Schaltung arbeitet trotz des ausgesprochen kleinen Aufwands sehr zuverlässig. Sie produziert wenig Eigenrauschen und weist daher eine gute Eingangsempfindlichkeit auf. Der Aufwand ist trotz diskreter Schaltungstechnik kaum aufwändiger, wie vergleichbare Schaltungen mit ICs, wie etwa dem SO42P oder dem NE602. Dabei ist sie wesentlich einfacher zu verdrahten, was etwa für Versuchs-Aufbauten ohne Platine von großem Vorteil ist.
Besonderes Augenmerk muss der Filterung an Ein- und Ausgang geschenkt werden. Wird eingangsseitig ein hochwertiges Quarzfilter (z.B. KVG XF107A) verwendet, kann ausgangsseitig auf zusätzliche Filterung gänzlich verzichtet werden, d.h. der ZF-Verstärker kann bzw. sollte sogar direkt über die Koppelwicklung des Ausgangskreises angesteuert werden. Verwendet man eingangsseitig hingegen ein 10,7-MHz-Keramikfilter für Rundfunkzwecke (z.B. SFE10.7MA), so sollte ausgangsseitig unbedingt ein schmalbandigeres Keramikfilter eingesetzt werden (z.B. CFW455F). Durch die größere Bandbreite des 10,7-MHz-Filters können dann jedoch Signale außerhalb der ZF-Bandbreite aber innerhalb der Bandbreite des eingangsseitigen Filters die Mischstufe übersteuern. Gerade hier zeigt bei der preiswerteren Lösung mit Keramikfiltern die Schaltung mit einem Dual-Gate-MOSFET gegenüber Anordnungen mit Bipolar-Transistoren als deutlich überlegen.
ZF-Baugruppe für 455kHz mit NFM-Gegentakt-Demodulator
In einem selbst gebauten 10m-Funkgerät verwendete ich mit Erfolg den beschriebenen ZF-Teil mit Gegentakt- bzw. Zweiflanken-Detektor. In der Fachliteratur zumeist als weniger gut beschrieben, fand ich eine ähnliche Anordnung dennoch in einem Telefunken-Betriebsfunkgerät. Anders wie oft behauptet, kann ich nicht bestätigen, dass der Abgleich schwierig ist. Ganz im Gegenteil: die Schaltung bietet sogar den Vorteil, dass man per Abgleich innerhalb gewisser Grenzen eine Anpassung an den Modulationsindex vornehmen kann. Die Kreise sind nur anders wie gewohnt abzugleichen. Die Resonanzpunkte liegen für geringe Verzerrungen weit ab von der Zwischenfrequenz.
Der vorgeschaltete ZF-Verstärker muss, anders wie beispielsweise beim Ratio-Detektor, gute Begrenzungseigenschaften aufweisen. Dies ist bei der gezeigten Schaltung der Fall. Aufgrund der hohen Leerlauf-Verstärkung ist sorgfältiger, rückwirkungsfreier Aufbau notwendig. Man greift daher am besten zu einer Kammerbauweise. Unerwünschte Rückwirkungen können im Extremfall zur Selbst-Erregung führen, d.h. der ZF-Verstärker gerät ins Schwingen. Aber auch wenn dies noch nicht der Fall ist, können Rückwirkungen das vernünftige Funktionieren der Schaltung in Frage stellen. Sie können nämlich - mit einem rückgekoppelten Audion vergleichbar - zu einer Gütesteigerung von ZF-Kreisen führen. Damit wird ein Abgleich auf die für FM notwendige Bandbreite unmöglich und es kommt zu starken Verzerrungen bei der Demodulation.
FM-Koinzidenz-Demodulator mit DG-MOSFET
Ohne integrierten Schaltkreis lässt sich auch mit einem Dual-Gate-MOSFET ein gut funktionierender Demodulator für Schmalband-FM konstruieren. Abgesehen von der mit dem einfach gehaltenen Begrenzerverstärker etwas geringeren Eingangsempfindlichkeit weist die Schaltung sehr ähnliche Eigenschaften auf, wie der FM-Demodulator mit einem TBA120, denn auch hier handelt es sich um einen sogenannten Koinzidenz-Demodulator. An den letzten ZF-Kreis eines AM-Empfängers angekoppelt, reicht die Empfindlichkeit aus, dass ein sattes Leerrauschen entsteht, solange keine Station empfangen wird. Es kann auch der mit den zwei Transistoren 2SC1675 und dem FET BF246 aufgebaute ZF-Verstärker auch der vorigen Schaltung verwendet werden. Beide Schaltungen weisen dann genügend Verstärkung auf, um direkt vom ZF-Umsetzer angesteuert werden zu können.
Für den Nachbau sehr günstig ist es, dass keine speziellen Diskriminator-Kreise benötigt werden. Es genügt eine einfache HF-Spule mit Abgleichkern. Wenn man sich die Arbeit des Spulenwickelns sparen möchte, kann man dafür eine MW-Oszillatorspule aus einem alten japanischen Transistor-Radio benutzen, die in der Regel mit einem roten Kern gekennzeichnet ist. Ein weiterer Vorteil im Vergleich zu Phasen-, Ratio- und Zweiflanken-Demodulatoren ist auch der mit der einen Spule wesentlich einfachere Abgleich. Diese ist auf geringste Verzerrungen bei einem schwächeren FM-modulierten Signal bzw. auf maximales Leerrauschen zu justieren.
